Cold Spring Harbor Laboratory, Cold Spring Harbor, NY 11724, USA; Cold Spring Harbor Laboratory School of Biological Sciences, Cold Spring Harbor Laboratory, Cold Spring Harbor, NY 11724, USA.
Cold Spring Harbor Laboratory, Cold Spring Harbor, NY 11724, USA.
Cell Rep. 2023 Jul 25;42(7):112771. doi: 10.1016/j.celrep.2023.112771. Epub 2023 Jul 7.
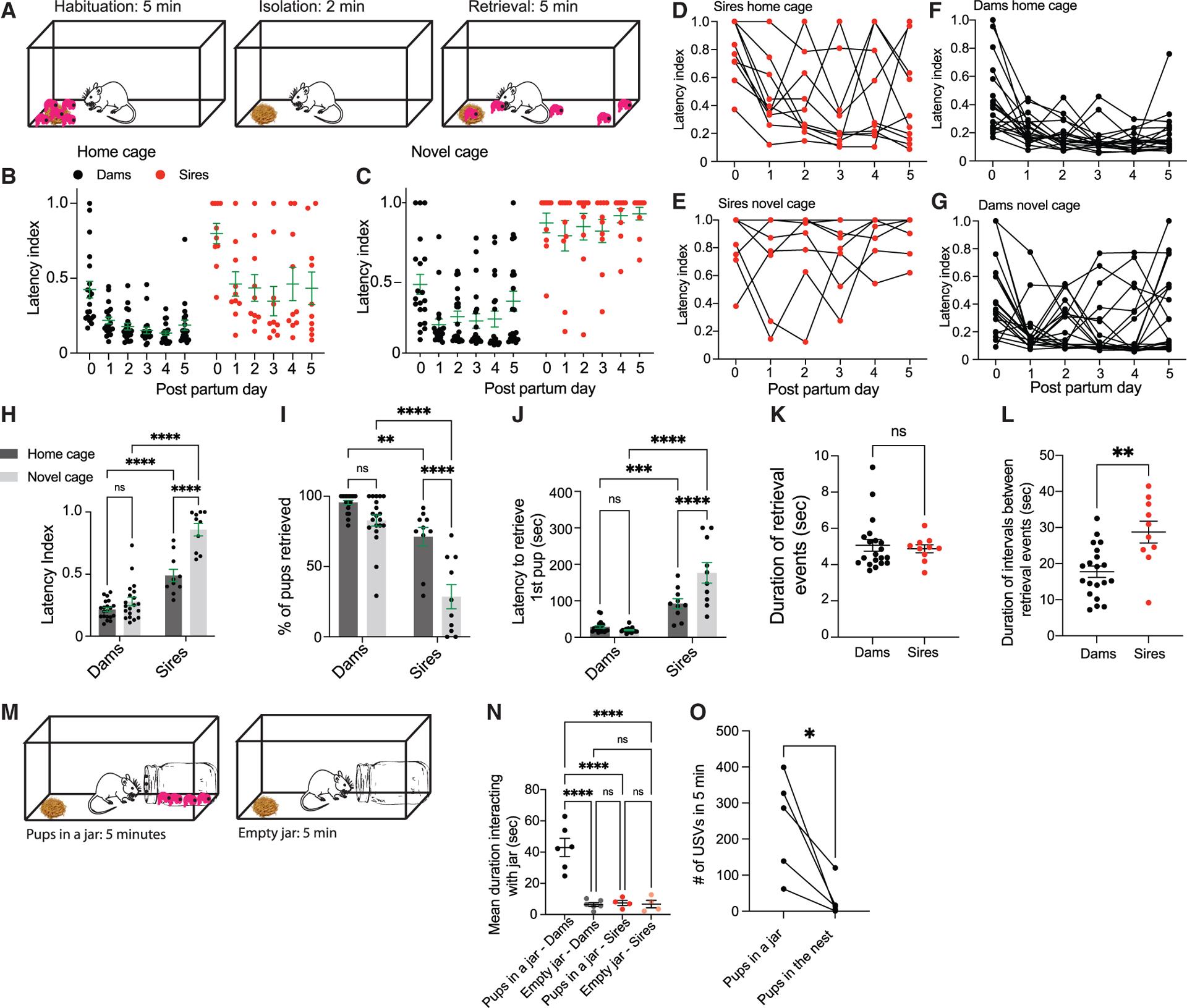
Social sensitivity to other individuals in distress is crucial for survival. The anterior cingulate cortex (ACC) is a structure involved in making behavioral choices and is influenced by observed pain or distress. Nevertheless, our understanding of the neural circuitry underlying this sensitivity is incomplete. Here, we reveal unexpected sex-dependent activation of ACC when parental mice respond to distressed pups by returning them to the nest ("pup retrieval"). We observe sex differences in the interactions between excitatory and inhibitory ACC neurons during parental care, and inactivation of ACC excitatory neurons increased pup neglect. Locus coeruleus (LC) releases noradrenaline in ACC during pup retrieval, and inactivation of the LC-ACC pathway disrupts parental care. We conclude that ACC maintains sex-dependent sensitivity to pup distress under LC modulation. We propose that ACC's involvement in parenting presents an opportunity to identify neural circuits that support sensitivity to the emotional distress of others.
对其他处于困境中的个体的社会敏感性对生存至关重要。前扣带皮层 (ACC) 是参与做出行为选择的结构,并且受到观察到的疼痛或痛苦的影响。然而,我们对这种敏感性背后的神经回路的理解并不完整。在这里,当父母老鼠通过将处于困境中的幼崽放回巢穴来回应它们时(“幼崽回收”),我们揭示了意想不到的 ACC 激活与性别有关。我们观察到在父母照顾期间,ACC 中的兴奋性和抑制性神经元之间的相互作用存在性别差异,并且 ACC 兴奋性神经元的失活增加了幼崽的忽视。蓝斑核 (LC) 在幼崽回收期间释放去甲肾上腺素到 ACC 中,并且 LC-ACC 通路的失活破坏了父母照顾。我们得出结论,ACC 在 LC 调节下维持对幼崽痛苦的性别依赖性敏感性。我们提出,ACC 参与养育为确定支持对他人情绪困扰的敏感性的神经回路提供了机会。