College of Animal Science and Technology, Jilin Agricultural Science and Technology University, Jilin 132101, China.
Department of Medicine, University of Louisville, Louisville, KY 40202, USA.
Nutrients. 2023 Apr 26;15(9):2086. doi: 10.3390/nu15092086.
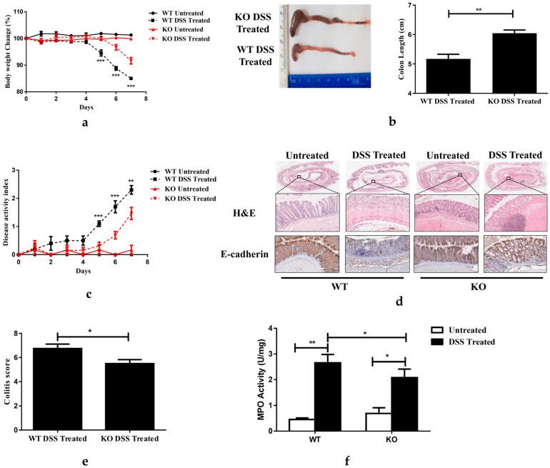
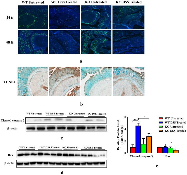
Fibroblast growth factor 21 (FGF21) is a glucose and lipid metabolic regulator. Recent research revealed that FGF21 was also induced by inflammatory stimuli. Its role in inflammatory bowel disease (IBD) has not been investigated. In this study, an experimental IBD model was established in FGF21 knockout (KO) and wild-type (WT) mice by adding 2.5% (wt/vol) dextran sodium sulfate (DSS) to their drinking water for 7 days. The severity of the colitis and the inflammation of the mouse colon tissues were analyzed. In WT mice, acute DSS treatment induced an elevation in plasma FGF21 and a significant loss of body weight in a time-dependent manner. Surprisingly, the loss of body weight and the severity of the colitis induced by DSS treatment in WT mice were significantly attenuated in FGF21 KO mice. Colon and circulating pro-inflammatory factors were significantly lower in the FGF21 KO mice compared to the WT mice. As shown by BrdU staining, the FGF21 KO mice demonstrated increased colonic epithelial cell proliferation. DSS treatment reduced intestinal Paneth cell and goblet cell numbers in the WT mice, and this effect was attenuated in the FGF21 KO mice. Mechanistically, FGF21 deficiency significantly increased the signal transducer and activator of transcription (STAT)-3 activation in intestinal epithelial cells and increased the expression of IL-22. Further study showed that the expression of suppressor of cytokine signaling-2/3 (SOCS 2/3), a known feedback inhibitor of STAT3, was significantly inhibited in the DSS-treated FGF2 KO mice compared to the WT mice. We conclude that FGF21 deficiency attenuated the severity of DSS-induced acute colitis, which is likely mediated by enhancing the activation of the IL-22-STAT3 signaling pathway in intestinal epithelial cells.
成纤维细胞生长因子 21(FGF21)是一种葡萄糖和脂质代谢调节剂。最近的研究表明,FGF21 也可被炎症刺激诱导。但其在炎症性肠病(IBD)中的作用尚未得到研究。在这项研究中,通过在 FGF21 敲除(KO)和野生型(WT)小鼠的饮用水中添加 2.5%(wt/vol)葡聚糖硫酸钠(DSS),建立了实验性 IBD 模型,持续 7 天。分析了结肠炎的严重程度和小鼠结肠组织的炎症情况。在 WT 小鼠中,急性 DSS 处理会导致血浆 FGF21 升高,并随时间推移导致体重显著下降。令人惊讶的是,FGF21 KO 小鼠中 DSS 处理引起的体重减轻和结肠炎严重程度明显减轻。与 WT 小鼠相比,FGF21 KO 小鼠的结肠和循环促炎因子明显降低。如 BrdU 染色所示,FGF21 KO 小鼠的结肠上皮细胞增殖增加。DSS 处理减少了 WT 小鼠肠道潘氏细胞和杯状细胞的数量,而 FGF21 KO 小鼠的这种作用减弱。在机制上,FGF21 缺乏显著增加了肠上皮细胞中信号转导和转录激活因子(STAT)-3 的激活,并增加了 IL-22 的表达。进一步的研究表明,与 WT 小鼠相比,DSS 处理的 FGF2 KO 小鼠中抑制细胞因子信号转导的负调控因子-2/3(SOCS 2/3)的表达明显受到抑制。我们的结论是,FGF21 缺乏可减轻 DSS 诱导的急性结肠炎的严重程度,这可能是通过增强肠上皮细胞中 IL-22-STAT3 信号通路的激活来介导的。