Suppr超能文献

CD271 激活可预防皮肤鳞状细胞癌的低危向高危进展,并改善治疗效果。

CD271 activation prevents low to high-risk progression of cutaneous squamous cell carcinoma and improves therapy outcomes.

机构信息

DermoLAB, Department of Surgical, Medical, Dental and Morphological Science, University of Modena and Reggio Emilia, Via Del Pozzo 71, 41124, Modena, Italy.

Laboratory of Developmental Genetics, Department of Biology, University of Padova, Padova, Italy.

出版信息

J Exp Clin Cancer Res. 2023 Jul 13;42(1):167. doi: 10.1186/s13046-023-02737-7.

Abstract

BACKGROUND

Cutaneous squamous cell carcinoma (cSCC) is the second most prevalent form of skin cancer, showing a rapid increasing incidence worldwide. Although most cSCC can be cured by surgery, a sizeable number of cases are diagnosed at advanced stages, with local invasion and distant metastatic lesions. In the skin, neurotrophins (NTs) and their receptors (CD271 and Trk) form a complex network regulating epidermal homeostasis. Recently, several works suggested a significant implication of NT receptors in cancer. However, CD271 functions in epithelial tumors are controversial and its precise role in cSCC is still to be defined.

METHODS

Spheroids from cSCC patients with low-risk (In situ or Well-Differentiated cSCC) or high-risk tumors (Moderately/Poorly Differentiated cSCC), were established to explore histological features, proliferation, invasion abilities, and molecular pathways modulated in response to CD271 overexpression or activation in vitro. The effect of CD271 activities on the response to therapeutics was also investigated. The impact on the metastatic process and inflammation was explored in vivo and in vitro, by using zebrafish xenograft and 2D/3D models.

RESULTS

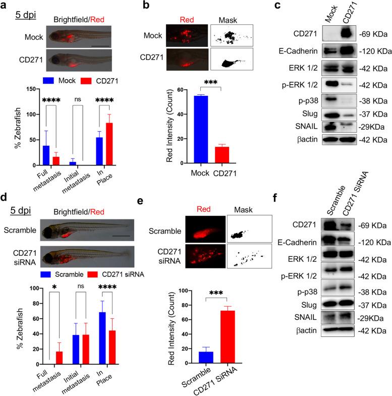
Our data proved that CD271 is upregulated in Well-Differentiated tumors as compared to the more aggressive Moderately/Poorly Differentiated cSCC, both in vivo and in vitro. We demonstrated that CD271 activities reduce proliferation and malignancy marker expression in patient-derived cSCC spheroids at each tumor grade, by increasing neoplastic cell differentiation. CD271 overexpression significantly increases cSCC spheroid mass density, while it reduces their weight and diameter, and promotes a major fold-enrichment in differentiation and keratinization genes. Moreover, both CD271 overexpression and activation decrease cSCC cell invasiveness in vitro. A significant inhibition of the metastatic process by CD271 was observed in a newly established zebrafish cSCC model. We found that the recruitment of leucocytes by CD271-overexpressing cells directly correlates with tumor killing and this finding was further highlighted by monocyte infiltration in a THP-1-SCC13 3D model. Finally, CD271 activity synergizes with Trk receptor inhibition, by reducing spheroid viability, and significantly improves the outcome of photodynamic therapy (PTD) or chemotherapy in spheroids and zebrafish.

CONCLUSION

Our study provides evidence that CD271 could prevent the switch between low to high-risk cSCC tumors. Because CD271 contributes to maintaining active differentiative paths and favors the response to therapies, it might be a promising target for future pharmaceutical development.

摘要

背景

皮肤鳞状细胞癌(cSCC)是第二大常见的皮肤癌,其发病率在全球范围内迅速上升。虽然大多数 cSCC 可以通过手术治愈,但仍有相当数量的病例被诊断为晚期,伴有局部侵袭和远处转移病灶。在皮肤中,神经营养因子(NTs)及其受体(CD271 和 Trk)形成了一个复杂的网络,调节着表皮的稳态。最近,一些研究表明 NT 受体在癌症中具有重要意义。然而,CD271 在上皮肿瘤中的功能存在争议,其在 cSCC 中的精确作用仍有待确定。

方法

从低风险(原位或高分化 cSCC)或高风险肿瘤(中/低分化 cSCC)的 cSCC 患者中建立了球体,以探索组织学特征、增殖、侵袭能力以及体外过表达或激活 CD271 时调节的分子途径。还研究了 CD271 活性对治疗反应的影响。通过使用斑马鱼异种移植和 2D/3D 模型,在体内和体外研究了 CD271 活性对转移过程和炎症的影响。

结果

我们的数据证明,与侵袭性更强的中/低分化 cSCC 相比,CD271 在高分化肿瘤中上调,无论是在体内还是体外。我们证明,CD271 活性通过增加肿瘤细胞分化,降低患者来源的 cSCC 球体中每个肿瘤分级的增殖和恶性标志物表达。CD271 过表达显著增加 cSCC 球体的质量密度,同时降低其重量和直径,并促进分化和角化基因的显著富集。此外,CD271 过表达和激活都能降低 cSCC 细胞的体外侵袭能力。在新建立的斑马鱼 cSCC 模型中观察到 CD271 对转移过程的显著抑制。我们发现,CD271 过表达细胞招募白细胞与肿瘤杀伤直接相关,这一发现通过 THP-1-SCC13 3D 模型中的单核细胞浸润得到了进一步强调。最后,CD271 活性与 Trk 受体抑制协同作用,降低球体的活力,并显著改善球体和斑马鱼中光动力疗法(PTD)或化疗的疗效。

结论

我们的研究提供了证据表明,CD271 可以防止低风险到高风险 cSCC 肿瘤之间的转变。因为 CD271 有助于维持活跃的分化途径,并有利于对治疗的反应,所以它可能是未来药物开发的一个有前途的靶点。

https://cdn.ncbi.nlm.nih.gov/pmc/blobs/003b/10339543/f866d1b7698b/13046_2023_2737_Fig1_HTML.jpg

文献AI研究员

20分钟写一篇综述,助力文献阅读效率提升50倍。

立即体验

用中文搜PubMed

大模型驱动的PubMed中文搜索引擎

马上搜索

文档翻译

学术文献翻译模型,支持多种主流文档格式。

立即体验