National Key Laboratory of Agricultural Microbiology, College of Veterinary Medicine, Huazhong Agricultural University, Wuhan 430070, China.
Key Laboratory of Preventive Veterinary Medicine in Hubei Province, The Cooperative Innovation Center for Sustainable Pig Production, Wuhan 430070, China.
Int J Mol Sci. 2023 Jun 21;24(13):10432. doi: 10.3390/ijms241310432.
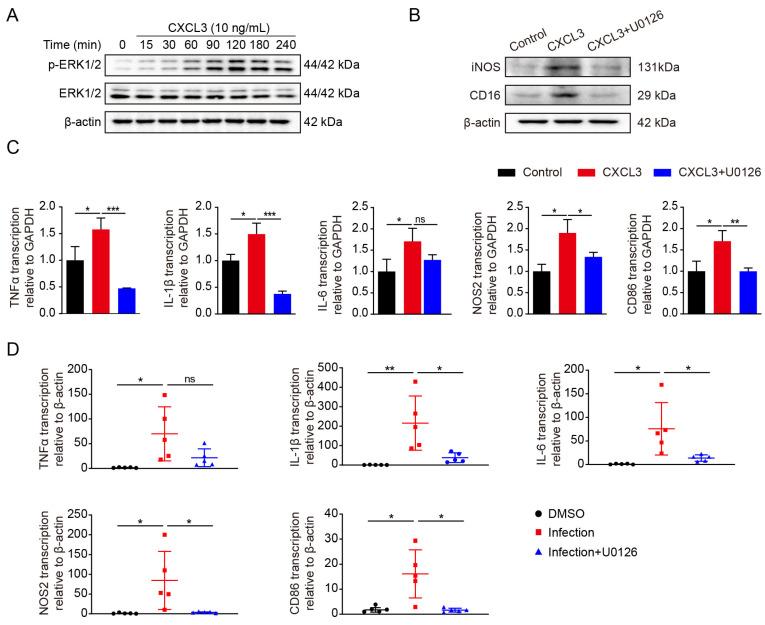
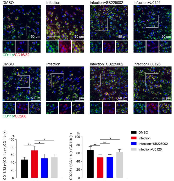
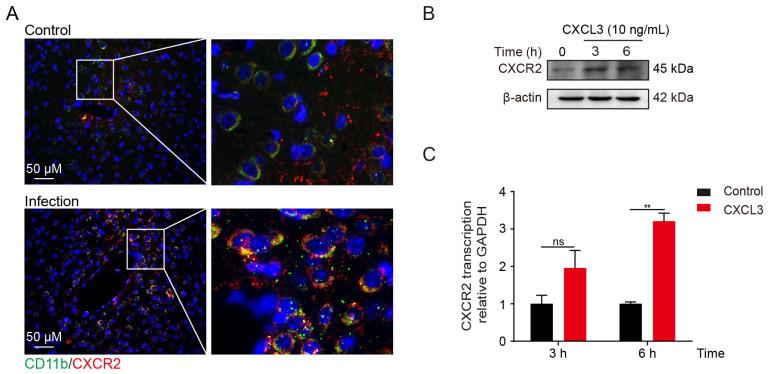
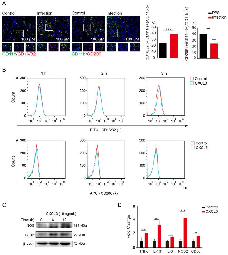
Meningitis is a major clinical manifestation of () infection characterized by inflammation of the meninges and subarachnoid space. Many chemokines are secreted during meningitic infection, of which C-X-C motif chemokine 3 (CXCL3) is the most highly expressed. However, it is unclear how CXCL3 plays a role in meningitic infection. Therefore, this study used in vitro and in vivo assays to clarify these contributions and to identify novel therapeutic targets for central nervous system inflammation. We found a significantly upregulated expression of CXCL3 in human brain microvascular endothelial cells and U251 cells after meningitic infection, and the CXCL3 receptor, C-X-C motif chemokine receptor 2 (CXCR2), was expressed in microglia. Furthermore, CXCL3 induced microglia by selectively activating mitogen-activated protein kinases signaling and significantly upregulating tumor necrosis factor-α (TNF-α), interleukin (IL)-1β, IL-6, nitric oxide synthase 2 (NOS2), and cluster of differentiation 86 (CD86) expression levels, promoting an inflammatory response. Our findings clarify the role of CXCL3 in meningitic -induced neuroinflammation and demonstrate that CXCL3 may be a potential therapeutic target for future investigation and prevention of -induced neuroinflammation.
脑膜炎是()感染的一种主要临床表现,其特征为脑膜和蛛网膜下腔炎症。在脑膜炎感染期间会分泌许多趋化因子,其中 C-X-C 基序趋化因子 3(CXCL3)表达水平最高。然而,CXCL3 在脑膜炎感染中如何发挥作用尚不清楚。因此,本研究使用体外和体内测定来阐明这些作用,并确定中枢神经系统炎症的新治疗靶点。我们发现,脑膜炎感染后,人脑血管内皮细胞和 U251 细胞中 CXCL3 的表达明显上调,趋化因子受体 CXCL3 的表达位于小胶质细胞中。此外,CXCL3 通过选择性激活丝裂原活化蛋白激酶信号通路诱导小胶质细胞,显著上调肿瘤坏死因子-α(TNF-α)、白细胞介素(IL)-1β、IL-6、诱导型一氧化氮合酶 2(NOS2)和 CD86 的表达水平,促进炎症反应。本研究结果阐明了 CXCL3 在脑膜炎诱导的神经炎症中的作用,并表明 CXCL3 可能是未来研究和预防神经炎症的潜在治疗靶点。