Suppr超能文献

通过外周作用的阿片样物质增加药物安全性来保护胰岛细胞免于氧化细胞死亡。

Protection of pancreatic islets from oxidative cell death by a peripherally-active morphinan with increased drug safety.

机构信息

Institute of Metabolic Physiology, Heinrich Heine University, D-40225 Düsseldorf, Germany; Institute for Vascular and Islet Cell Biology, German Diabetes Center (DDZ), Leibniz Center for Diabetes Research at Heinrich Heine University, D-40225 Düsseldorf, Germany; German Center for Diabetes Research (DZD e.V.), Partner Düsseldorf, Neuherberg, D-85764 Neuherberg, Germany.

Department of General Pediatrics, Neonatology and Pediatric Cardiology, Medical Faculty and University Hospital, Heinrich Heine University, D-40225 Düsseldorf, Germany.

出版信息

Mol Metab. 2023 Sep;75:101775. doi: 10.1016/j.molmet.2023.101775. Epub 2023 Jul 12.

Abstract

OBJECTIVE

Dextromethorphan (DXM) is a commonly used antitussive medication with positive effects in people with type 2 diabetes mellitus, since it increases glucose tolerance and protects pancreatic islets from cell death. However, its use as an antidiabetic medication is limited due to its central nervous side effects and potential use as a recreational drug. Therefore, we recently modified DXM chemically to reduce its blood-brain barrier (BBB) penetration and central side effects. However, our best compound interacted with the cardiac potassium channel hERG (human ether-à-go-go-related gene product) and the μ-opioid receptor (MOR). Thus, the goal of this study was to reduce the interaction of our compound with these targets, while maintaining its beneficial properties.

METHODS

Receptor and channel binding assays were conducted to evaluate the drug safety of our DXM derivative. Pancreatic islets were used to investigate the effect of the compound on insulin secretion and islet cell survival. Via liquor collection from the brain and a behavioral assay, we analyzed the BBB permeability. By performing intraperitoneal and oral glucose tolerance tests as well as pharmacokinetic analyses, the antidiabetic potential and elimination half-life were investigated, respectively. To analyze the islet cell-protective effect, we used fluorescence microscopy as well as flow cytometric analyses.

RESULTS

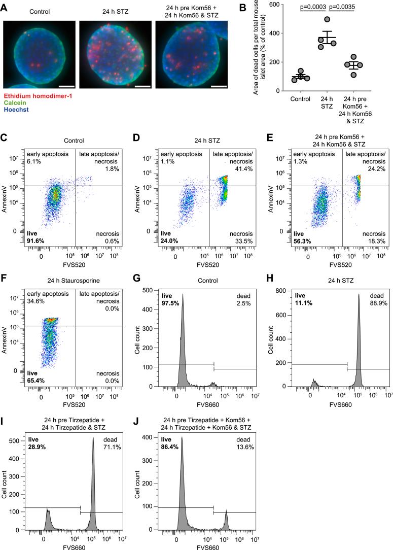
Here, we report the design and synthesis of an optimized, orally available BBB-impermeable DXM derivative with lesser binding to hERG and MOR than previous ones. We also show that the new compound substantially enhances glucose-stimulated insulin secretion (GSIS) from mouse and human islets and glucose tolerance in mice as well as protects pancreatic islets from cell death induced by reactive oxygen species and that it amplifies the effects of tirzepatide on GSIS and islet cell viability.

CONCLUSIONS

We succeeded to design and synthesize a novel morphinan derivative that is BBB-impermeable, glucose-lowering and islet cell-protective and has good drug safety despite its morphinan and imidazole structures.

摘要

目的

右美沙芬(DXM)是一种常用的镇咳药,对 2 型糖尿病患者有积极作用,因为它能提高葡萄糖耐量并保护胰岛细胞免受细胞死亡。然而,由于其中枢神经系统副作用和潜在的作为娱乐性药物的用途,其作为抗糖尿病药物的用途受到限制。因此,我们最近对 DXM 进行了化学修饰,以降低其血脑屏障(BBB)通透性和中枢副作用。然而,我们最好的化合物与心脏钾通道 hERG(人类醚-α--go-go 相关基因产物)和μ-阿片受体(MOR)相互作用。因此,本研究的目的是降低我们的化合物与这些靶标的相互作用,同时保持其有益特性。

方法

进行了受体和通道结合测定,以评估我们的 DXM 衍生物的药物安全性。胰岛用于研究该化合物对胰岛素分泌和胰岛细胞存活的影响。通过收集脑脊髓液和行为测定,分析 BBB 通透性。通过进行腹腔内和口服葡萄糖耐量试验以及药代动力学分析,分别研究了抗糖尿病潜力和消除半衰期。为了分析胰岛细胞保护作用,我们使用荧光显微镜和流式细胞术分析。

结果

在这里,我们报告了一种设计和合成的优化的、可口服的、BBB 不可渗透的 DXM 衍生物,与之前的化合物相比,它与 hERG 和 MOR 的结合较少。我们还表明,新化合物可显著增强小鼠和人胰岛的葡萄糖刺激胰岛素分泌(GSIS)和小鼠的葡萄糖耐量,并保护胰岛细胞免受活性氧诱导的细胞死亡,并且它增强了 tirzepatide 对 GSIS 和胰岛细胞活力的作用。

结论

我们成功设计和合成了一种新型吗啡烷衍生物,它是 BBB 不可渗透的、降血糖的和胰岛细胞保护的,并且具有良好的药物安全性,尽管它具有吗啡烷和咪唑结构。

https://cdn.ncbi.nlm.nih.gov/pmc/blobs/40ad/10403733/a8dfb1086aa3/gr1.jpg

文献AI研究员

20分钟写一篇综述,助力文献阅读效率提升50倍。

立即体验

用中文搜PubMed

大模型驱动的PubMed中文搜索引擎

马上搜索

文档翻译

学术文献翻译模型,支持多种主流文档格式。

立即体验