Suppr超能文献

基于机器学习算法的去势抵抗性前列腺癌进展机制综合分析及其抑制剂发现

Comprehensive analysis of the progression mechanisms of CRPC and its inhibitor discovery based on machine learning algorithms.

作者信息

Wang Zhen, Zou Jing, Zhang Le, Liu Hongru, Jiang Bei, Liang Yi, Zhang Yuzhe

机构信息

College of Basic Medical Sciences, Dali University, Dali, Yunnan, China.

The First Affiliated Hospital of Dali University, Dali, Yunnan, China.

出版信息

Front Genet. 2023 Jul 5;14:1184704. doi: 10.3389/fgene.2023.1184704. eCollection 2023.

Abstract

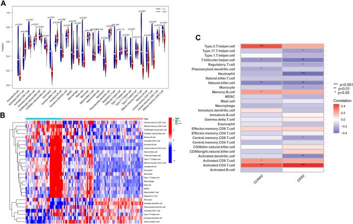
Almost all patients treated with androgen deprivation therapy (ADT) eventually develop castration-resistant prostate cancer (CRPC). Our research aims to elucidate the potential biomarkers and molecular mechanisms that underlie the transformation of primary prostate cancer into CRPC. We collected three microarray datasets (GSE32269, GSE74367, and GSE66187) from the Gene Expression Omnibus (GEO) database for CRPC. Differentially expressed genes (DEGs) in CRPC were identified for further analyses, including Gene Ontology (GO), Kyoto Encyclopedia of Genes and Genomes (KEGG), and gene set enrichment analysis (GSEA). Weighted gene coexpression network analysis (WGCNA) and two machine learning algorithms were employed to identify potential biomarkers for CRPC. The diagnostic efficiency of the selected biomarkers was evaluated based on gene expression level and receiver operating characteristic (ROC) curve analyses. We conducted virtual screening of drugs using AutoDock Vina. experiments were performed using the Cell Counting Kit-8 (CCK-8) assay to evaluate the inhibitory effects of the drugs on CRPC cell viability. Scratch and transwell invasion assays were employed to assess the effects of the drugs on the migration and invasion abilities of prostate cancer cells. Overall, a total of 719 DEGs, consisting of 513 upregulated and 206 downregulated genes, were identified. The biological functional enrichment analysis indicated that DEGs were mainly enriched in pathways related to the cell cycle and metabolism. CCNA2 and CKS2 were identified as promising biomarkers using a combination of WGCNA, LASSO logistic regression, SVM-RFE, and Venn diagram analyses. These potential biomarkers were further validated and exhibited a strong predictive ability. The results of the virtual screening revealed Aprepitant and Dolutegravir as the optimal targeted drugs for CCNA2 and CKS2, respectively. experiments demonstrated that both Aprepitant and Dolutegravir exerted significant inhibitory effects on CRPC cells ( < 0.05), with Aprepitant displaying a superior inhibitory effect compared to Dolutegravir. The expression of CCNA2 and CKS2 increases with the progression of prostate cancer, which may be one of the driving factors for the progression of prostate cancer and can serve as diagnostic biomarkers and therapeutic targets for CRPC. Additionally, Aprepitant and Dolutegravir show potential as anti-tumor drugs for CRPC.

摘要

几乎所有接受雄激素剥夺疗法(ADT)治疗的患者最终都会发展为去势抵抗性前列腺癌(CRPC)。我们的研究旨在阐明原发性前列腺癌转变为CRPC的潜在生物标志物和分子机制。我们从基因表达综合数据库(GEO)中收集了三个用于CRPC的微阵列数据集(GSE32269、GSE74367和GSE66187)。鉴定出CRPC中差异表达基因(DEG)以进行进一步分析,包括基因本体论(GO)、京都基因与基因组百科全书(KEGG)和基因集富集分析(GSEA)。采用加权基因共表达网络分析(WGCNA)和两种机器学习算法来鉴定CRPC的潜在生物标志物。基于基因表达水平和受试者工作特征(ROC)曲线分析评估所选生物标志物的诊断效率。我们使用AutoDock Vina进行药物虚拟筛选。使用细胞计数试剂盒 - 8(CCK - 8)试验进行实验,以评估药物对CRPC细胞活力的抑制作用。采用划痕试验和Transwell侵袭试验评估药物对前列腺癌细胞迁移和侵袭能力的影响。总体而言,共鉴定出719个DEG,其中包括513个上调基因和206个下调基因。生物功能富集分析表明,DEG主要富集在与细胞周期和代谢相关的途径中。通过WGCNA、LASSO逻辑回归、支持向量机递归特征消除(SVM - RFE)和维恩图分析相结合,将CCNA2和CKS2鉴定为有前景的生物标志物。这些潜在生物标志物得到进一步验证,并表现出强大的预测能力。虚拟筛选结果显示阿瑞匹坦和多替拉韦分别是CCNA2和CKS2的最佳靶向药物。实验表明,阿瑞匹坦和多替拉韦对CRPC细胞均有显著抑制作用(<0.05),且阿瑞匹坦的抑制作用优于多替拉韦。CCNA2和CKS2的表达随前列腺癌进展而增加,这可能是前列腺癌进展的驱动因素之一,可作为CRPC的诊断生物标志物和治疗靶点。此外,阿瑞匹坦和多替拉韦显示出作为CRPC抗肿瘤药物的潜力。

https://cdn.ncbi.nlm.nih.gov/pmc/blobs/04e5/10354439/876ec2ab89a3/fgene-14-1184704-g001.jpg

文献AI研究员

20分钟写一篇综述,助力文献阅读效率提升50倍。

立即体验

用中文搜PubMed

大模型驱动的PubMed中文搜索引擎

马上搜索

文档翻译

学术文献翻译模型,支持多种主流文档格式。

立即体验