Suppr超能文献

白藜芦醇通过激活Sirt1/p53信号通路抑制铁死亡并减缓心力衰竭进展。

Resveratrol inhibits ferroptosis and decelerates heart failure progression via Sirt1/p53 pathway activation.

作者信息

Zhang Wei, Qian Shaohuan, Tang Bi, Kang Pinfang, Zhang Heng, Shi Chao

机构信息

Department of Cardiovascular Medicine, The First Affiliated Hospital of Bengbu Medical College, Bengbu City, China.

Department of Cardiac Surgery, The First Affiliated Hospital of Bengbu Medical College, Bengbu City, China.

出版信息

J Cell Mol Med. 2023 Oct;27(20):3075-3089. doi: 10.1111/jcmm.17874. Epub 2023 Jul 24.

Abstract

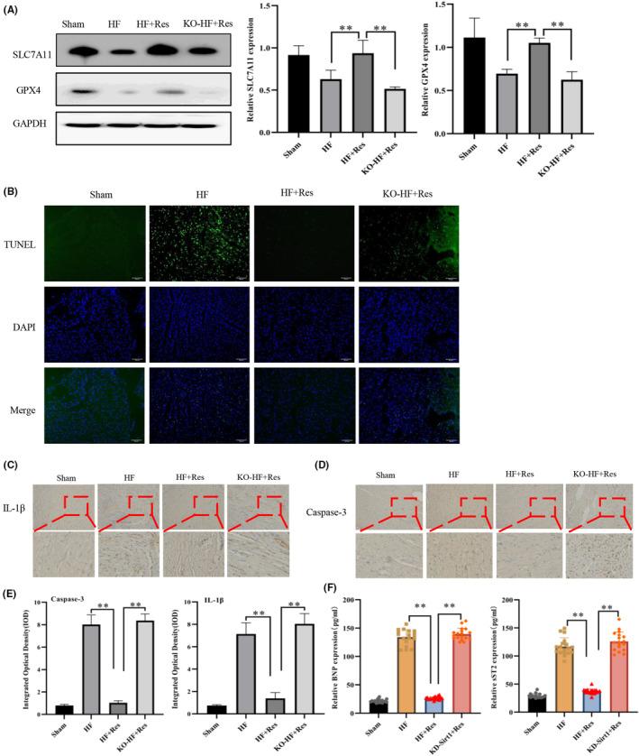
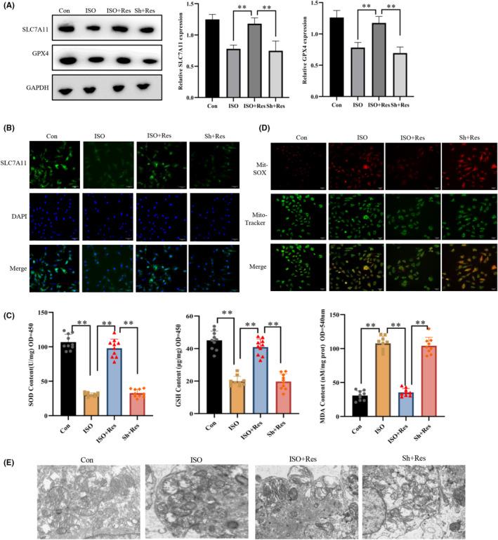
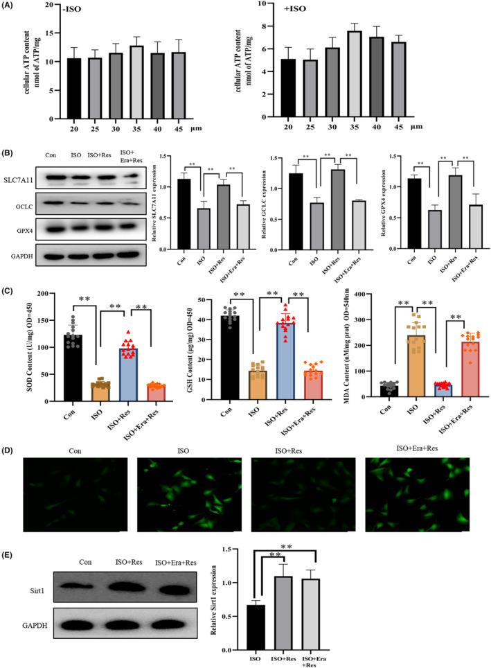
Resveratrol is an organic compound widely studied for its therapeutic uses. We investigated whether resveratrol exerts cardioprotective effects by inhibiting ferroptosis via the Sirt1/p53 pathway. A heart failure model was established by aortic coarctation in Sirt1 knockout mice. The superoxide dismutase (SOD), glutathione (GSH) levels and mitochondrial morphology in murine heart tissues were assessed at different time points to determine the role of ferroptosis in heart failure progression. The cardiac function of mice with heart failure was evaluated by determining the brain natriuretic peptide (BNP) and sST2 concentration and conducting echocardiography. Human induced pluripotent stem cell-derived cardiomyocytes (hiPSC-CMs) were transfected with the p53 K382R mutant and Sirt1 interference lentiviral vectors. Immunoprecipitation (IP) experiments were performed to investigate whether Sirt1 influences ferroptosis via p53 K382 acetylation and SLC7A11 expression modulation. Resveratrol improved cardiac function in mice and decelerated ferroptosis and fibrosis progression in heart failure. However, the ability of resveratrol to prevent ferroptosis and treat heart failure was lost after silencing Sirt1. Sirt1 reduced ferroptosis by diminishing the levels of p53 K382 acetylation, reducing the degradation of SLC7A11, and increasing the levels of GSH and glutathione peroxidase 4 (GPX4) in cells. In conclusion, by activating the Sirt1/p53 pathway in heart failure, resveratrol decreased the depletion of SLC7A11, inhibited ferroptosis, and improved cardiac function.

摘要

白藜芦醇是一种因其治疗用途而被广泛研究的有机化合物。我们研究了白藜芦醇是否通过Sirt1/p53途径抑制铁死亡来发挥心脏保护作用。通过对Sirt1基因敲除小鼠进行主动脉缩窄建立心力衰竭模型。在不同时间点评估小鼠心脏组织中的超氧化物歧化酶(SOD)、谷胱甘肽(GSH)水平和线粒体形态,以确定铁死亡在心力衰竭进展中的作用。通过测定脑钠肽(BNP)和sST2浓度并进行超声心动图检查来评估心力衰竭小鼠的心脏功能。用p53 K382R突变体和Sirt1干扰慢病毒载体转染人诱导多能干细胞衍生的心肌细胞(hiPSC-CMs)。进行免疫沉淀(IP)实验以研究Sirt1是否通过p53 K382乙酰化和SLC7A11表达调节影响铁死亡。白藜芦醇改善了小鼠的心脏功能,并减缓了心力衰竭中铁死亡和纤维化的进展。然而,沉默Sirt1后,白藜芦醇预防铁死亡和治疗心力衰竭的能力丧失。Sirt1通过降低p53 K382乙酰化水平、减少SLC7A11的降解以及增加细胞内GSH和谷胱甘肽过氧化物酶4(GPX4)的水平来减少铁死亡。总之,白藜芦醇通过激活心力衰竭中的Sirt1/p53途径,减少了SLC7A11的消耗,抑制了铁死亡,并改善了心脏功能。

https://cdn.ncbi.nlm.nih.gov/pmc/blobs/2692/10568670/b0a1001230a1/JCMM-27-3075-g004.jpg

文献检索

告别复杂PubMed语法,用中文像聊天一样搜索,搜遍4000万医学文献。AI智能推荐,让科研检索更轻松。

立即免费搜索

文件翻译

保留排版,准确专业,支持PDF/Word/PPT等文件格式,支持 12+语言互译。

免费翻译文档

深度研究

AI帮你快速写综述,25分钟生成高质量综述,智能提取关键信息,辅助科研写作。

立即免费体验