Suppr超能文献

胚胎植入期细胞外囊泡对胚胎着床建立的全局分析及潜在影响。

Global analyses and potential effects of extracellular vesicles on the establishment of conceptus implantation during the peri-implantation period.

机构信息

Graduate School of Agricultural and Life Sciences, The University of Tokyo, Tokyo 113-8657, Japan.

School of Veterinary Medicine, Mongolian University of Life Sciences, Ulaanbaatar 17024, Mongolia.

出版信息

J Reprod Dev. 2023 Oct 20;69(5):246-253. doi: 10.1262/jrd.2023-044. Epub 2023 Jul 25.

Abstract

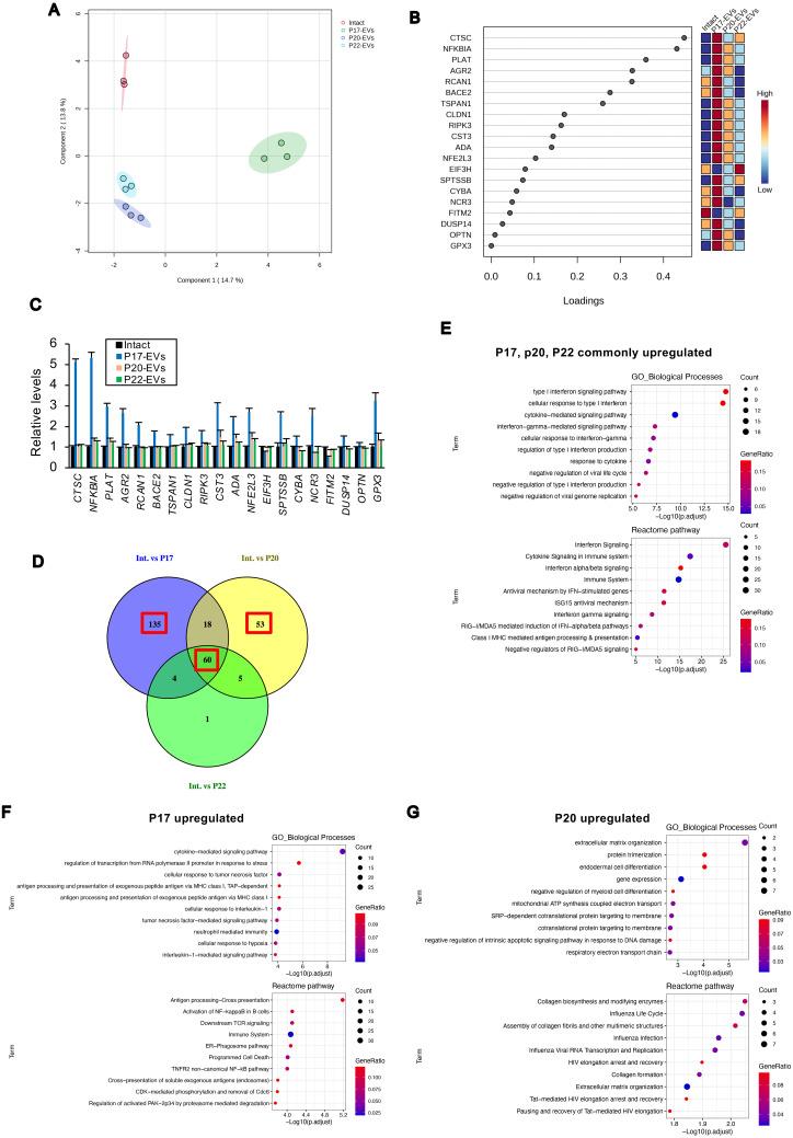
Intrauterine extracellular vesicles (EVs) are involved in establishing proper conceptus-endometrial communication, which is essential for conceptus implantation and subsequent successful placentation. Despite several studies on intrauterine EVs, the composition and quantitative changes in conceptus and endometrial EVs, as well as the effects of intrauterine EVs on endometrial epithelial cells (EECs) during the peri-implantation period, have not been well characterized. To elucidate global changes in proteins in EVs extracted from uterine flushings (UFs) during the pre-implantation (P17), just-implantation (P20), and post-implantation (P22) periods, the datasets of the proteome iTRAQ analysis were compared among P17, P20, and P22 EVs. These analyses revealed that the composition and function of proteins in the EVs changed dramatically during peri-implantation in cattle. Notably, intrauterine P17 EVs affected the high expression of "Developmental Biology" and "morphogenesis of an endothelium" compared with those in P20 and P22 EVs. Furthermore, P20 EVs had the functions of the high expression of "mitochondrial calcium ion homeostasis" and "Viral mRNA Translation" compared with those in P17 EVs. Transcripts extracted from EECs treated with P17, P20, or P22 EVs were subjected to RNA-seq analysis. These analyses identified 60 transcripts in EECs commonly induced by intrauterine EVs recovered from P17, P20, and P22, a large number of which were associated with "type I interferon signaling pathway". Collectively, these findings reveal the presence and multiple functions of EVs that are potentially implicated in facilitating conceptus implantation into the uterine epithelium during the peri-implantation period.

摘要

子宫内细胞外囊泡 (EVs) 参与建立适当的胚胎-子宫内膜通讯,这对于胚胎着床和随后的成功胎盘形成至关重要。尽管已经有几项关于子宫内 EVs 的研究,但胚胎和子宫内膜 EVs 的组成和定量变化,以及宫内 EVs 在着床前期间对子宫内膜上皮细胞 (EECs) 的影响,尚未得到很好的描述。为了阐明在着床前 (P17)、刚刚着床 (P20) 和着床后 (P22) 期间从子宫冲洗液 (UFs) 中提取的 EVs 中的蛋白质的全局变化,比较了 P17、P20 和 P22 EVs 的蛋白质 iTRAQ 分析数据集。这些分析表明,牛在着床前期间,EVs 中的组成和功能发生了剧烈变化。值得注意的是,与 P20 和 P22 EVs 相比,宫内 P17 EVs 影响了“发育生物学”和“内皮形态发生”的高表达。此外,与 P17 EVs 相比,P20 EVs 具有“线粒体钙离子稳态”和“病毒 mRNA 翻译”的高表达功能。用 P17、P20 或 P22 EVs 处理的 EECs 提取的转录物进行 RNA-seq 分析。这些分析鉴定了在 P17、P20 和 P22 回收的宫内 EVs 共同诱导的 EECs 中的 60 个转录物,其中许多与“I 型干扰素信号通路”有关。总之,这些发现揭示了 EVs 的存在和多种功能,这些功能可能有助于胚胎在着床前期间植入子宫上皮。

https://cdn.ncbi.nlm.nih.gov/pmc/blobs/e87e/10602766/0a433aba19f0/jrd-69-246-g001.jpg

文献AI研究员

20分钟写一篇综述,助力文献阅读效率提升50倍。

立即体验

用中文搜PubMed

大模型驱动的PubMed中文搜索引擎

马上搜索

文档翻译

学术文献翻译模型,支持多种主流文档格式。

立即体验