Suppr超能文献

端口部位感染管理的当前趋势:病例系列及已发表文献综述

Current Trends in the Management of Port-Site Infections: A Case Series and a Review of Published Work.

作者信息

Chaudhary Ramkaran, Tak Vibhor, Dutt Akshat, Rodha Mahaveer S, Meena Satya Prakash, Badkur Mayank, Kobade Sarika P, Lodha Mahendra, Sharma Naveen, Nag Vijaya L, Puranik Ashok

机构信息

General Surgery, All India Institute of Medical Sciences, Jodhpur, Jodhpur, IND.

Microbiology, All India Institute of Medical Sciences, Jodhpur, Jodhpur, IND.

出版信息

Cureus. 2023 Jun 25;15(6):e40936. doi: 10.7759/cureus.40936. eCollection 2023 Jun.

Abstract

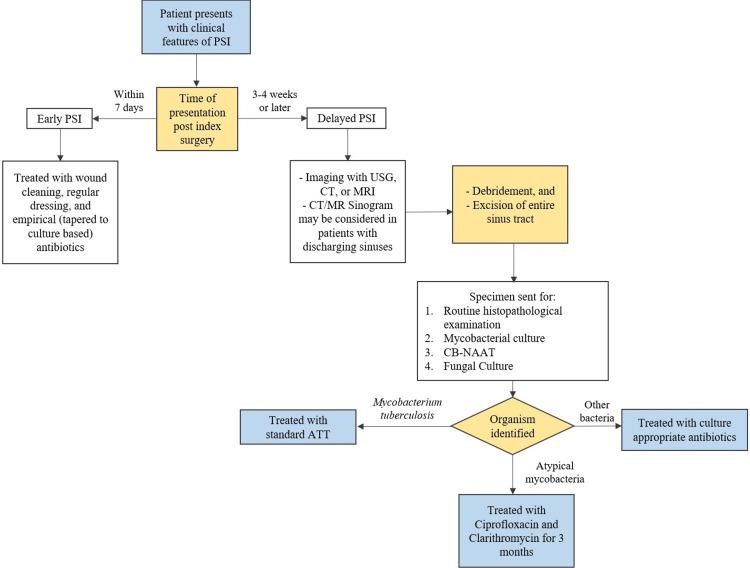
Introduction Laparoscopic techniques have become standard for many surgeries, offering benefits such as quicker recovery and less pain. However, port-site infections (PSIs) can occur and pose challenges. PSIs can be early (within seven days) or delayed (after three to four weeks), with delayed PSIs often caused by non-tuberculous mycobacteria (NTMs). NTMs are difficult to treat and do not respond well to antibiotics, leading to prolonged and recurrent infections. Guidelines for PSI management are limited. This summary highlights a case series of 10 patients with PSIs, discussing their treatment experience and presenting a treatment algorithm used at our institute. Methods This is a retrospective study (2015-2020) on chronic port-site infections (PSIs) in laparoscopic surgeries. Data were collected on patient demographics, surgery type, prior treatment, and management at the institute. Results The study analyzed 10 patients with chronic PSIs following laparoscopic surgery between 2015 and 2020. Laparoscopic cholecystectomy was the most frequent index surgery. Three patients had a history of treatment with varying durations of anti-tubercular therapy, one of whom had completed anti-tubercular treatment prior to presentation. Complete surgical excision with histopathological examination and fungal, bacterial and mycobacterial cultures were performed. Seven of the 10 patients were treated with oral ciprofloxacin and clarithromycin combination therapy for three months, two were treated with culture-based antibiotics and one was treated with anti-tubercular therapy. All patients improved on treatment. The mean follow-up period was 52 ± 9.65 months, with no relapses being reported.  Conclusion Port-site infections (PSIs) are troublesome complications of laparoscopic surgery that can erode the benefits of the procedure. Delayed PSIs caused by drug-resistant mycobacteria are difficult to treat. Improved sterilization methods and thorough microbiological work-up are crucial. Radical excision and prolonged oral antibiotics are effective treatments. Clinicians should avoid empirical antibiotic therapy to prevent antimicrobial resistance.

摘要

引言

腹腔镜技术已成为许多手术的标准术式,具有恢复快、疼痛轻等优点。然而,穿刺孔部位感染(PSIs)可能发生并带来挑战。PSIs可分为早期(7天内)或延迟性(3至4周后),延迟性PSIs常由非结核分枝杆菌(NTMs)引起。NTMs难以治疗,对抗生素反应不佳,导致感染持续时间延长且反复发作。目前关于PSIs管理的指南有限。本综述重点介绍了10例PSIs患者的病例系列,讨论了他们的治疗经验,并展示了我们研究所使用的治疗算法。

方法

这是一项关于腹腔镜手术中慢性穿刺孔部位感染(PSIs)的回顾性研究(2015 - 2020年)。收集了患者的人口统计学数据、手术类型、既往治疗情况以及在本研究所的治疗管理情况。

结果

该研究分析了2015年至2020年间10例腹腔镜手术后发生慢性PSIs的患者。腹腔镜胆囊切除术是最常见的初次手术。3例患者有不同疗程的抗结核治疗史,其中1例在就诊前已完成抗结核治疗。进行了完整的手术切除,并进行了组织病理学检查以及真菌、细菌和分枝杆菌培养。10例患者中有7例接受了口服环丙沙星和克拉霉素联合治疗3个月,2例接受了基于培养结果的抗生素治疗,1例接受了抗结核治疗。所有患者治疗后均有改善。平均随访期为52 ± 9.65个月,未报告复发情况。

结论

穿刺孔部位感染(PSIs)是腹腔镜手术中令人困扰的并发症,可能会削弱该手术的优势。由耐药分枝杆菌引起的延迟性PSIs难以治疗。改进消毒方法和全面的微生物学检查至关重要。根治性切除和长期口服抗生素是有效的治疗方法。临床医生应避免经验性抗生素治疗以防止抗菌药物耐药性。

https://cdn.ncbi.nlm.nih.gov/pmc/blobs/c45a/10368301/22e83a8e11f8/cureus-0015-00000040936-i01.jpg

文献检索

告别复杂PubMed语法,用中文像聊天一样搜索,搜遍4000万医学文献。AI智能推荐,让科研检索更轻松。

立即免费搜索

文件翻译

保留排版,准确专业,支持PDF/Word/PPT等文件格式,支持 12+语言互译。

免费翻译文档

深度研究

AI帮你快速写综述,25分钟生成高质量综述,智能提取关键信息,辅助科研写作。

立即免费体验