Suppr超能文献

由Ash1与Caf1-55和MRG15形成复合物介导的H3K36二甲基化标记在心脏发育过程中是必需的。

H3K36 Di-Methylation Marks, Mediated by Ash1 in Complex with Caf1-55 and MRG15, Are Required during Heart Development.

作者信息

Zhu Jun-Yi, Liu Chen, Huang Xiaohu, van de Leemput Joyce, Lee Hangnoh, Han Zhe

机构信息

Center for Precision Disease Modeling, Department of Medicine, University of Maryland School of Medicine, Baltimore, MD 21201, USA.

Division of Endocrinology, Diabetes, and Nutrition, Department of Medicine, University of Maryland School of Medicine, Baltimore, MD 21201, USA.

出版信息

J Cardiovasc Dev Dis. 2023 Jul 18;10(7):307. doi: 10.3390/jcdd10070307.

Abstract

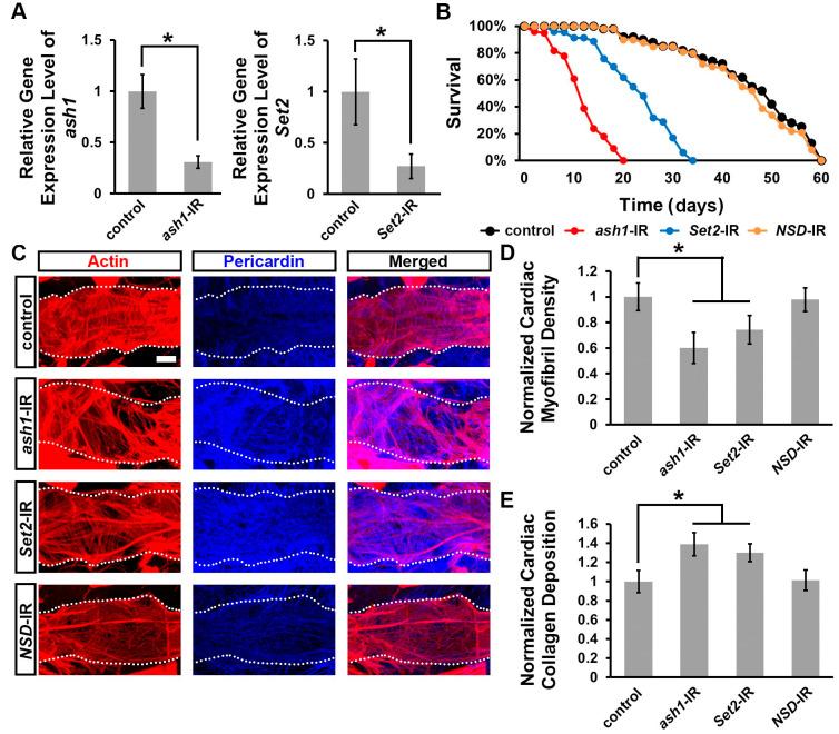
Methyltransferases regulate transcriptome dynamics during development and aging, as well as in disease. Various methyltransferases have been linked to heart disease, through disrupted expression and activity, and genetic variants associated with congenital heart disease. However, in vivo functional data for many of the methyltransferases in the context of the heart are limited. Here, we used the model system to investigate different histone 3 lysine 36 (H3K36) methyltransferases for their role in heart development. The data show that Ash1 is the functional homolog of human ASH1L in the heart. Both Ash1 and Set2 H3K36 methyltransferases are required for heart structure and function during development. Furthermore, Ash1-mediated H3K36 methylation (H3K36me2) is essential for healthy heart function, which depends on both Ash1-complex components, Caf1-55 and MRG15, together. These findings provide in vivo functional data for Ash1 and its complex, and Set2, in the context of H3K36 methylation in the heart, and support a role for their mammalian homologs, ASH1L with RBBP4 and MORF4L1, and SETD2, during heart development and disease.

摘要

甲基转移酶在发育、衰老以及疾病过程中调节转录组动态变化。多种甲基转移酶已通过表达和活性的破坏以及与先天性心脏病相关的基因变异与心脏病联系起来。然而,许多甲基转移酶在心脏方面的体内功能数据有限。在此,我们使用模型系统研究不同的组蛋白3赖氨酸36(H3K36)甲基转移酶在心脏发育中的作用。数据表明,Ash1是人类ASH1L在心脏中的功能同源物。在发育过程中,Ash1和Set2 H3K36甲基转移酶对于心脏结构和功能都是必需的。此外,Ash1介导的H3K36甲基化(H3K36me2)对于健康的心脏功能至关重要,这同时依赖于Ash1复合物的两个组分Caf1-55和MRG15。这些发现提供了Ash1及其复合物以及Set2在心脏H3K36甲基化背景下的体内功能数据,并支持它们的哺乳动物同源物ASH1L与RBBP4和MORF4L1以及SETD2在心脏发育和疾病中的作用。

https://cdn.ncbi.nlm.nih.gov/pmc/blobs/6bc2/10380788/112141a7d360/jcdd-10-00307-g001.jpg

文献AI研究员

20分钟写一篇综述,助力文献阅读效率提升50倍。

立即体验

用中文搜PubMed

大模型驱动的PubMed中文搜索引擎

马上搜索

文档翻译

学术文献翻译模型,支持多种主流文档格式。

立即体验