Suppr超能文献

生长分化因子8促进肝纤维化及伴随的骨骼肌消耗。

GDF8 Contributes to Liver Fibrogenesis and Concomitant Skeletal Muscle Wasting.

作者信息

Culver Alexander, Hamang Matthew, Wang Yan, Jiang Huaizhou, Yanum Jennifer, White Emily, Gawrieh Samer, Vuppalanchi Raj K, Chalasani Naga P, Dai Guoli, Yaden Benjamin C

机构信息

Department of Biology, School of Science, Center for Developmental and Regenerative Biology, Indiana University-Purdue University Indianapolis, Indianapolis, IN 46202, USA.

Department of Biological Sciences, College of Science, Purdue University, West Lafayette, IN 46202, USA.

出版信息

Biomedicines. 2023 Jul 6;11(7):1909. doi: 10.3390/biomedicines11071909.

Abstract

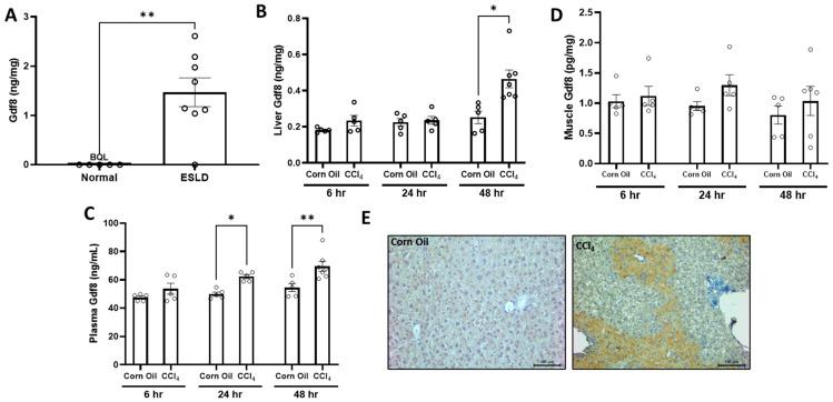
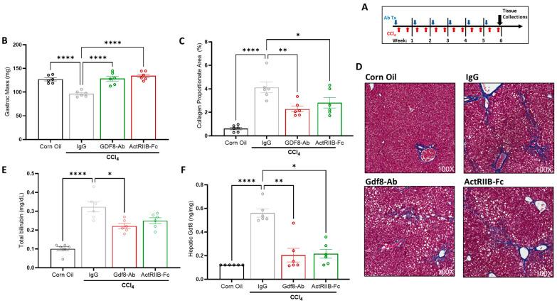
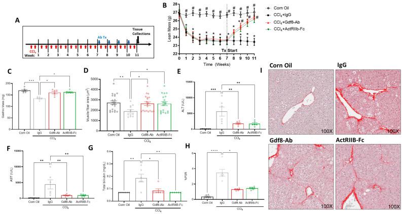
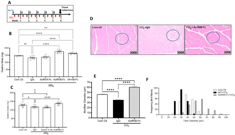
Patients with end-stage liver disease exhibit progressive skeletal muscle atrophy, highlighting a negative crosstalk between the injured liver and muscle. Our study was to determine whether TGFβ ligands function as the mediators. Acute or chronic liver injury was induced by a single or repeated administration of carbon tetrachloride. Skeletal muscle injury and repair was induced by intramuscular injection of cardiotoxin. Activin type IIB receptor (ActRIIB) ligands and growth differentiation factor 8 (Gdf8) were neutralized with ActRIIB-Fc fusion protein and a Gdf8-specific antibody, respectively. We found that acute hepatic injury induced rapid and adverse responses in muscle, which was blunted by neutralizing ActRIIB ligands. Chronic liver injury caused muscle atrophy and repair defects, which were prevented or reversed by inactivating ActRIIB ligands. Furthermore, we found that pericentral hepatocytes produce excessive Gdf8 in injured mouse liver and cirrhotic human liver. Specific inactivation of Gdf8 prevented liver injury-induced muscle atrophy, similar to neutralization of ActRIIB ligands. Inhibition of Gdf8 also reversed muscle atrophy in a treatment paradigm following chronic liver injury. Direct injection of exogenous Gdf8 protein into muscle along with acute focal muscle injury recapitulated similar dysregulated muscle regeneration as that observed with liver injury. The results indicate that injured liver negatively communicate with the muscle largely via Gdf8. Unexpectedly, inactivation of Gdf8 simultaneously ameliorated liver fibrosis in mice following chronic liver injury. In vitro, Gdf8 induced human hepatic stellate (LX-2) cells to form a septa-like structure and stimulated expression of profibrotic factors. Our findings identified Gdf8 as a novel hepatomyokine contributing to injured liver-muscle negative crosstalk along with liver injury progression.

摘要

终末期肝病患者表现出进行性骨骼肌萎缩,这突出了受损肝脏与肌肉之间的负性相互作用。我们的研究旨在确定转化生长因子β(TGFβ)配体是否作为介质发挥作用。通过单次或重复给予四氯化碳诱导急性或慢性肝损伤。通过肌肉注射心脏毒素诱导骨骼肌损伤和修复。分别用激活素IIB型受体(ActRIIB)-Fc融合蛋白和Gdf8特异性抗体中和激活素IIB型受体(ActRIIB)配体和生长分化因子8(Gdf8)。我们发现急性肝损伤在肌肉中诱导快速且不良的反应,而中和ActRIIB配体可使其减弱。慢性肝损伤导致肌肉萎缩和修复缺陷,而使ActRIIB配体失活可预防或逆转这些情况。此外,我们发现中央周围肝细胞在受损的小鼠肝脏和肝硬化的人类肝脏中产生过量的Gdf8。特异性使Gdf8失活可预防肝损伤诱导的肌肉萎缩,类似于中和ActRIIB配体。在慢性肝损伤后的治疗模式中,抑制Gdf8也可逆转肌肉萎缩。将外源性Gdf8蛋白与急性局灶性肌肉损伤一起直接注射到肌肉中,可重现与肝损伤观察到的类似的肌肉再生失调。结果表明,受损肝脏主要通过Gdf8与肌肉进行负性沟通。出乎意料的是,使Gdf8失活同时改善了慢性肝损伤小鼠的肝纤维化。在体外,Gdf8诱导人肝星状(LX-2)细胞形成间隔样结构并刺激促纤维化因子的表达。我们的研究结果确定Gdf8是一种新型的肝源肌因子,随着肝损伤进展,它促成了受损肝脏与肌肉之间的负性相互作用。

https://cdn.ncbi.nlm.nih.gov/pmc/blobs/9468/10377408/535721471a3a/biomedicines-11-01909-g001.jpg

文献检索

告别复杂PubMed语法,用中文像聊天一样搜索,搜遍4000万医学文献。AI智能推荐,让科研检索更轻松。

立即免费搜索

文件翻译

保留排版,准确专业,支持PDF/Word/PPT等文件格式,支持 12+语言互译。

免费翻译文档

深度研究

AI帮你快速写综述,25分钟生成高质量综述,智能提取关键信息,辅助科研写作。

立即免费体验