Suppr超能文献

多孔壳聚糖-硅氧烷杂化材料中含硅降解产物的分子量对神经元细胞行为的影响

The Impact of the Molecular Weight of Degradation Products with Silicon from Porous Chitosan-Siloxane Hybrids on Neuronal Cell Behavior.

作者信息

Shirosaki Yuki, Fregnan Federica, Muratori Luisa, Yasutomi Saki, Geuna Stefano, Raimondo Stefania

机构信息

Faculty of Engineering, Kyushu Institute of Technology, 1-1 Sensui-cho, Tobata-ku, Kitakyushu 804-8550, Japan.

Department of Clinical and Biological Sciences and Cavalieri Ottolenghi Neuroscience Institute, University of Turin, Regione Gonzole 10, 10043 Orbassano, Italy.

出版信息

Polymers (Basel). 2023 Aug 1;15(15):3272. doi: 10.3390/polym15153272.

Abstract

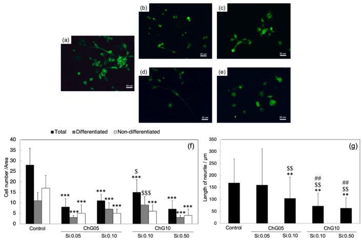
Silicon (Si) is an essential trace element in the human body and it exists in connective tissue as aqueous orthosilicic acid. Porous chitosan-3-glycidoxypropyltrimethoxysilane (GPTMS) hybrids can regenerate nerve tissue and recover sensor and motor functions. However, the structures and roles of the degradation products with Si extracted from the hybrids in nerve regeneration are not clear. In this study, we prepared porous chitosan-GPTMS hybrids with different amounts of GPTMS to amino groups of chitosan (chitosan:GPTMS = 1:0.5 and 1:1 molar ratios). The structures of the degradation products with Si from the hybrids were examined using time-of-flight mass spectrometry, and biological assessments were conducted in order to evaluate their potential use in the preparation of devices for nerve repair. Glial and motor cell lines and ex vivo explants of dorsal root ganglia were used in this study for evaluating their behavior in the presence of the different degradation products with Si. The structure of the degradation products with Si depended on the starting composition. The results showed that glial cell proliferation was lower in the medium with the higher-molecular-weight degradation products with Si. Moreover, motor cell line differentiation and the neurite outgrowth of dorsal root ganglion explants were improved with the lower-molecular-weight degradation products with Si. The results obtained could be useful for designing a new nerve regeneration scaffold including silicon components.

摘要

硅(Si)是人体必需的微量元素,它以正硅酸水溶液的形式存在于结缔组织中。多孔壳聚糖-3-缩水甘油基丙基三甲氧基硅烷(GPTMS)杂化物能够使神经组织再生并恢复感觉和运动功能。然而,从杂化物中提取的含硅降解产物在神经再生中的结构和作用尚不清楚。在本研究中,我们制备了具有不同GPTMS与壳聚糖氨基含量比例(壳聚糖:GPTMS = 1:0.5和1:1摩尔比)的多孔壳聚糖-GPTMS杂化物。使用飞行时间质谱法检测了杂化物中含硅降解产物的结构,并进行了生物学评估,以评估它们在制备神经修复装置中的潜在用途。本研究使用神经胶质和运动细胞系以及背根神经节的离体组织块来评估它们在不同含硅降解产物存在下的行为。含硅降解产物的结构取决于起始组成。结果表明,在含有较高分子量含硅降解产物的培养基中,神经胶质细胞增殖较低。此外,较低分子量的含硅降解产物可促进运动细胞系分化和背根神经节组织块的神经突生长。所得结果可能有助于设计一种包含硅成分的新型神经再生支架。

https://cdn.ncbi.nlm.nih.gov/pmc/blobs/6be5/10422348/a332325f1659/polymers-15-03272-g001.jpg

文献AI研究员

20分钟写一篇综述,助力文献阅读效率提升50倍。

立即体验

用中文搜PubMed

大模型驱动的PubMed中文搜索引擎

马上搜索

文档翻译

学术文献翻译模型,支持多种主流文档格式。

立即体验