Sen Chandani, Koloff Caroline R, Kundu Souvik, Wilkinson Dan C, Yang Juliette M, Shia David W, Meneses Luisa K, Rickabaugh Tammy M, Gomperts Brigitte N
Department of Pediatrics, David Geffen School of Medicine, UCLA Children's Discovery and Innovation Institute, Mattel Children's Hospital, University of California, Los Angeles, CA, United States.
Intel Labs, San Diego, CA, United States.
Front Pharmacol. 2023 Aug 7;14:1211026. doi: 10.3389/fphar.2023.1211026. eCollection 2023.
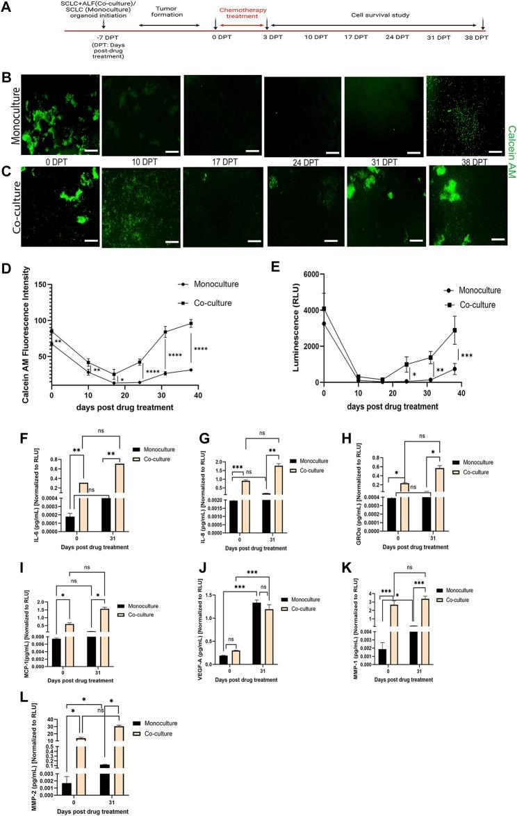
Small-cell-lung-cancer (SCLC) has the worst prognosis of all lung cancers because of a high incidence of relapse after therapy. While lung cancer is the second most common malignancy in the US, only about 10% of cases of lung cancer are SCLC, therefore, it is categorized as a rare and recalcitrant disease. Therapeutic discovery for SCLC has been challenging and the existing pre-clinical models often fail to recapitulate actual tumor pathophysiology. To address this, we developed a bioengineered 3-dimensional (3D) SCLC co-culture organoid model as a phenotypic tool to study SCLC tumor kinetics and SCLC-fibroblast interactions after chemotherapy. We used functionalized alginate microbeads as a scaffold to mimic lung alveolar architecture and co-cultured SCLC cell lines with primary adult lung fibroblasts (ALF). We found that SCLCs in the model proliferated extensively, invaded the microbead scaffold and formed tumors within just 7 days. We compared the bioengineered tumors with patient tumors and found them to recapitulate the pathology and immunophenotyping of the patient tumors. When treated with standard chemotherapy drugs, etoposide and cisplatin, we observed that some of the cells survived the chemotherapy and reformed the tumor in the organoid model. Co-culture of the SCLC cells with ALFs revealed that the fibroblasts play a key role in inducing faster and more robust SCLC cell regrowth in the model. This is likely due to a paracrine effect, as conditioned media from the same fibroblasts could also support this accelerated regrowth. This model can be used to study cell-cell interactions and the response to chemotherapy in SCLC and is also scalable and amenable to high throughput phenotypic or targeted drug screening to find new therapeutics for SCLC.
小细胞肺癌(SCLC)是所有肺癌中预后最差的,因为治疗后复发率很高。虽然肺癌是美国第二常见的恶性肿瘤,但只有约10%的肺癌病例是SCLC,因此,它被归类为一种罕见且难治的疾病。SCLC的治疗发现一直具有挑战性,现有的临床前模型往往无法重现实际的肿瘤病理生理学。为了解决这个问题,我们开发了一种生物工程三维(3D)SCLC共培养类器官模型,作为一种表型工具来研究化疗后SCLC的肿瘤动力学和SCLC-成纤维细胞相互作用。我们使用功能化的藻酸盐微珠作为支架来模拟肺泡结构,并将SCLC细胞系与原代成人肺成纤维细胞(ALF)共培养。我们发现模型中的SCLC广泛增殖,侵入微珠支架并在短短7天内形成肿瘤。我们将生物工程肿瘤与患者肿瘤进行比较,发现它们重现了患者肿瘤的病理学和免疫表型。当用标准化疗药物依托泊苷和顺铂治疗时,我们观察到一些细胞在化疗后存活下来,并在类器官模型中重新形成肿瘤。SCLC细胞与ALF的共培养表明,成纤维细胞在诱导模型中SCLC细胞更快、更强壮地重新生长方面起关键作用。这可能是由于旁分泌效应,因为来自相同成纤维细胞的条件培养基也可以支持这种加速的重新生长。该模型可用于研究SCLC中的细胞间相互作用和对化疗的反应,并且还具有可扩展性,适用于高通量表型或靶向药物筛选,以寻找SCLC的新疗法。