Suppr超能文献

用黏附素Abp2D进行疫苗接种可预防导管相关性尿路感染。

Vaccination with adhesin Abp2D provides protection against catheter-associated urinary tract infection.

作者信息

Timm Morgan R, Tamadonfar Kevin O, Nye Taylor M, Pinkner Jerome S, Dodson Karen W, Ellebedy Ali H, Hultgren Scott J

机构信息

Department of Molecular Microbiology and Center for Women's Infectious Disease Research, Washington University School of Medicine, St. Louis, MO, USA.

Department of Pathology and Immunology, Center for Vaccines and Immunity to Microbial Pathogens, and The Andrew M. and Jane M. Bursky Center for Human Immunology and Immunotherapy Programs, Washington University School of Medicine, St Louis, MO, USA.

出版信息

Res Sq. 2023 Aug 10:rs.3.rs-3213777. doi: 10.21203/rs.3.rs-3213777/v1.

Abstract

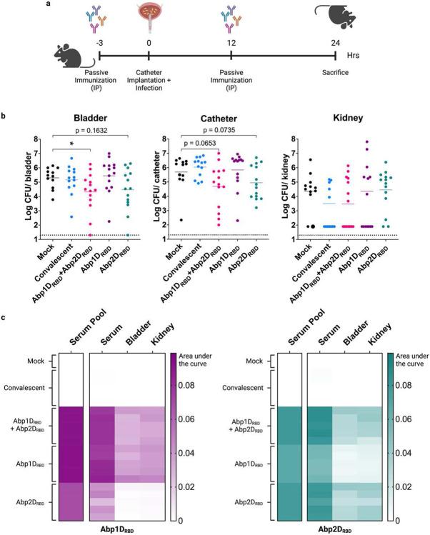
Catheter-associated urinary tract infections (CAUTIs) contribute greatly to the burden of healthcare associated infections. is a Gram-negative bacterium with high levels of antibiotic resistance that is of increasing concern as a CAUTI pathogen. expresses fibrinogen-binding adhesins (Abp1D and Abp2D) that mediate colonization and biofilm formation on catheters, which become coated with fibrinogen upon insertion. We developed a protein subunit vaccine against Abp1D and Abp2D and showed that vaccination significantly reduced bladder bacterial titers in a mouse model of CAUTI. We then determined that immunity to Abp2D alone was sufficient for protection. Mechanistically, we defined the B cell response to Abp2D vaccination and demonstrated that immunity was transferrable to naïve mice through passive immunization with Abp2D-immune sera. This work represents a novel strategy in the prevention of CAUTI and has an important role to play in the global fight against antimicrobial resistance.

摘要

导尿管相关尿路感染(CAUTIs)在医疗相关感染负担中占比极大。[细菌名称]是一种革兰氏阴性菌,具有高度抗生素耐药性,作为CAUTI病原体日益受到关注。[细菌名称]表达纤维蛋白原结合黏附素(Abp1D和Abp2D),介导在导尿管上的定植和生物膜形成,导尿管插入后会被纤维蛋白原覆盖。我们研发了一种针对Abp1D和Abp2D的蛋白质亚单位疫苗,并表明接种疫苗可显著降低CAUTI小鼠模型中的膀胱细菌滴度。然后我们确定单独对Abp2D产生免疫就足以提供保护。从机制上讲,我们定义了对Abp2D疫苗接种的B细胞反应,并证明通过用Abp2D免疫血清进行被动免疫,免疫力可转移至未免疫小鼠。这项工作代表了预防CAUTI的一种新策略,在全球对抗抗菌药物耐药性的斗争中具有重要作用。

https://cdn.ncbi.nlm.nih.gov/pmc/blobs/3820/10441454/356d8816868c/nihpp-rs3213777v1-f0001.jpg

文献AI研究员

20分钟写一篇综述,助力文献阅读效率提升50倍。

立即体验

用中文搜PubMed

大模型驱动的PubMed中文搜索引擎

马上搜索

文档翻译

学术文献翻译模型,支持多种主流文档格式。

立即体验