Suppr超能文献

野鼠型大鼠经蛋氨酸饮食诱发轻度高同型半胱氨酸血症后背海马的阿尔茨海默病样病理特征。

Alzheimer's Disease-like Pathological Features in the Dorsal Hippocampus of Wild-Type Rats Subjected to Methionine-Diet-Evoked Mild Hyperhomocysteinaemia.

机构信息

Department of Histology and Embryology, Jessenius Faculty of Medicine, Comenius University in Bratislava, 03601 Martin, Slovakia.

Biomedical Center Martin, Jessenius Faculty of Medicine, Comenius University in Bratislava, 03601 Martin, Slovakia.

出版信息

Cells. 2023 Aug 17;12(16):2087. doi: 10.3390/cells12162087.

Abstract

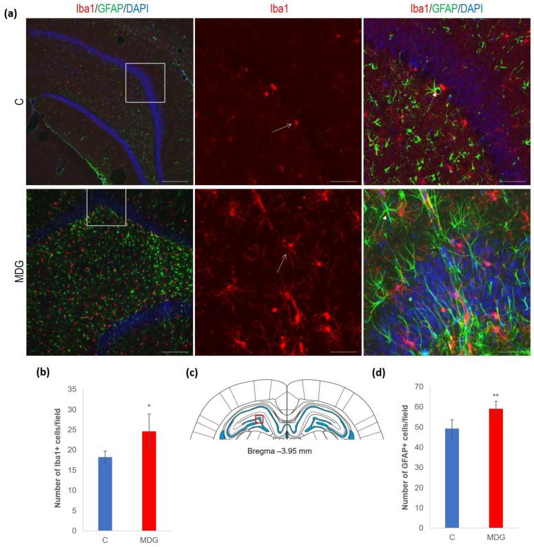
Multifactorial interactions, including nutritional state, likely participate in neurodegeneration's pathogenesis and evolution. Dysregulation in methionine (Met) metabolism could lead to the development of hyperhomocysteinaemia (hHcy), playing an important role in neuronal dysfunction, which could potentially lead to the development of Alzheimer's disease (AD)-like pathological features. This study combines proton magnetic resonance spectroscopy (H MRS) with immunohistochemical analysis to examine changes in the metabolic ratio and histomorphological alterations in the dorsal rat hippocampus (dentate gyrus-DG) subjected to a high Met diet. Male Wistar rats (420-480 g) underwent hHcy evoked by a Met-enriched diet (2 g/kg of weight/day) lasting four weeks. Changes in the metabolic ratio profile and significant histomorphological alterations have been found in the DG of hHcy rats. We have detected increased morphologically changed neurons and glial cells with increased neurogenic markers and apolipoprotein E positivity parallel with a diminished immunosignal for the N-Methyl-D-Aspartate receptor 1 in hHcy animals. A Met diet induced hHcy, likely via direct Hcy neurotoxicity, an interference with one carbon unit metabolism, and/or epigenetic regulation. These conditions lead to the progression of neurodegeneration and the promotion of AD-like pathological features in the less vulnerable hippocampal DG, which presents a plausible therapeutic target.

摘要

多种因素相互作用,包括营养状态,可能参与神经退行性变的发病机制和演变。蛋氨酸(Met)代谢失调可能导致高同型半胱氨酸血症(hHcy)的发生,在神经元功能障碍中发挥重要作用,从而可能导致阿尔茨海默病(AD)样病理特征的发展。本研究结合质子磁共振波谱(H MRS)和免疫组织化学分析,检查高 Met 饮食对大鼠背海马(齿状回-DG)代谢比和组织形态改变的影响。雄性 Wistar 大鼠(420-480 g)接受富含 Met 的饮食(2 g/kg 体重/天),持续四周,引发 hHcy。在 hHcy 大鼠的 DG 中发现代谢比谱发生变化和明显的组织形态改变。我们检测到形态改变的神经元和神经胶质细胞增多,神经发生标志物和载脂蛋白 E 阳性增加,同时 N-甲基-D-天冬氨酸受体 1 的免疫信号减少。Met 饮食诱导的 hHcy 可能通过直接的 Hcy 神经毒性、一碳单位代谢干扰和/或表观遗传调节发生。这些情况导致神经退行性变的进展,并促进海马 DG 中 AD 样病理特征的发生,这为治疗提供了一个合理的靶点。

https://cdn.ncbi.nlm.nih.gov/pmc/blobs/ee98/10453870/b60fda2b8ff2/cells-12-02087-g001.jpg

文献检索

告别复杂PubMed语法,用中文像聊天一样搜索,搜遍4000万医学文献。AI智能推荐,让科研检索更轻松。

立即免费搜索

文件翻译

保留排版,准确专业,支持PDF/Word/PPT等文件格式,支持 12+语言互译。

免费翻译文档

深度研究

AI帮你快速写综述,25分钟生成高质量综述,智能提取关键信息,辅助科研写作。

立即免费体验