Pauzuolyte Valda, Patel Aara, Wawrzynski James R, Ingham Neil J, Leong Yeh Chwan, Karda Rajvinder, Bitner-Glindzicz Maria, Berger Wolfgang, Waddington Simon N, Steel Karen P, Sowden Jane C
UCL Great Ormond Street Institute of Child Health, University College London, London, UK.
NIHR Great Ormond Street Hospital Biomedical Research Centre, London, UK.
EMBO Mol Med. 2023 Oct 11;15(10):e17393. doi: 10.15252/emmm.202317393. Epub 2023 Aug 29.
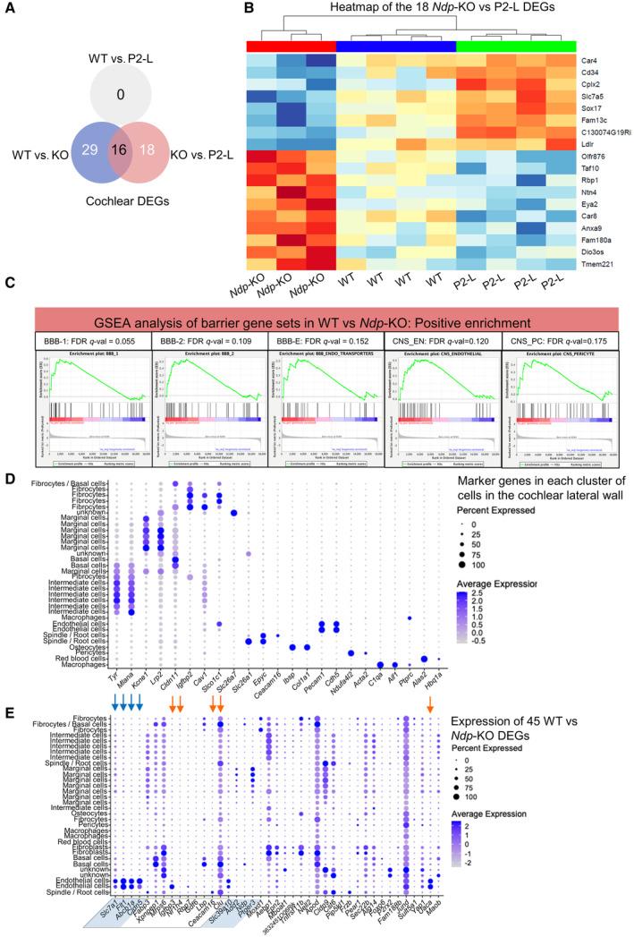
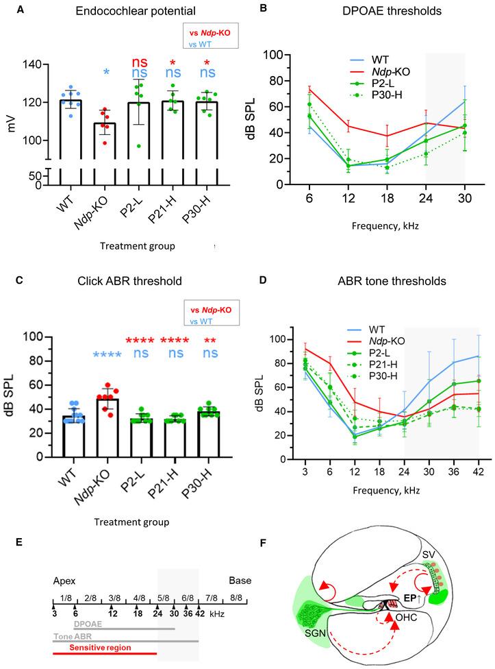
Deafness affects 5% of the world's population, yet there is a lack of treatments to prevent hearing loss due to genetic causes. Norrie disease is a recessive X-linked disorder, caused by NDP gene mutation. It manifests as blindness at birth and progressive sensorineural hearing loss, leading to debilitating dual sensory deprivation. To develop a gene therapy, we used a Norrie disease mouse model (Ndp ), which recapitulates abnormal retinal vascularisation and progressive hearing loss. We delivered human NDP cDNA by intravenous injection of adeno-associated viral vector (AAV)9 at neonatal, juvenile and young adult pathological stages and investigated its therapeutic effects on the retina and cochlea. Neonatal treatment prevented the death of the sensory cochlear hair cells and rescued cochlear disease biomarkers as demonstrated by RNAseq and physiological measurements of auditory function. Retinal vascularisation and electroretinograms were restored to normal by neonatal treatment. Delivery of NDP gene therapy after the onset of the degenerative inner ear disease also ameliorated the cochlear pathology, supporting the feasibility of a clinical treatment for progressive hearing loss in people with Norrie disease.
耳聋影响着全球5%的人口,但目前缺乏针对遗传性听力损失的治疗方法。诺里病是一种隐性X连锁疾病,由NDP基因突变引起。该病在出生时表现为失明,并伴有进行性感音神经性听力损失,导致严重的双重感觉剥夺。为了开发一种基因疗法,我们使用了诺里病小鼠模型(Ndp),该模型可重现异常的视网膜血管生成和进行性听力损失。我们在新生期、幼年期和青年期的病理阶段,通过静脉注射腺相关病毒载体(AAV)9来递送人类NDP cDNA,并研究其对视网膜和耳蜗的治疗效果。如RNA测序和听觉功能的生理学测量所示,新生期治疗可预防感觉性耳蜗毛细胞死亡,并挽救耳蜗疾病生物标志物。新生期治疗可使视网膜血管生成和视网膜电图恢复正常。在内耳疾病变性发作后进行NDP基因治疗也可改善耳蜗病理状况,这支持了对诺里病患者进行进行性听力损失临床治疗的可行性。