Suppr超能文献

猴免疫缺陷病毒感染期间肝脏CD4 T细胞的脂质代谢重编程

Lipid metabolic reprogramming of hepatic CD4 T cells during SIV infection.

作者信息

Clain Julien A, Boutrais Steven, Dewatines Juliette, Racine Gina, Rabezanahary Henintsoa, Droit Arnaud, Zghidi-Abouzid Ouafa, Estaquier Jérôme

机构信息

Centre de Recherche du CHU de Québec, Université Laval, Québec City, Québec, Canada.

Proteomics Platform, CHU de Québec - Université Laval Research Center, Québec City, Québec, Canada.

出版信息

Microbiol Spectr. 2023 Sep 1;11(5):e0168723. doi: 10.1128/spectrum.01687-23.

Abstract

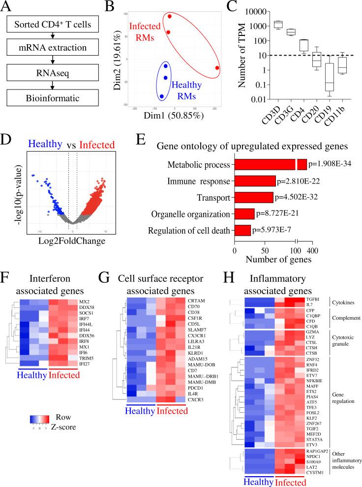
While liver inflammation is associated with AIDS, little is known so far about hepatic CD4 T cells. By using the simian immunodeficiency virus (SIV)-infected rhesus macaque (RM) model, we aimed to characterize CD4 T cells. The phenotype of CD4 T cells was assessed by flow cytometry from uninfected ( = 3) and infected RMs, with either SIVmac251 ( = 6) or SHIVSF162p3 ( = 6). After cell sorting of hepatic CD4 T cells, viral DNA quantification and RNA sequencing were performed.Thus, we demonstrated that liver CD4 T cells strongly expressed the SIV coreceptor, CCR5. We showed that viremia was negatively correlated with the percentage of hepatic effector memory CD4 T cells. Consistent with viral sensing, inflammatory and interferon gene transcripts were increased. We also highlighted the presence of harmful CD4 T cells expressing and members of that could contribute to fuel inflammation and fibrosis. Whereas RNA sequencing demonstrated activated CD4 T cells displaying higher levels of mitoribosome and membrane lipid synthesis transcripts, few genes were related to glycolysis and oxidative phosphorylation, which are essential to sustain activated T cells. Furthermore, we observed lower levels of mitochondrial DNA and higher levels of genes associated with damaged organelles (reticulophagy and mitophagy). Altogether, our data revealed that activated hepatic CD4 T cells are reprogrammed to lipid metabolism. Thus, strategies aiming to reprogram T cell metabolism with effector function could be of interest for controlling viral infection and preventing liver disorders.IMPORTANCEHuman immunodeficiency virus (HIV) infection may cause liver diseases, associated with inflammation and tissue injury, contributing to comorbidity in people living with HIV. Paradoxically, the contribution of hepatic CD4 T cells remains largely underestimated. Herein, we used the model of simian immunodeficiency virus (SIV)-infected rhesus macaques to access liver tissue. Our work demonstrates that hepatic CD4 T cells express CCR5, the main viral coreceptor, and are infected. Viral infection is associated with the presence of inflamed and activated hepatic CD4 T cells expressing cytotoxic molecules. Furthermore, hepatic CD4 T cells are reprogrammed toward lipid metabolism after SIV infection. Altogether, our findings shed new light on hepatic CD4 T cell profile that could contribute to liver injury following viral infection.

摘要

虽然肝脏炎症与艾滋病有关,但目前对肝脏CD4 T细胞了解甚少。通过使用感染猿猴免疫缺陷病毒(SIV)的恒河猴(RM)模型,我们旨在对CD4 T细胞进行表征。通过流式细胞术评估未感染(n = 3)以及感染SIVmac251(n = 6)或SHIVSF162p3(n = 6)的恒河猴中CD4 T细胞的表型。对肝脏CD4 T细胞进行细胞分选后,进行病毒DNA定量和RNA测序。因此,我们证明肝脏CD4 T细胞强烈表达SIV共受体CCR5。我们表明病毒血症与肝脏效应记忆CD4 T细胞的百分比呈负相关。与病毒感知一致,炎症和干扰素基因转录本增加。我们还强调了表达颗粒酶B和穿孔素的有害CD4 T细胞的存在,这些细胞可能会加剧炎症和纤维化。虽然RNA测序显示活化的CD4 T细胞显示出较高水平的线粒体核糖体和膜脂合成转录本,但很少有基因与糖酵解和氧化磷酸化相关,而糖酵解和氧化磷酸化对于维持活化的T细胞至关重要。此外,我们观察到线粒体DNA水平较低,与受损细胞器(网状自噬和线粒体自噬)相关的基因水平较高。总之,我们的数据表明活化的肝脏CD4 T细胞被重新编程为脂质代谢。因此,旨在通过效应功能对T细胞代谢进行重新编程的策略可能对控制病毒感染和预防肝脏疾病具有重要意义。

重要性

人类免疫缺陷病毒(HIV)感染可能导致肝脏疾病,与炎症和组织损伤相关,导致HIV感染者出现合并症。矛盾的是,肝脏CD4 T细胞的作用在很大程度上仍被低估。在此,我们使用感染猿猴免疫缺陷病毒(SIV)的恒河猴模型来研究肝脏组织。我们的研究表明,肝脏CD4 T细胞表达主要病毒共受体CCR5并被感染。病毒感染与表达细胞毒性分子的炎症和活化肝脏CD4 T细胞的存在有关。此外,SIV感染后肝脏CD4 T细胞被重新编程为脂质代谢。总之,我们的研究结果为病毒感染后可能导致肝脏损伤的肝脏CD4 T细胞特征提供了新的见解。

https://cdn.ncbi.nlm.nih.gov/pmc/blobs/fe0e/10581067/e9e22d58b476/spectrum.01687-23.f001.jpg

文献AI研究员

20分钟写一篇综述,助力文献阅读效率提升50倍。

立即体验

用中文搜PubMed

大模型驱动的PubMed中文搜索引擎

马上搜索

文档翻译

学术文献翻译模型,支持多种主流文档格式。

立即体验