Suppr超能文献

一种与……同源的磷酸化缺陷型突变体改变了果蝇中PDF神经元对昼夜节律睡眠的调节。

A phosphorylation-deficient mutant of , a homolog of , alters circadian sleep regulation by PDF neurons in .

作者信息

Kobayashi Riho, Nakane Shin, Tomita Jun, Funato Hiromasa, Yanagisawa Masashi, Kume Kazuhiko

机构信息

Department of Neuropharmacology, Graduate School of Pharmaceutical Sciences, Nagoya City University, Nagoya, Japan.

International Institute for Integrative Sleep Medicine (WPI-IIIS), University of Tsukuba, Tsukuba, Japan.

出版信息

Front Neurosci. 2023 Aug 17;17:1181555. doi: 10.3389/fnins.2023.1181555. eCollection 2023.

Abstract

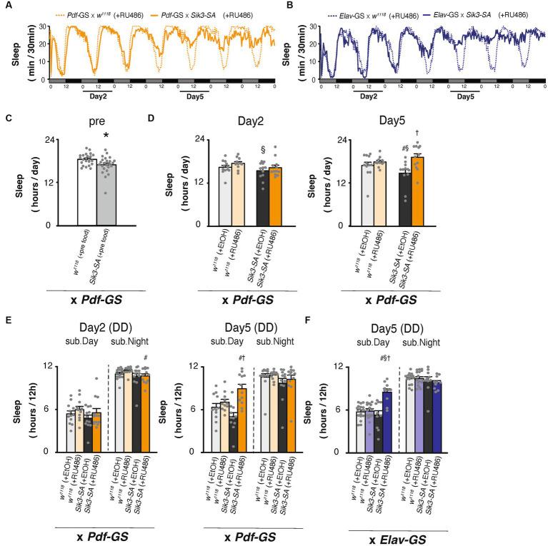
Sleep behavior has been observed from non-vertebrates to humans. mutation in mice resulted in a notable increase in sleep and was identified as an exon-skipping mutation of the gene, conserved among animals. The skipped exon includes a serine residue that is phosphorylated by protein kinase A. Overexpression of a mutant gene with the conversion of this serine into alanine () increased sleep in both mice and the fruit fly . However, the mechanism by which increases sleep remains unclear. Here, we found that overexpression in all neurons increased sleep under both light-dark (LD) conditions and constant dark (DD) conditions in . Additionally, overexpression of only in PDF neurons, which are a cluster of clock neurons regulating the circadian rhythm, increased sleep during subjective daytime while decreasing the amplitude of circadian rhythm. Furthermore, suppressing overexpression specifically in PDF neurons in flies overexpressing in all neurons reversed the sleep increase during subjective daytime. These results indicate that alters the circadian function of PDF neurons and leads to an increase in sleep during subjective daytime under constant dark conditions.

摘要

从无脊椎动物到人类都观察到了睡眠行为。小鼠中的突变导致睡眠显著增加,该突变被鉴定为动物中保守的基因外显子跳跃突变。跳跃的外显子包含一个被蛋白激酶A磷酸化的丝氨酸残基。将该丝氨酸转化为丙氨酸()的突变基因的过表达增加了小鼠和果蝇的睡眠。然而,增加睡眠的机制仍不清楚。在这里,我们发现,在所有神经元中过表达在明暗(LD)条件和恒暗(DD)条件下均增加了睡眠。此外,仅在作为调节昼夜节律的一组时钟神经元的PDF神经元中过表达,在主观白天增加了睡眠,同时降低了昼夜节律的幅度。此外,在所有神经元中过表达的果蝇中,特异性抑制PDF神经元中的过表达可逆转主观白天的睡眠增加。这些结果表明,改变了PDF神经元的昼夜节律功能,并导致在恒暗条件下主观白天睡眠增加。

https://cdn.ncbi.nlm.nih.gov/pmc/blobs/8c46/10469759/cd1c1827aa9c/fnins-17-1181555-g001.jpg

文献AI研究员

20分钟写一篇综述,助力文献阅读效率提升50倍。

立即体验

用中文搜PubMed

大模型驱动的PubMed中文搜索引擎

马上搜索

文档翻译

学术文献翻译模型,支持多种主流文档格式。

立即体验