Suppr超能文献

应激介导的Rap1小GTP酶失调会损害海马体的结构和功能。

Stress-mediated dysregulation of the Rap1 small GTPase impairs hippocampal structure and function.

作者信息

Bjornson Kathryn J, Vanderplow Amanda M, Yang Yezi, Anderson Danielle R, Kermath Bailey A, Cahill Michael E

机构信息

Department of Comparative Biosciences, University of Wisconsin-Madison, Madison, WI 53706, USA.

出版信息

iScience. 2023 Aug 7;26(9):107566. doi: 10.1016/j.isci.2023.107566. eCollection 2023 Sep 15.

Abstract

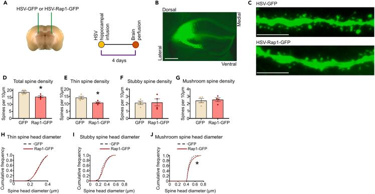
The effects of repeated stress on cognitive impairment are thought to be mediated, at least in part, by reductions in the stability of dendritic spines in brain regions critical for proper learning and memory, including the hippocampus. Small GTPases are particularly potent regulators of dendritic spine formation, stability, and morphology in hippocampal neurons. Through the use of small GTPase protein profiling in mice, we identify increased levels of synaptic Rap1 in the hippocampal CA3 region in response to escalating, intermittent stress. We then demonstrate that increased Rap1 in the CA3 is sufficient in and of itself to produce stress-relevant dendritic spine and cognitive phenotypes. Further, using super-resolution imaging, we investigate how the pattern of Rap1 trafficking to synapses likely underlies its effects on the stability of select dendritic spine subtypes. These findings illuminate the involvement of aberrant Rap1 regulation in the hippocampus in contributing to the psychobiological effects of stress.

摘要

反复应激对认知障碍的影响被认为至少部分是由对正常学习和记忆至关重要的脑区(包括海马体)中树突棘稳定性降低所介导的。小GTP酶是海马神经元中树突棘形成、稳定性和形态的特别有效的调节因子。通过对小鼠进行小GTP酶蛋白质分析,我们发现随着逐渐增加的间歇性应激,海马CA3区的突触Rap1水平升高。然后我们证明,CA3区中Rap1的增加本身就足以产生与应激相关的树突棘和认知表型。此外,我们使用超分辨率成像技术,研究了Rap1向突触运输的模式如何可能是其对特定树突棘亚型稳定性产生影响的基础。这些发现揭示了海马体中异常的Rap1调节在应激的心理生物学效应中的作用。

https://cdn.ncbi.nlm.nih.gov/pmc/blobs/4afc/10470260/f1667cb06892/fx1.jpg

文献检索

告别复杂PubMed语法,用中文像聊天一样搜索,搜遍4000万医学文献。AI智能推荐,让科研检索更轻松。

立即免费搜索

文件翻译

保留排版,准确专业,支持PDF/Word/PPT等文件格式,支持 12+语言互译。

免费翻译文档

深度研究

AI帮你快速写综述,25分钟生成高质量综述,智能提取关键信息,辅助科研写作。

立即免费体验