Suppr超能文献

N-甲基腺苷修饰的环状FUT8与YTHDF2和miR-186-5p竞争性相互作用,以稳定FUT8 mRNA,促进肺腺癌的恶性进展。

N -methyladenosine-modified circFUT8 competitively interacts with YTHDF2 and miR-186-5p to stabilize FUT8 mRNA to promote malignant progression in lung adenocarcinoma.

作者信息

Dong Gaochao, Liang Yingkuan, Chen Bing, Zhang Te, Wang Hui, Chen Yuzhong, Zhang Yijian, Jiang Feng, Wang Yaping

机构信息

Department of Medical Genetics, Medical School, Nanjing University, Nanjing, China.

Department of Thoracic Surgery, Nanjing Medical University Affiliated Cancer Hospital & Jiangsu Cancer Hospital & Jiangsu Institute of Cancer Research, Nanjing, China.

出版信息

Thorac Cancer. 2023 Oct;14(29):2962-2975. doi: 10.1111/1759-7714.15086. Epub 2023 Sep 5.

Abstract

BACKGROUND

Lung cancer is the leading cause of cancer related to mortality worldwide, and the main pathological type is lung adenocarcinoma (LUAD). Circular RNAs (circRNAs) have been reported to be modified by N -methyladenosine (m6A), which is involved in the progression of diverse tumors. However, the crosstalk between circRNAs and m6A modification has not been well elucidated in LUAD.

METHODS

MeRIP-seq and YTHDF2-RIP-seq datasets were explored to identify candidate circRNAs modified by YTHDF2. Dual-luciferase reporter assay, RIP, and rescue assays were performed to explore the relationship between circFUT8 and its parent mRNA of FUT8. In vitro and in vivo experiments were utilized to uncover the function of circFUT8.

RESULTS

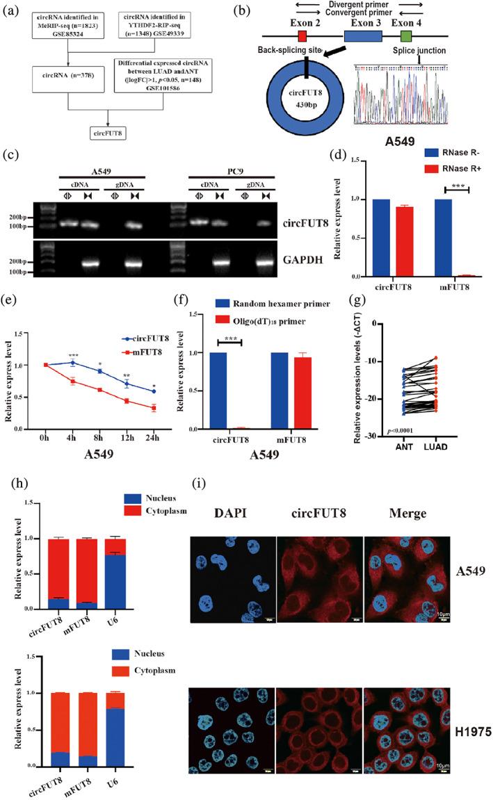
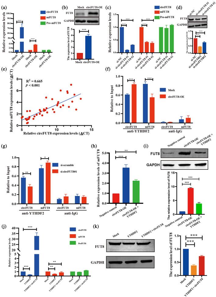
In this study, we identified a novel m6A-modified circFUT8, derived from exon 3 of FUT8, which was elevated in tumor tissues compared with adjacent noncancerous tissues. The m6A reader YTHDF2 recognized and destabilized circFUT8 in an m6A-dependent manner. YTHDF2 also combined with the line form of FUT8 (mFUT8), and circFUT8 competitively interacted with YTHDF2, blunting its binding to mFUT8, to stabilize the mRNA level of FUT8. Additionally, circFUT8 sponged miR-186-5p to elevate the expression of mFUT8. Finally, we revealed that circFUT8 promoted the malignant progression of LUAD dependent on the oncogenic function of FUT8.

CONCLUSIONS

These findings identified a novel m6A-modified circFUT8 recognized and destabilized by YTHDF2, which competitively interacted with YTHDF2 and miR-186-5p to stabilize FUT8 mRNA to promote malignant progression in LUAD.

摘要

背景

肺癌是全球癌症相关死亡的主要原因,其主要病理类型为肺腺癌(LUAD)。据报道,环状RNA(circRNAs)可被N -甲基腺苷(m6A)修饰,m6A参与多种肿瘤的进展。然而,在LUAD中,circRNAs与m6A修饰之间的相互作用尚未得到充分阐明。

方法

利用MeRIP-seq和YTHDF2-RIP-seq数据集来鉴定被YTHDF2修饰的候选circRNAs。进行双荧光素酶报告基因检测、RIP和拯救实验,以探究circFUT8与其亲本mRNA FUT8之间的关系。利用体外和体内实验来揭示circFUT8的功能。

结果

在本研究中,我们鉴定出一种新的m6A修饰的circFUT8,其来源于FUT8的外显子3,与相邻的非癌组织相比,在肿瘤组织中表达升高。m6A阅读蛋白YTHDF2以m6A依赖的方式识别并使circFUT8不稳定。YTHDF2还与FUT8的线性形式(mFUT8)结合,而circFUT8与YTHDF2竞争性相互作用,减弱其与mFUT8的结合,从而稳定FUT8的mRNA水平。此外,circFUT8通过吸附miR-186-5p来提高mFUT8的表达。最后,我们发现circFUT8依赖于FUT8的致癌功能促进LUAD的恶性进展。

结论

这些发现鉴定出一种新的m6A修饰的circFUT8,它被YTHDF2识别并使其不稳定,circFUT8与YTHDF2和miR-186-5p竞争性相互作用,以稳定FUT8 mRNA,从而促进LUAD的恶性进展。

https://cdn.ncbi.nlm.nih.gov/pmc/blobs/6175/10569907/2f9c07652423/TCA-14-2962-g002.jpg

文献检索

告别复杂PubMed语法,用中文像聊天一样搜索,搜遍4000万医学文献。AI智能推荐,让科研检索更轻松。

立即免费搜索

文件翻译

保留排版,准确专业,支持PDF/Word/PPT等文件格式,支持 12+语言互译。

免费翻译文档

深度研究

AI帮你快速写综述,25分钟生成高质量综述,智能提取关键信息,辅助科研写作。

立即免费体验