Suppr超能文献

来自苹果腐烂病菌(苹果黑腐皮壳菌)的两种类NIS1蛋白在植物识别和病原菌致病性方面发挥着不同作用。

Two NIS1-like proteins from apple canker pathogen (Valsa mali) play distinct roles in plant recognition and pathogen virulence.

作者信息

Nie Jiajun, Zhou Wenjing, Lin Yonghui, Liu Zhaoyang, Yin Zhiyuan, Huang Lili

机构信息

State Key Laboratory of Crop Stress Biology for Arid Areas, College of Plant Protection, Northwest A&F University, 3 Taicheng Road, Yangling, 712100, Shaanxi, China.

College of Plant Protection, China Agricultural University, Beijing, 100193, China.

出版信息

Stress Biol. 2022 Jan 17;2(1):7. doi: 10.1007/s44154-021-00031-0.

Abstract

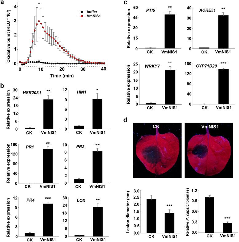
Conserved effectors produced by phytopathogens play critical roles in plant-microbe interactions. NIS1-like proteins represent a newly identified family of effectors distributed in multiple fungal species. However, their biological functions in a majority of pathogenic fungi remain largely elusive and require further investigation. In this study, we characterized two NIS1-like proteins VmNIS1 and VmNIS2 from Valsa mali, the causal agent of apple Valsa canker. Both of these two proteins were predicted to be secreted. Using agroinfiltration, we found that VmNIS1 induced intense cell death, whereas VmNIS2 suppressed INF1 elicitin-triggered cell death in Nicotiana benthamiana. Treatment of N. benthamiana with VmNIS1 recombinant protein produced by Escherichia coli activated a series of immune responses and enhanced plant disease resistance against Phytophthora capsici. In contrast, VmNIS2 suppressed plant immune responses and promoted P. capsici infection when transiently expressed in N. benthamiana. Both VmNIS1 and VmNIS2 were shown to be highly induced at late stage of V. mali infection. By individually knocking out of these two genes in V. mali, however, only VmNIS2 was shown to be required for pathogen virulence as well as tolerance to oxidative stress. Notably, we further showed that C-terminal extension of VmNIS1 was essential for plant recognition and VmNIS2 may escape plant detection via sequence truncation. Our data collectively indicate that VmNIS1 and VmNIS2 play distinct roles in plant recognition and pathogen virulence, which provided new insights into the function of NIS1-like proteins in plant-microbe interactions.

摘要

植物病原体产生的保守效应子在植物与微生物的相互作用中发挥着关键作用。NIS1样蛋白是一个新鉴定出的效应子家族,分布于多种真菌物种中。然而,它们在大多数致病真菌中的生物学功能仍 largely难以捉摸,需要进一步研究。在本研究中,我们对来自苹果腐烂病菌(苹果轮纹病的病原菌)的两个NIS1样蛋白VmNIS1和VmNIS2进行了表征。这两种蛋白均被预测为分泌型。通过农杆菌浸润法,我们发现VmNIS1诱导强烈的细胞死亡,而VmNIS2抑制烟草中INF1激发子触发的细胞死亡。用大肠杆菌产生的VmNIS1重组蛋白处理烟草激活了一系列免疫反应,并增强了植物对辣椒疫霉的抗病性。相比之下,当在烟草中瞬时表达时,VmNIS2抑制植物免疫反应并促进辣椒疫霉感染。VmNIS1和VmNIS2在苹果腐烂病菌感染后期均被高度诱导。然而,通过在苹果腐烂病菌中分别敲除这两个基因,只有VmNIS2被证明是病原体毒力以及对氧化应激耐受性所必需的。值得注意的是,我们进一步表明VmNIS1的C末端延伸对于植物识别至关重要,而VmNIS2可能通过序列截短逃避植物检测。我们的数据共同表明,VmNIS1和VmNIS2在植物识别和病原体毒力中发挥不同作用,这为NIS1样蛋白在植物与微生物相互作用中的功能提供了新的见解。

https://cdn.ncbi.nlm.nih.gov/pmc/blobs/7830/10442039/e5f953bea97c/44154_2021_31_Fig1_HTML.jpg

文献AI研究员

20分钟写一篇综述,助力文献阅读效率提升50倍。

立即体验

用中文搜PubMed

大模型驱动的PubMed中文搜索引擎

马上搜索

文档翻译

学术文献翻译模型,支持多种主流文档格式。

立即体验