Suppr超能文献

泰国分离的伯氏疟原虫二氢叶酸还原酶(dhfr)和二氢蝶酸合成酶(dhps)基因的有限多态性。

Limited Polymorphism in the Dihydrofolate Reductase (dhfr) and dihydropteroate synthase genes (dhps) of Plasmodium knowlesi isolate from Thailand.

机构信息

Department of Molecular Tropical Medicine and Genetics, Faculty of Tropical Medicine, Mahidol University, Bangkok 10400, Thailand.

Department of Biochemistry, Faculty of Science, Kasetsart University, Bangkok 10903, Thailand.

出版信息

Acta Trop. 2023 Dec;248:107016. doi: 10.1016/j.actatropica.2023.107016. Epub 2023 Sep 7.

Abstract

BACKGROUND

The 2022 malaria WHO reported around 4000 P. knowlesi infections in the South-East Asia region. In the same period, 72 positive cases were reported by the Department of Disease Control in Thailand, suggesting a persistent infection. Little is known about dihydrofolate reductase (pkdhfr) and dihydropteroate synthase (pkdhps), putative antimalarial resistance markers for P. knowlesi. The relevant amplification and sequencing protocol are presently unavailable. In this study, we developed a protocol for amplifying and evaluating pkdhps mutations. The haplotype pattern of pkdhfr-pkdhps in Thai isolates was analyzed, and the effects of these pkdhps mutations were predicted by using a computer program.

METHODS

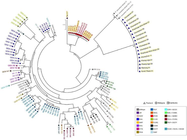
Pkdhps were amplified and sequenced from 28 P. knowlesi samples collected in 2008 and 2020 from nine provinces across Thailand. Combining pkdhfr sequencing data from previous work with pkdhps data to analyze polymorphisms of pkdhfr and pkdhps haplotype. Protein modeling and molecular docking were constructed using two inhibitors, sulfadoxine and sulfamethoxazole, and further details were obtained through analyses of protein-ligand interactions by using the Genetic Optimisation for Ligand Docking program. A phylogenetic tree cluster analysis was reconstructed to compare the P. knowlesi Malaysia isolates.

RESULTS

Five nonsynonymous mutations in the pkdhps were detected outside the equivalence of the binding pocket sites to sulfadoxine and sulfamethoxazole, which are at N391S, E421G, I425R, A449S, and N517S. Based on the modeling and molecular docking analyses, the N391S and N517S mutations located close to the enzyme-binding pocket demonstrated a different docking score and protein-ligand interaction in loop 2 of the enzyme. These findings indicated that it was less likely to induce drug resistance. Of the four haplotypes of pkdhfr-pkdhps, the most common one is the R34L pkdhfr mutation and the pkdhps quadruple mutation (GRSS) at E421G, I425R, A449S, and N517S, which were observed in P. knowlesi in southern Thailand (53.57%). Based on the results of neighbor-joining analysis for pkdhfr and pkdhps, the samples isolated from eastern Thailand displayed a close relationship with Cambodia isolates, while southern Thailand isolates showed a long branch separated from the Malaysian isolates.

CONCLUSIONS

A new PCR protocol amplification and evaluation of dihydropteroate synthase mutations in Knowlesi (pkdhps) has been developed. The most prevalent pkdhfr-pkdhps haplotypes (53.57%) in southern Thailand are R34L pkdhfr mutation and pkdhps quadruple mutation. Further investigation requires additional phenotypic data from clinical isolates, transgenic lines expressing mutant alleles, or recombinant proteins.

摘要

背景

2022 年世界卫生组织报告称,东南亚地区约有 4000 例疟原虫感染病例。同期,泰国疾病控制部门报告了 72 例阳性病例,表明存在持续感染。人们对二氢叶酸还原酶(pkdhfr)和二氢蝶酸合成酶(pkdhps)知之甚少,这两种酶是疟原虫抗药性的潜在标志物。目前尚无相关的扩增和测序方案。在本研究中,我们开发了一种扩增和评估 pkdhps 突变的方案。分析了泰国分离株中 pkdhfr-pkdhps 的单倍型模式,并使用计算机程序预测了这些 pkdhps 突变的影响。

方法

从 2008 年和 2020 年在泰国 9 个省采集的 28 株疟原虫中扩增和测序了 pkdhps。将先前工作中的 pkdhfr 测序数据与 pkdhps 数据相结合,分析了 pkdhfr 和 pkdhps 单倍型的多态性。使用两种抑制剂磺胺嘧啶和磺胺甲恶唑构建蛋白质建模和分子对接,并通过使用遗传优化配体对接程序分析蛋白质-配体相互作用进一步获得详细信息。通过构建系统发育树聚类分析,比较了马来西亚的疟原虫分离株。

结果

在磺胺嘧啶和磺胺甲恶唑结合口袋位点以外的 pkdhps 检测到五个非同义突变,分别为 N391S、E421G、I425R、A449S 和 N517S。基于建模和分子对接分析,位于酶结合口袋附近的 N391S 和 N517S 突变显示出不同的对接评分和酶环 2 中的蛋白-配体相互作用。这些发现表明,它们不太可能引起药物耐药性。在 pkdhfr-pkdhps 的四个单倍型中,最常见的是 R34L pkdhfr 突变和 E421G、I425R、A449S 和 N517S 的 pkdhps 四重突变,在泰国南部的疟原虫中观察到(53.57%)。基于对 pkdhfr 和 pkdhps 的邻接法分析结果,来自泰国东部的样本与柬埔寨的分离株关系密切,而泰国南部的分离株与马来西亚的分离株分离出一条长分支。

结论

已经开发了一种新的 PCR 方案来扩增和评估 Knowlesi(pkdhps)中的二氢蝶酸合成酶突变。泰国南部最常见的 pkdhfr-pkdhps 单倍型(53.57%)是 R34L pkdhfr 突变和 pkdhps 四重突变。需要进一步的临床分离株表型数据、表达突变等位基因的转基因系或重组蛋白来进行进一步的研究。

https://cdn.ncbi.nlm.nih.gov/pmc/blobs/b009/10632683/4f4ef2770315/ga1.jpg

文献AI研究员

20分钟写一篇综述,助力文献阅读效率提升50倍。

立即体验

用中文搜PubMed

大模型驱动的PubMed中文搜索引擎

马上搜索

文档翻译

学术文献翻译模型,支持多种主流文档格式。

立即体验