Qi Nannan, Xing Wenwen, Li Mengxuan, Liu Jiying
School of Biotechnology, Jiangsu University of Science and Technology, Zhenjiang 212018, China.
Animals (Basel). 2023 Aug 29;13(17):2745. doi: 10.3390/ani13172745.
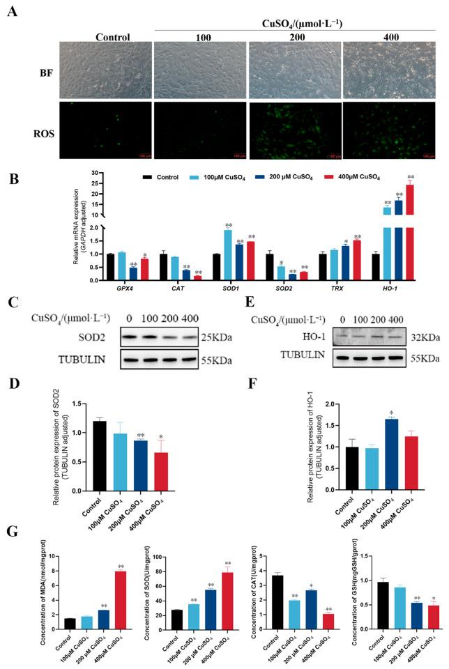
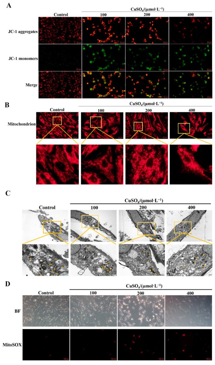
CuSO is the most commonly used feed additive in pig production at present, but long-term ingestion of excessive copper would lead to chronic copper toxicity. High copper could reduce the reproductive efficiency of sows and seriously affect the development of the pig industry. Quercetin (QUE), a powerful antioxidant, reduces toxicity of a number of heavy metals. Porcine granulosa cells (pGCs) are crucial to the fate of follicle development. The present study found that high concentrations of CuSO induced ROS production, which resulted in decreased mRNA expression of antioxidant-related genes , , and and increased mRNA expression of , , and . The protein expression of antioxidant enzymes SOD2 and HO-1 decreased. Moreover, the concentration of MDA increased, the activity of CAT decreased, and the content of GSH decreased. After high copper treatment, the mitochondrial membrane potential (MMP) was decreased and the morphological structure was changed. However, the combined treatment with Quercetin (QUE) reversed these changes, and the level of cellular oxidative stress decreased. Therefore, we conclude that high copper has oxidative toxicity to pGCs, and QUE could remove the ROS induced by high copper, protect mitochondria from oxidative stress damage, and improve the function of pGCs.
硫酸铜是目前养猪生产中最常用的饲料添加剂,但长期摄入过量铜会导致慢性铜中毒。高铜会降低母猪的繁殖效率,严重影响养猪业的发展。槲皮素(QUE)是一种强大的抗氧化剂,可降低多种重金属的毒性。猪颗粒细胞(pGCs)对卵泡发育的命运至关重要。本研究发现,高浓度硫酸铜诱导活性氧生成,导致抗氧化相关基因、、和的mRNA表达降低,、、和的mRNA表达增加。抗氧化酶SOD2和HO-1的蛋白表达降低。此外,丙二醛浓度升高,过氧化氢酶活性降低,谷胱甘肽含量降低。高铜处理后,线粒体膜电位(MMP)降低,形态结构改变。然而,槲皮素(QUE)联合处理可逆转这些变化,细胞氧化应激水平降低。因此,我们得出结论,高铜对猪颗粒细胞具有氧化毒性,而QUE可以清除高铜诱导的活性氧,保护线粒体免受氧化应激损伤,并改善猪颗粒细胞的功能。