• 文献检索
  • 文档翻译
  • 深度研究
  • 学术资讯
  • Suppr Zotero 插件Zotero 插件
  • 邀请有礼
  • 套餐&价格
  • 历史记录
应用&插件
Suppr Zotero 插件Zotero 插件浏览器插件Mac 客户端Windows 客户端微信小程序
定价
高级版会员购买积分包购买API积分包
服务
文献检索文档翻译深度研究API 文档MCP 服务
关于我们
关于 Suppr公司介绍联系我们用户协议隐私条款
关注我们

Suppr 超能文献

核心技术专利:CN118964589B侵权必究
粤ICP备2023148730 号-1Suppr @ 2026

文献检索

告别复杂PubMed语法,用中文像聊天一样搜索,搜遍4000万医学文献。AI智能推荐,让科研检索更轻松。

立即免费搜索

文件翻译

保留排版,准确专业,支持PDF/Word/PPT等文件格式,支持 12+语言互译。

免费翻译文档

深度研究

AI帮你快速写综述,25分钟生成高质量综述,智能提取关键信息,辅助科研写作。

立即免费体验

干细胞标志物在高传能线密度空间辐射诱导的小鼠肠道肿瘤中的表达

Expression of Stem Cell Markers in High-LET Space Radiation-Induced Intestinal Tumors in Mouse Intestine.

作者信息

Kwiatkowski Elaina, Suman Shubhankar, Kallakury Bhaskar V S, Datta Kamal, Fornace Albert J, Kumar Santosh

机构信息

Department of Biology, Georgetown University, Washington, DC 20057, USA.

Department of Oncology, Lombardi Comprehensive Cancer Center, Georgetown University Medical Center, Washington, DC 20057, USA.

出版信息

Cancers (Basel). 2023 Aug 24;15(17):4240. doi: 10.3390/cancers15174240.

DOI:10.3390/cancers15174240
PMID:37686516
原文链接:https://pmc.ncbi.nlm.nih.gov/articles/PMC10486545/
Abstract

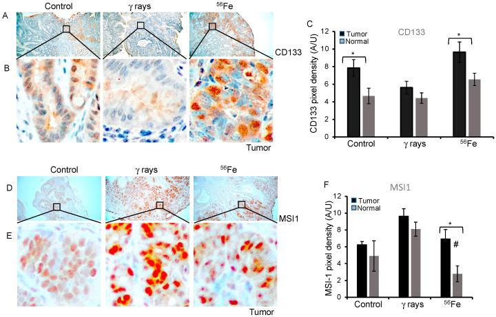
Estimation of cancer risk among astronauts planning to undertake future deep-space missions requires understanding the quantitative and qualitative differences in radiogenic cancers after low- and high-LET radiation exposures. Previously, we reported a multifold higher RBE for high-LET radiation-induced gastrointestinal (GI) tumorigenesis in mice. Using the same model system, i.e., mice, here, we report qualitative differences in the cellular phenotype of low- and high-LET radiation-induced GI tumors. Stem cell (SC) phenotypes were identified using BMI1, ALDH1, CD133, DCLK1, MSI1, and LGR5 markers in low (γ-rays)- and high (Fe)-LET radiation-induced and spontaneous tumors. We also assessed the expression of these markers in the adjacent normal mucosa. All six of these putative SC markers were shown to be overexpressed in tumors compared to the adjacent normal intestinal tissue. A differential SC phenotype for spontaneous and radiogenic intestinal tumors in mice was observed, where the ALDH1, BMI1, CD133, MSI1, and DCLK1 expressing cells were increased, while LGR5 expressing cells were decreased in Fe-induced tumors compared to γ-ray-induced and spontaneous tumors. Furthermore, higher β-catenin activation (marked by nuclear localization) was observed in Fe-induced tumors compared to γ and spontaneous tumors. Since differential tumor cell phenotype along with activated β-catenin may very well affect malignant progression, our findings are relevant to understanding the higher carcinogenic risk of high-LET radiation. This study has implications for the assessment of GI-cancer risk among astronauts, as well as for the estimation of secondary cancer risk among patients receiving hadron therapy, considering that our results indicate increased stemness properties after radiation.

摘要

对于计划执行未来深空任务的宇航员,评估其患癌风险需要了解低线性能量传递(LET)和高线性能量传递辐射暴露后辐射诱发癌症在定量和定性方面的差异。此前,我们报道了高线性能量传递辐射诱发小鼠胃肠道(GI)肿瘤形成的相对生物效应(RBE)高出数倍。在此,我们使用相同的模型系统,即小鼠,报告低线性能量传递和高线性能量传递辐射诱发的胃肠道肿瘤细胞表型的定性差异。在低(γ射线)线性能量传递和高(铁离子)线性能量传递辐射诱发的肿瘤以及自发肿瘤中,使用BMI1、醛脱氢酶1(ALDH1)、CD133、双皮质素样激酶1(DCLK1)、微卫星不稳定蛋白1(MSI1)和富含亮氨酸重复序列的G蛋白偶联受体5(LGR5)标记物来鉴定干细胞(SC)表型。我们还评估了这些标记物在相邻正常黏膜中的表达。与相邻正常肠组织相比,所有这六种假定的干细胞标记物在肿瘤中均呈过表达。观察到小鼠自发和辐射诱发的肠道肿瘤存在不同的干细胞表型,与γ射线诱发的肿瘤和自发肿瘤相比,在铁离子诱发的肿瘤中,表达ALDH1、BMI1、CD133、MSI1和DCLK1的细胞增加,而表达LGR5的细胞减少。此外,与γ射线诱发的肿瘤和自发肿瘤相比,在铁离子诱发的肿瘤中观察到更高的β-连环蛋白激活(以核定位为标志)。由于不同的肿瘤细胞表型以及激活的β-连环蛋白很可能会影响恶性进展,我们的研究结果对于理解高线性能量传递辐射更高的致癌风险具有重要意义。鉴于我们的结果表明辐射后干性特征增加,本研究对于评估宇航员患胃肠道癌症的风险以及估计接受强子治疗的患者发生继发性癌症的风险具有重要意义。

https://cdn.ncbi.nlm.nih.gov/pmc/blobs/f55d/10486545/91a38f848212/cancers-15-04240-g005.jpg
https://cdn.ncbi.nlm.nih.gov/pmc/blobs/f55d/10486545/39bf9138574c/cancers-15-04240-g001.jpg
https://cdn.ncbi.nlm.nih.gov/pmc/blobs/f55d/10486545/e0b5d3379cc5/cancers-15-04240-g002.jpg
https://cdn.ncbi.nlm.nih.gov/pmc/blobs/f55d/10486545/7b33b04dac8e/cancers-15-04240-g003.jpg
https://cdn.ncbi.nlm.nih.gov/pmc/blobs/f55d/10486545/543cc511224b/cancers-15-04240-g004.jpg
https://cdn.ncbi.nlm.nih.gov/pmc/blobs/f55d/10486545/91a38f848212/cancers-15-04240-g005.jpg
https://cdn.ncbi.nlm.nih.gov/pmc/blobs/f55d/10486545/39bf9138574c/cancers-15-04240-g001.jpg
https://cdn.ncbi.nlm.nih.gov/pmc/blobs/f55d/10486545/e0b5d3379cc5/cancers-15-04240-g002.jpg
https://cdn.ncbi.nlm.nih.gov/pmc/blobs/f55d/10486545/7b33b04dac8e/cancers-15-04240-g003.jpg
https://cdn.ncbi.nlm.nih.gov/pmc/blobs/f55d/10486545/543cc511224b/cancers-15-04240-g004.jpg
https://cdn.ncbi.nlm.nih.gov/pmc/blobs/f55d/10486545/91a38f848212/cancers-15-04240-g005.jpg

相似文献

1
Expression of Stem Cell Markers in High-LET Space Radiation-Induced Intestinal Tumors in Mouse Intestine.干细胞标志物在高传能线密度空间辐射诱导的小鼠肠道肿瘤中的表达
Cancers (Basel). 2023 Aug 24;15(17):4240. doi: 10.3390/cancers15174240.
2
Relative Biological Effectiveness of Energetic Heavy Ions for Intestinal Tumorigenesis Shows Male Preponderance and Radiation Type and Energy Dependence in APC(1638N/+) Mice.高能重离子诱导肠道肿瘤发生的相对生物学效应在 APC(1638N/+) 小鼠中表现出雄性优势和辐射类型及能量依赖性。
Int J Radiat Oncol Biol Phys. 2016 May 1;95(1):131-138. doi: 10.1016/j.ijrobp.2015.10.057. Epub 2015 Oct 31.
3
Low and high dose rate heavy ion radiation-induced intestinal and colonic tumorigenesis in APC mice.低剂量率和高剂量率重离子辐射诱导 APC 小鼠的肠道和结肠肿瘤发生。
Life Sci Space Res (Amst). 2017 May;13:45-50. doi: 10.1016/j.lssr.2017.04.003. Epub 2017 Apr 29.
4
Effects of High-Linear-Energy-Transfer Heavy Ion Radiation on Intestinal Stem Cells: Implications for Gut Health and Tumorigenesis.高传能线密度重离子辐射对肠道干细胞的影响:对肠道健康和肿瘤发生的启示
Cancers (Basel). 2024 Oct 4;16(19):3392. doi: 10.3390/cancers16193392.
5
High-energy particle-induced tumorigenesis throughout the gastrointestinal tract.高能粒子诱发胃肠道肿瘤发生。
Radiat Res. 2014 Feb;181(2):162-71. doi: 10.1667/RR13502.1. Epub 2014 Feb 10.
6
Effects of dietary aspirin on high-LET radiation-induced prostaglandin E2 levels and gastrointestinal tumorigenesis in Apc mice.膳食阿司匹林对高传能线密度辐射诱导的前列腺素 E2 水平和 Apc 小鼠胃肠道肿瘤发生的影响。
Life Sci Space Res (Amst). 2021 Nov;31:85-91. doi: 10.1016/j.lssr.2021.09.001. Epub 2021 Sep 10.
7
Wip1 abrogation decreases intestinal tumor frequency in APC(Min/+) mice irrespective of radiation quality.无论辐射质量如何,Wip1缺失均可降低APC(Min/+)小鼠的肠道肿瘤发生率。
Radiat Res. 2014 Sep;182(3):345-9. doi: 10.1667/RR13770.1. Epub 2014 Aug 12.
8
Heavy ion radiation exposure triggered higher intestinal tumor frequency and greater β-catenin activation than γ radiation in APC(Min/+) mice.重离子辐射比γ辐射更能引发 APC(Min/+) 小鼠的肠道肿瘤频率升高和β-catenin 激活增加。
PLoS One. 2013;8(3):e59295. doi: 10.1371/journal.pone.0059295. Epub 2013 Mar 21.
9
Enhanced intestinal tumor multiplicity and grade in vivo after HZE exposure: mouse models for space radiation risk estimates.高能重离子暴露后体内肠道肿瘤的多发性和分级增加:用于空间辐射风险评估的小鼠模型
Radiat Environ Biophys. 2010 Aug;49(3):389-96. doi: 10.1007/s00411-010-0292-2. Epub 2010 May 20.
10
Scaling Human Cancer Risks from Low LET to High LET when Dose-Effect Relationships are Complex.当剂量效应关系复杂时,将低传能线密度辐射导致的人类癌症风险推算至高传能线密度辐射导致的癌症风险
Radiat Res. 2017 Apr;187(4):476-482. doi: 10.1667/RR009CC.1. Epub 2017 Feb 20.

引用本文的文献

1
Effects of High-Linear-Energy-Transfer Heavy Ion Radiation on Intestinal Stem Cells: Implications for Gut Health and Tumorigenesis.高传能线密度重离子辐射对肠道干细胞的影响:对肠道健康和肿瘤发生的启示
Cancers (Basel). 2024 Oct 4;16(19):3392. doi: 10.3390/cancers16193392.

本文引用的文献

1
Sequential Accumulation of 'Driver' Pathway Mutations Induces the Upregulation of Hydrogen-Sulfide-Producing Enzymes in Human Colonic Epithelial Cell Organoids.“驱动”通路突变的顺序积累诱导人结肠上皮细胞类器官中硫化氢产生酶的上调。
Antioxidants (Basel). 2022 Sep 15;11(9):1823. doi: 10.3390/antiox11091823.
2
DCLK1 promotes colorectal cancer stemness and aggressiveness via the XRCC5/COX2 axis.DCLK1 通过 XRCC5/COX2 轴促进结直肠癌干细胞特性和侵袭性。
Theranostics. 2022 Jul 4;12(12):5258-5271. doi: 10.7150/thno.72037. eCollection 2022.
3
DCLK1 Inhibition Sensitizes Colorectal Cancer Cells to Radiation Treatment.
DCLK1抑制使结肠癌细胞对放射治疗敏感。
Int J Mol Cell Med. 2021 Winter;10(1):23-33. doi: 10.22088/IJMCM.BUMS.10.1.23. Epub 2021 May 22.
4
Radiation-induced toxicity in rectal epithelial stem cell contributes to acute radiation injury in rectum.直肠上皮干细胞中的辐射诱导毒性导致直肠急性辐射损伤。
Stem Cell Res Ther. 2021 Jan 15;12(1):63. doi: 10.1186/s13287-020-02111-w.
5
Constitutive Musashi1 expression impairs mouse postnatal development and intestinal homeostasis.肌卫星细胞 1 组成型表达会损害小鼠的出生后发育和肠道内稳态。
Mol Biol Cell. 2021 Jan 1;32(1):28-44. doi: 10.1091/mbc.E20-03-0206. Epub 2020 Nov 11.
6
APC mutations in human colon lead to decreased neuroendocrine maturation of ALDH+ stem cells that alters GLP-2 and SST feedback signaling: Clue to a link between WNT and retinoic acid signalling in colon cancer development.APC 突变导致人结肠中的 ALDH+干细胞神经内分泌成熟减少,改变 GLP-2 和 SST 反馈信号:提示 WNT 和视黄酸信号在结肠癌发展中的联系。
PLoS One. 2020 Oct 28;15(10):e0239601. doi: 10.1371/journal.pone.0239601. eCollection 2020.
7
Intracellular functions of RNA-binding protein, Musashi1, in stem and cancer cells.RNA 结合蛋白 Musashi1 在干细胞和癌细胞中的细胞内功能。
Stem Cell Res Ther. 2020 May 24;11(1):193. doi: 10.1186/s13287-020-01703-w.
8
Semi-quantitative Determination of Protein Expression using Immunohistochemistry Staining and Analysis: An Integrated Protocol.使用免疫组织化学染色和分析进行蛋白质表达的半定量测定:综合方案
Bio Protoc. 2019 Dec 20;9(24). doi: 10.21769/BioProtoc.3465.
9
Lgr5 in cancer biology: functional identification of Lgr5 in cancer progression and potential opportunities for novel therapy.Lgr5 在癌症生物学中的作用:Lgr5 在癌症进展中的功能鉴定及新型治疗的潜在机会。
Stem Cell Res Ther. 2019 Jul 29;10(1):219. doi: 10.1186/s13287-019-1288-8.
10
Intestinal stem cells acquire premature senescence and senescence associated secretory phenotype concurrent with persistent DNA damage after heavy ion radiation in mice.在小鼠遭受重离子辐射后,肠道干细胞会出现过早衰老以及与衰老相关的分泌表型,同时伴有持续性DNA损伤。
Aging (Albany NY). 2019 Jun 25;11(12):4145-4158. doi: 10.18632/aging.102043.