Suppr超能文献

Smad2的类泛素化修饰介导转化生长因子-β调控的内皮-间充质转化。

SUMOylation of Smad2 mediates TGF-β-regulated endothelial-mesenchymal transition.

作者信息

Su Qi, Chen Xu, Ling Xing, Li Danqing, Ren Xiang, Zhao Yang, Yang Yanyan, Liu Yuhang, He Anqi, Zhu Xinjie, Yang Xinyi, Lu Wenbin, Wu Hongmei, Qi Yitao

机构信息

Key Laboratory of the Ministry of Education for Medicinal Resources and Natural Pharmaceutical Chemistry, National Engineering Laboratory for Resource Developing of Endangered Chinese Crude Drugs in Northwest China, College of Life Sciences, Shaanxi Normal University, Xi'an, Shaanxi, China.

Key Laboratory of the Ministry of Education for Medicinal Resources and Natural Pharmaceutical Chemistry, National Engineering Laboratory for Resource Developing of Endangered Chinese Crude Drugs in Northwest China, College of Life Sciences, Shaanxi Normal University, Xi'an, Shaanxi, China.

出版信息

J Biol Chem. 2023 Oct;299(10):105244. doi: 10.1016/j.jbc.2023.105244. Epub 2023 Sep 9.

Abstract

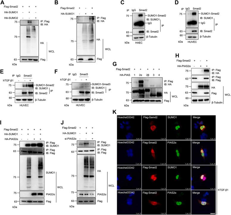
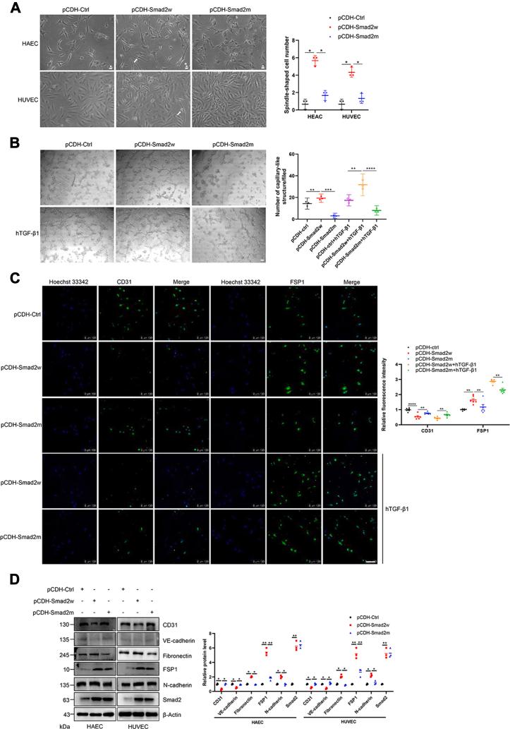
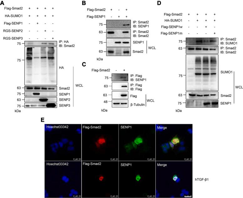
Endothelial-mesenchymal transition (EndoMT) is a complex biological process in which endothelial cells are transformed into mesenchymal cells, and dysregulated EndoMT causes a variety of pathological processes. Transforming growth factor beta (TGF-β) signaling effectively induces the EndoMT process in endothelial cells, and Smad2 is the critical protein of the TGF-β signaling pathway. However, whether small ubiquitin-like modifier modification (SUMOylation) is involved in EndoMT remains unclear. Here, we show that Smad2 is predominantly modified by SUMO1 at two major SUMOylation sites with PIAS2α as the primary E3 ligase, whereas SENP1 (sentrin/SUMO-specific protease 1) mediates the deSUMOylation of Smad2. In addition, we identified that SUMOylation significantly enhances the transcriptional activity and protein stability of Smad2, regulating the expression of downstream target genes. SUMOylation increases the phosphorylation of Smad2 and the formation of the Smad2-Smad4 complex, thus promoting the nuclear translocation of Smad2. Ultimately, the wildtype, but not SUMOylation site mutant Smad2 facilitated the EndoMT process. More importantly, TGF-β enhances the nuclear translocation of Smad2 by enhancing its SUMOylation and promoting the EndoMT process. These results demonstrate that SUMOylation of Smad2 plays a critical role in the TGF-β-mediated EndoMT process, providing a new theoretical basis for the treatment and potential drug targets of EndoMT-related clinical diseases.

摘要

内皮-间充质转化(EndoMT)是一个复杂的生物学过程,在此过程中内皮细胞转化为间充质细胞,而失调的EndoMT会引发多种病理过程。转化生长因子β(TGF-β)信号通路可有效诱导内皮细胞发生EndoMT过程,Smad2是TGF-β信号通路的关键蛋白。然而,小泛素样修饰物修饰(SUMOylation)是否参与EndoMT仍不清楚。在此,我们发现Smad2主要在两个主要的SUMOylation位点被SUMO1修饰,PIAS2α作为主要的E3连接酶,而SENP1(sentrin/SUMO特异性蛋白酶1)介导Smad2的去SUMOylation。此外,我们确定SUMOylation显著增强Smad2的转录活性和蛋白质稳定性,调节下游靶基因的表达。SUMOylation增加Smad2的磷酸化以及Smad2-Smad4复合物的形成,从而促进Smad2的核转位。最终,野生型而非SUMOylation位点突变的Smad2促进了EndoMT过程。更重要的是,TGF-β通过增强Smad2的SUMOylation和促进EndoMT过程来增强其核转位。这些结果表明,Smad2的SUMOylation在TGF-β介导的EndoMT过程中起关键作用,为EndoMT相关临床疾病的治疗和潜在药物靶点提供了新的理论依据。

https://cdn.ncbi.nlm.nih.gov/pmc/blobs/9ba1/10570702/1de8c60c63b2/gr1.jpg

文献AI研究员

20分钟写一篇综述,助力文献阅读效率提升50倍。

立即体验

用中文搜PubMed

大模型驱动的PubMed中文搜索引擎

马上搜索

文档翻译

学术文献翻译模型,支持多种主流文档格式。

立即体验