• 文献检索
  • 文档翻译
  • 深度研究
  • 学术资讯
  • Suppr Zotero 插件Zotero 插件
  • 邀请有礼
  • 套餐&价格
  • 历史记录
应用&插件
Suppr Zotero 插件Zotero 插件浏览器插件Mac 客户端Windows 客户端微信小程序
定价
高级版会员购买积分包购买API积分包
服务
文献检索文档翻译深度研究API 文档MCP 服务
关于我们
关于 Suppr公司介绍联系我们用户协议隐私条款
关注我们

Suppr 超能文献

核心技术专利:CN118964589B侵权必究
粤ICP备2023148730 号-1Suppr @ 2026

文献检索

告别复杂PubMed语法,用中文像聊天一样搜索,搜遍4000万医学文献。AI智能推荐,让科研检索更轻松。

立即免费搜索

文件翻译

保留排版,准确专业,支持PDF/Word/PPT等文件格式,支持 12+语言互译。

免费翻译文档

深度研究

AI帮你快速写综述,25分钟生成高质量综述,智能提取关键信息,辅助科研写作。

立即免费体验

皮肤 T 细胞淋巴瘤中皮肤浸润 NK 细胞数量增加,并表现出部分由肿瘤驱动的表型改变。

Skin infiltrating NK cells in cutaneous T-cell lymphoma are increased in number and display phenotypic alterations partially driven by the tumor.

机构信息

Division of Rheumatology, Department of Medicine, Solna and Center for Molecular Medicine, Karolinska Institutet, Stockholm, Sweden.

Department of Dermatology, Karolinska University Hospital, Stockholm, Sweden.

出版信息

Front Immunol. 2023 Aug 25;14:1168684. doi: 10.3389/fimmu.2023.1168684. eCollection 2023.

DOI:10.3389/fimmu.2023.1168684
PMID:37691935
原文链接:https://pmc.ncbi.nlm.nih.gov/articles/PMC10485839/
Abstract

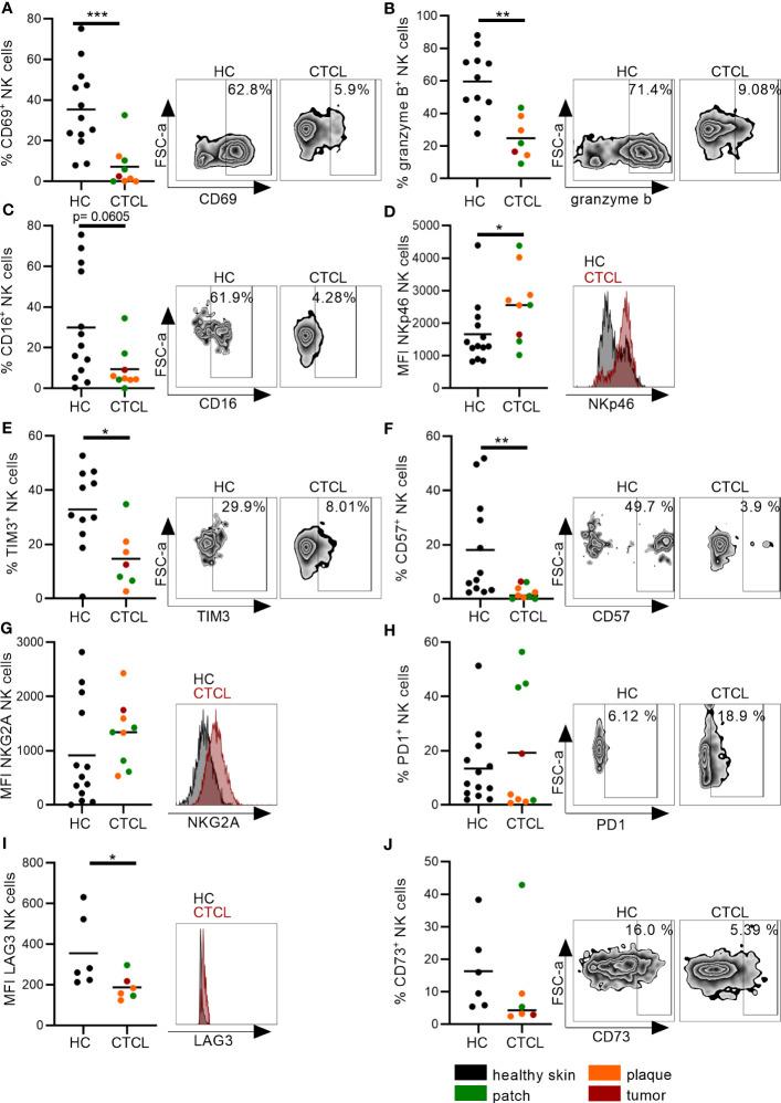
Cutaneous T-cell lymphomas (CTCL) are characterized by focal infiltration of malignant T cell clones in solitary skin lesions. Many CTCL patients experience an indolent disease, but some progress to advanced disease with high fatality. We hypothesized that natural killer (NK) cells participate in local control of tumor growth in CTCL skin. Immunohistochemistry and flow cytometry analysis of the density, localization, phenotype and function of NK cells in twenty-nine fresh or formalin-fixed skin biopsies from twenty-four CTCL patients and twenty-three biopsies from twenty healthy controls highlighted higher numbers of CD56CD3 NK cells in CTCL skin. A reduced fraction of CTCL skin NK cells expressed the maturation marker CD57, the cytotoxic protein granzyme B and the activation marker CD69, indicating reduced tumor-killing abilities of the NK cells. Retained expression of immune checkpoint proteins or inhibitory proteins including PD1, TIM3, LAG3, CD73 and NKG2A and the activating receptors CD16 and NKp46 indicated maintained effector functions. Indeed, the capacity of NK cells to produce anti-tumor acting IFNγ upon PMA+ionomycin stimulation was similar in cells from CTCL and healthy skin. Co-cultures of primary human NK cells or the NK cell line NKL with CTCL cells resulted in reduced levels of granzyme B and CD69, indicating that close cellular interactions with CTCL cells induced the impaired functional NK cell phenotype. In conclusion, increased numbers of NK cells in CTCL skin exhibit a partially impaired phenotype in terms of activity. Enhancing NK cell activity with NK cell activating cytokines such as IL-15 or immune checkpoint blockade therefore represents a potential immunotherapeutic approach in CTCL.

摘要

皮肤 T 细胞淋巴瘤(CTCL)的特征是恶性 T 细胞克隆在孤立性皮肤损伤中的局灶性浸润。许多 CTCL 患者患有惰性疾病,但有些患者会进展为晚期疾病,死亡率较高。我们假设自然杀伤(NK)细胞参与 CTCL 皮肤中肿瘤生长的局部控制。对 24 例 CTCL 患者和 23 例健康对照者的 29 例新鲜或福尔马林固定皮肤活检的 NK 细胞密度、定位、表型和功能进行免疫组化和流式细胞术分析,突出显示 CTCL 皮肤中 CD56CD3 NK 细胞数量增加。CTCL 皮肤 NK 细胞表达成熟标志物 CD57、细胞毒性蛋白颗粒酶 B 和激活标志物 CD69 的比例降低,表明 NK 细胞的肿瘤杀伤能力降低。保留表达免疫检查点蛋白或抑制蛋白,包括 PD1、TIM3、LAG3、CD73 和 NKG2A 以及激活受体 CD16 和 NKp46,表明维持效应功能。事实上,NK 细胞在 PMA+离子霉素刺激下产生抗肿瘤作用 IFNγ 的能力在 CTCL 和健康皮肤细胞中相似。原代人 NK 细胞或 NK 细胞系 NKL 与 CTCL 细胞的共培养导致颗粒酶 B 和 CD69 的水平降低,表明与 CTCL 细胞的密切细胞相互作用诱导了功能受损的 NK 细胞表型。总之,CTCL 皮肤中增加的 NK 细胞在活性方面表现出部分受损的表型。用 NK 细胞激活细胞因子(如 IL-15)或免疫检查点阻断增强 NK 细胞活性,因此代表了 CTCL 的一种潜在免疫治疗方法。

https://cdn.ncbi.nlm.nih.gov/pmc/blobs/5571/10485839/043a115c9a67/fimmu-14-1168684-g005.jpg
https://cdn.ncbi.nlm.nih.gov/pmc/blobs/5571/10485839/bbbecf17f210/fimmu-14-1168684-g001.jpg
https://cdn.ncbi.nlm.nih.gov/pmc/blobs/5571/10485839/968920e9169c/fimmu-14-1168684-g002.jpg
https://cdn.ncbi.nlm.nih.gov/pmc/blobs/5571/10485839/0b76689c17af/fimmu-14-1168684-g003.jpg
https://cdn.ncbi.nlm.nih.gov/pmc/blobs/5571/10485839/4da0d5a5558c/fimmu-14-1168684-g004.jpg
https://cdn.ncbi.nlm.nih.gov/pmc/blobs/5571/10485839/043a115c9a67/fimmu-14-1168684-g005.jpg
https://cdn.ncbi.nlm.nih.gov/pmc/blobs/5571/10485839/bbbecf17f210/fimmu-14-1168684-g001.jpg
https://cdn.ncbi.nlm.nih.gov/pmc/blobs/5571/10485839/968920e9169c/fimmu-14-1168684-g002.jpg
https://cdn.ncbi.nlm.nih.gov/pmc/blobs/5571/10485839/0b76689c17af/fimmu-14-1168684-g003.jpg
https://cdn.ncbi.nlm.nih.gov/pmc/blobs/5571/10485839/4da0d5a5558c/fimmu-14-1168684-g004.jpg
https://cdn.ncbi.nlm.nih.gov/pmc/blobs/5571/10485839/043a115c9a67/fimmu-14-1168684-g005.jpg

相似文献

1
Skin infiltrating NK cells in cutaneous T-cell lymphoma are increased in number and display phenotypic alterations partially driven by the tumor.皮肤 T 细胞淋巴瘤中皮肤浸润 NK 细胞数量增加,并表现出部分由肿瘤驱动的表型改变。
Front Immunol. 2023 Aug 25;14:1168684. doi: 10.3389/fimmu.2023.1168684. eCollection 2023.
2
Proapoptotic and antiapoptotic markers in cutaneous T-cell lymphoma skin infiltrates and lymphomatoid papulosis.皮肤T细胞淋巴瘤皮肤浸润及淋巴瘤样丘疹病中的促凋亡和抗凋亡标志物
Br J Dermatol. 2001 Dec;145(6):928-37. doi: 10.1046/j.1365-2133.2001.04523.x.
3
Cutaneous T cell lymphoma: the helping hand of dendritic cells.皮肤T细胞淋巴瘤:树突状细胞的助力
Ann N Y Acad Sci. 2001 Sep;941:1-11.
4
Enhanced expression of T-cell activation and natural killer cell antigens indicates systemic anti-tumor response in early primary cutaneous T-cell lymphoma.T细胞活化和自然杀伤细胞抗原的表达增强表明早期原发性皮肤T细胞淋巴瘤存在全身性抗肿瘤反应。
J Invest Dermatol. 1997 May;108(5):743-7. doi: 10.1111/1523-1747.ep12292129.
5
Primary T Cells from Cutaneous T-cell Lymphoma Skin Explants Display an Exhausted Immune Checkpoint Profile.原发性皮肤 T 细胞淋巴瘤皮肤外植体中的初始 T 细胞表现出衰竭的免疫检查点特征。
Cancer Immunol Res. 2018 Aug;6(8):900-909. doi: 10.1158/2326-6066.CIR-17-0270. Epub 2018 Jun 12.
6
Extracorporeal photophoresis: an evidence-based analysis.体外光化学疗法:一项基于证据的分析。
Ont Health Technol Assess Ser. 2006;6(6):1-82. Epub 2006 Mar 1.
7
Primary cutaneous CD8-positive epidermotropic cytotoxic T cell lymphomas. A distinct clinicopathological entity with an aggressive clinical behavior.原发性皮肤CD8阳性亲表皮细胞毒性T细胞淋巴瘤。一种具有侵袭性临床行为的独特临床病理实体。
Am J Pathol. 1999 Aug;155(2):483-92. doi: 10.1016/S0002-9440(10)65144-9.
8
The relevance of peripheral blood T-helper 1 and 2 cytokine pattern in the evaluation of patients with mycosis fungoides and Sézary syndrome.外周血辅助性T细胞1和2细胞因子模式在蕈样肉芽肿和塞扎里综合征患者评估中的相关性
Br J Dermatol. 2003 Apr;148(4):709-18. doi: 10.1046/j.1365-2133.2003.05224.x.
9
Expression of T-follicular helper markers in sequential biopsies of progressive mycosis fungoides and other primary cutaneous T-cell lymphomas.蕈样肉芽肿及其他原发性皮肤T细胞淋巴瘤进展期连续活检中T滤泡辅助细胞标志物的表达
Am J Dermatopathol. 2015 Feb;37(2):115-21. doi: 10.1097/DAD.0000000000000258.
10
Differential expression of cytotoxic molecules and killer cell inhibitory receptors in CD8+ and CD56+ cutaneous lymphomas.CD8⁺和CD56⁺皮肤淋巴瘤中细胞毒性分子和杀伤细胞抑制受体的差异表达
Am J Pathol. 2001 May;158(5):1593-8. doi: 10.1016/S0002-9440(10)64114-4.

引用本文的文献

1
Increased TIGIT expression correlates with impaired NK cell function in diffuse large B-cell lymphoma.在弥漫性大B细胞淋巴瘤中,TIGIT表达增加与自然杀伤细胞功能受损相关。
Front Oncol. 2025 Mar 31;15:1551061. doi: 10.3389/fonc.2025.1551061. eCollection 2025.
2
Altered immune cell profiles in blood of mature/peripheral T-cell leukemia/lymphoma patients: an EuroFlow study.成熟/外周T细胞白血病/淋巴瘤患者血液中免疫细胞谱的改变:一项欧洲流式细胞术研究。
Front Immunol. 2025 Mar 21;16:1561152. doi: 10.3389/fimmu.2025.1561152. eCollection 2025.
3
Unveiling the Role of the Cellular Tumor Microenvironment and the Therapeutic Targets it Provides in Cutaneous T-Cell Lymphoma.

本文引用的文献

1
Natural Killer T-like Cells: Immunobiology and Role in Disease.自然杀伤 T 样细胞:免疫生物学及其在疾病中的作用。
Int J Mol Sci. 2023 Feb 1;24(3):2743. doi: 10.3390/ijms24032743.
2
Deep phenotypical characterization of human CD3 CD56 T cells by mass cytometry.通过液质联用技术对人 CD3 CD56 T 细胞进行深度表型特征分析。
Eur J Immunol. 2021 Mar;51(3):672-681. doi: 10.1002/eji.202048941. Epub 2020 Dec 15.
3
NK cell infiltration is associated with improved overall survival in solid cancers: A systematic review and meta-analysis.
揭示细胞肿瘤微环境在皮肤T细胞淋巴瘤中的作用及其提供的治疗靶点。
Curr Oncol Rep. 2025 Apr;27(4):415-430. doi: 10.1007/s11912-025-01646-6. Epub 2025 Mar 8.
4
The CD39/CD73/Adenosine and NAD/CD38/CD203a/CD73 Axis in Cutaneous T-Cell Lymphomas.皮肤T细胞淋巴瘤中的CD39/CD73/腺苷与NAD/CD38/CD203a/CD73轴
Cells. 2025 Feb 19;14(4):309. doi: 10.3390/cells14040309.
5
Predictive and Prognostic Biomarkers in Patients With Mycosis Fungoides and Sézary Syndrome (BIO-MUSE): Protocol for a Translational Study.蕈样肉芽肿和塞扎里综合征患者的预测性和预后生物标志物(BIO-MUSE):一项转化研究方案
JMIR Res Protoc. 2024 Apr 4;13:e55723. doi: 10.2196/55723.
6
MHC-I upregulation safeguards neoplastic T cells in the skin against NK cell-mediated eradication in mycosis fungoides.MHC-I上调可保护皮肤中的肿瘤性T细胞免受蕈样肉芽肿中自然杀伤细胞介导的清除。
Nat Commun. 2024 Jan 25;15(1):752. doi: 10.1038/s41467-024-45083-8.
自然杀伤细胞浸润与实体癌患者总生存期改善相关:一项系统评价与Meta分析
Transl Oncol. 2021 Jan;14(1):100930. doi: 10.1016/j.tranon.2020.100930. Epub 2020 Nov 10.
4
The cancer-natural killer cell immunity cycle.癌症-自然杀伤细胞免疫周期。
Nat Rev Cancer. 2020 Aug;20(8):437-454. doi: 10.1038/s41568-020-0272-z. Epub 2020 Jun 24.
5
IL-15 in the Combination Immunotherapy of Cancer.白细胞介素 15 在癌症联合免疫治疗中的作用
Front Immunol. 2020 May 19;11:868. doi: 10.3389/fimmu.2020.00868. eCollection 2020.
6
Granzyme B is correlated with clinical outcome after PD-1 blockade in patients with stage IV non-small-cell lung cancer.颗粒酶 B 与接受 PD-1 阻断治疗的 IV 期非小细胞肺癌患者的临床结局相关。
J Immunother Cancer. 2020 May;8(1). doi: 10.1136/jitc-2020-000586.
7
Unleashing Natural Killer Cells in the Tumor Microenvironment-The Next Generation of Immunotherapy?在肿瘤微环境中释放自然杀伤细胞——下一代免疫疗法?
Front Immunol. 2020 Feb 21;11:275. doi: 10.3389/fimmu.2020.00275. eCollection 2020.
8
CD73 immune checkpoint defines regulatory NK cells within the tumor microenvironment.CD73 免疫检查点在肿瘤微环境中定义调节性 NK 细胞。
J Clin Invest. 2020 Mar 2;130(3):1185-1198. doi: 10.1172/JCI128895.
9
NK Cell Metabolism and Tumor Microenvironment.自然杀伤细胞代谢与肿瘤微环境。
Front Immunol. 2019 Sep 24;10:2278. doi: 10.3389/fimmu.2019.02278. eCollection 2019.
10
Pembrolizumab in Relapsed and Refractory Mycosis Fungoides and Sézary Syndrome: A Multicenter Phase II Study.派姆单抗治疗复发/难治性蕈样霉菌病和塞扎里综合征:一项多中心 II 期研究。
J Clin Oncol. 2020 Jan 1;38(1):20-28. doi: 10.1200/JCO.19.01056. Epub 2019 Sep 18.