Suppr超能文献

CXCR5 和 TIM-3 的表达在实验性皮肤感染 中定义了不同的耗竭性 T 细胞亚群。

CXCR5 and TIM-3 expressions define distinct exhausted T cell subsets in experimental cutaneous infection with .

机构信息

Unidad de Investigación en Medicina Experimental, Facultad de Medicina, Universidad Nacional Autónoma de México, Ciudad de México, Mexico.

Unidad de Investigación Médica en Inmunoquímica, Hospital de Especialidades, Centro Médico Nacional Siglo XXI, Instituto Mexicano del Seguro Social, Ciudad de México, Mexico.

出版信息

Front Immunol. 2023 Aug 25;14:1231836. doi: 10.3389/fimmu.2023.1231836. eCollection 2023.

Abstract

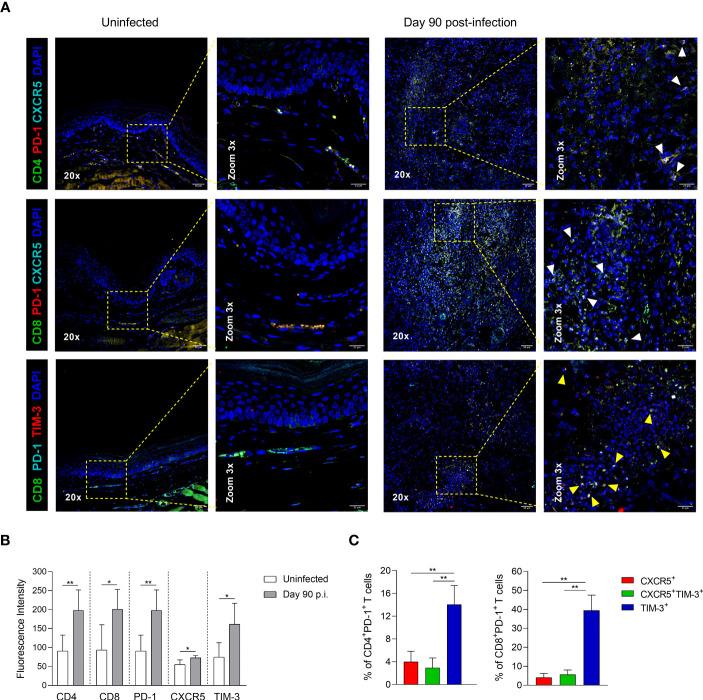
T-cell exhaustion is a key stage in chronic infections since it limits immunopathology, but also hinders the elimination of pathogens. Exhausted T (Tex) cells encompass dynamic subsets, including progenitor cells that sustain long-term immunity through their memory/stem like properties, and terminally-differentiated cells, resembling the so-called Tex cells. The presence of Tex cells in chronic leishmaniasis has been reported in humans and murine models, yet their heterogeneity remains unexplored. Using flow cytometry, we identified Tex cells subtypes based on PD-1, CXCR5 and TIM-3 expressions in draining lymph nodes (dLNs) and lesion sites of C57BL/6 mice infected with at 30-, 60- and 90-days post-infection. We showed that infected mice developed a chronic infection characterized by non-healing lesions with a high parasite load and impaired Th1/Th2 cytokine production. Throughout the infection, PD-1 cells were observed in dLNs, in addition to an enhanced expression of PD-1 in both CD4 and CD8 T lymphocytes. We demonstrated that CD4 and CD8 T cells were subdivided into PD-1CXCR5TIM-3 (CXCR5), PD-1CXCR5TIM-3 (CXCR5TIM-3), and PD-1CXCR5TIM-3 (TIM-3) subsets. CXCR5 Tex cells were detected in dLNs during the whole course of the infection, whereas TIM-3 cells were predominantly localized in the infection sites at day 90. CXCR5TIM-3 cells only increased at 30 and 60 days of infection in dLNs, whereas no increase was observed in the lesions. Phenotypic analysis revealed that CXCR5 cells expressed significantly higher levels of CCR7 and lower levels of CX3CR1, PD-1, TIM-3, and CD39 compared to the TIM-3 subset. CXCR5TIM-3 cells expressed the highest levels of all exhaustion-associated markers and of CX3CR1. In agreement with a less exhausted phenotype, the frequency of proliferating Ki-67 and IFN-γ expressing cells was significantly higher in the CXCR5 subset within both CD4 and CD8 T cells compared to their respective TIM-3 subsets, whereas CD8CXCR5TIM-3 and CD8TIM-3 subsets showed an enhanced frequency of degranulating CD107a cells. In summary, we identified a novel, less-differentiated CXCR5 Tex subset in experimental cutaneous leishmaniasis caused by . Targeting these cells through immune checkpoint inhibitors such as anti-PD-1 or anti PD-L1 might improve the current treatment for patients with the chronic forms of leishmaniasis.

摘要

T 细胞耗竭是慢性感染的关键阶段,因为它限制了免疫病理学,但也阻碍了病原体的清除。耗尽的 T(Tex)细胞包括动态亚群,包括通过其记忆/干细胞样特性维持长期免疫的祖细胞,以及终末分化细胞,类似于所谓的 Tex 细胞。在慢性利什曼病患者和小鼠模型中已经报道了 Tex 细胞的存在,但它们的异质性仍未得到探索。我们使用流式细胞术,根据 PD-1、CXCR5 和 TIM-3 在感染后的 30、60 和 90 天的引流淋巴结(dLNs)和病变部位的表达,鉴定了 Tex 细胞亚群。我们表明,感染的小鼠发展为慢性感染,表现为未愈合的病变,寄生虫负荷高,Th1/Th2 细胞因子产生受损。在整个感染过程中,除了 CD4 和 CD8 T 淋巴细胞中 PD-1 的表达增强外,在 dLNs 中也观察到 PD-1 细胞。我们证明 CD4 和 CD8 T 细胞被分为 PD-1CXCR5TIM-3(CXCR5)、PD-1CXCR5TIM-3(CXCR5TIM-3)和 PD-1CXCR5TIM-3(TIM-3)亚群。在整个感染过程中,在 dLNs 中检测到 CXCR5 Tex 细胞,而 TIM-3 细胞主要位于感染部位 90 天。仅在感染后 30 天和 60 天,CXCR5TIM-3 细胞在 dLNs 中增加,而在病变部位则没有增加。表型分析表明,与 TIM-3 亚群相比,CXCR5 细胞表达更高水平的 CCR7 和更低水平的 CX3CR1、PD-1、TIM-3 和 CD39。CXCR5TIM-3 细胞表达所有衰竭相关标志物和 CX3CR1 的最高水平。与较少的衰竭表型一致,与各自的 TIM-3 亚群相比,Ki-67 和 IFN-γ 表达细胞的增殖频率在 CD4 和 CD8 T 细胞中的 CXCR5 亚群中显著更高,而 CD8CXCR5TIM-3 和 CD8TIM-3 亚群显示出脱颗粒 CD107a 细胞的频率增加。总之,我们在由 引起的实验性皮肤利什曼病中鉴定出一种新型的、分化程度较低的 CXCR5 Tex 亚群。通过免疫检查点抑制剂(如抗 PD-1 或抗 PD-L1)靶向这些细胞可能会改善慢性利什曼病患者的当前治疗方法。

https://cdn.ncbi.nlm.nih.gov/pmc/blobs/3d82/10485697/468f98d2086d/fimmu-14-1231836-g001.jpg

文献检索

告别复杂PubMed语法,用中文像聊天一样搜索,搜遍4000万医学文献。AI智能推荐,让科研检索更轻松。

立即免费搜索

文件翻译

保留排版,准确专业,支持PDF/Word/PPT等文件格式,支持 12+语言互译。

免费翻译文档

深度研究

AI帮你快速写综述,25分钟生成高质量综述,智能提取关键信息,辅助科研写作。

立即免费体验