Suppr超能文献

基于植入物的乳房重建的文献综述及最佳位置指南。

Literature review and guide for optimal position in implant-based breast reconstruction.

作者信息

King Caroline A, Masanam Monika K, Tousimis Eleni A, Salzberg C Andrew

机构信息

Department of Surgery, Tufts Medical Center, Boston, MA, USA.

Department of Surgery, MedStar Georgetown University Hospital, Washington, DC, USA.

出版信息

Gland Surg. 2023 Aug 30;12(8):1082-1093. doi: 10.21037/gs-23-78. Epub 2023 Aug 21.

Abstract

BACKGROUND AND OBJECTIVE

Identification of ideal candidates for prepectoral versus retropectoral implant-based breast reconstruction relies on careful preoperative risk assessment and intraoperative flap evaluation. Few guidelines exist to guide the surgeon's decision-making process when evaluating the preferred plane for implant placement.

METHODS

A literature review was performed to develop clinical decision-making algorithms for direct-to-implant (DTI) reconstruction with acellular dermal matrix (ADM) for patients undergoing prophylactic or therapeutic nipple-sparing mastectomy (NSM) based on patient characteristics, surgical techniques, and outcomes.

KEY CONTENT AND FINDINGS

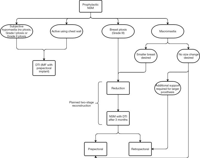
Prepectoral reconstruction is most suitable for patients with small breasts or macromastia with desire for breast reduction, low-grade ptosis, smaller implant sizes, those undergoing PMRT, and for those who aim to mitigate animation deformity and capsular contracture. Retropectoral reconstruction may be recommended for patients with larger breasts with no desire for size change requiring additional prosthesis support, and in patients who aim to reduce likelihood of rippling and need for subsequent fat grafting procedures to address contour abnormalities.

CONCLUSIONS

Careful preoperative and intraoperative assessment of reconstruction options for patients undergoing implant-based breast reconstruction is necessary to mitigate complications and produce superior aesthetic outcomes. Decision algorithms may be used to determine ideal surgical techniques based on patient factors, like radiation history and planning, breast size and ptosis, and patient preferences.

摘要

背景与目的

确定适合胸肌前与胸肌后植入物乳房重建的理想候选人,依赖于仔细的术前风险评估和术中皮瓣评估。在评估植入物放置的首选平面时,几乎没有指南可指导外科医生的决策过程。

方法

进行文献综述,以基于患者特征、手术技术和结果,为接受预防性或治疗性保留乳头乳房切除术(NSM)的患者开发使用脱细胞真皮基质(ADM)进行直接植入(DTI)重建的临床决策算法。

关键内容与发现

胸肌前重建最适合乳房较小或巨乳且希望缩小乳房、轻度乳房下垂、植入物尺寸较小、接受术后乳房放疗(PMRT)的患者,以及那些旨在减轻动态畸形和包膜挛缩的患者。对于乳房较大且不希望改变尺寸需要额外假体支撑的患者,以及那些旨在降低波纹可能性和减少后续脂肪移植手术以解决轮廓异常的患者,可能建议采用胸肌后重建。

结论

对于接受植入物乳房重建的患者,术前和术中仔细评估重建方案对于减少并发症和产生更好的美学效果是必要的。决策算法可用于根据患者因素(如放疗史和计划、乳房大小和下垂程度以及患者偏好)确定理想的手术技术。

https://cdn.ncbi.nlm.nih.gov/pmc/blobs/fa31/10493631/81a8ea2442cf/gs-12-08-1082-f1.jpg

文献AI研究员

20分钟写一篇综述,助力文献阅读效率提升50倍。

立即体验

用中文搜PubMed

大模型驱动的PubMed中文搜索引擎

马上搜索

文档翻译

学术文献翻译模型,支持多种主流文档格式。

立即体验