Department of Chemistry and Biotechnology, Tallinn University of Technology, Tallinn 12618, Estonia.
Department of Physiology, Johns Hopkins Medical Institutes, Baltimore, MD 21205.
Proc Natl Acad Sci U S A. 2023 Oct 3;120(40):e2305961120. doi: 10.1073/pnas.2305961120. Epub 2023 Sep 26.
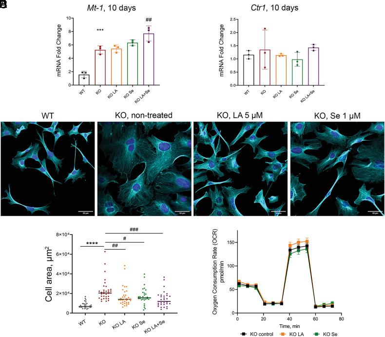
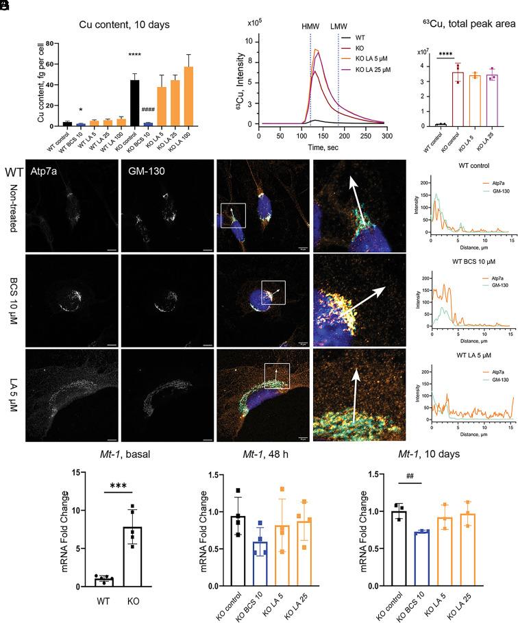
α-lipoic acid (LA) is an essential cofactor for mitochondrial dehydrogenases and is required for cell growth, metabolic fuel production, and antioxidant defense. In vitro, LA binds copper (Cu) with high affinity and as an endogenous membrane permeable metabolite could be advantageous in mitigating the consequences of Cu overload in human diseases. We tested this hypothesis in 3T3-L1 preadipocytes with inactivated Cu transporter Atp7a; these cells accumulate Cu and show morphologic changes and mitochondria impairment. Treatment with LA corrected the morphology of cells similar to the Cu chelator bathocuproinedisulfonate (BCS) and improved mitochondria function; however, the mechanisms of LA and BCS action were different. Unlike BCS, LA did not decrease intracellular Cu but instead increased selenium levels that were low in cells. Proteome analysis confirmed distinct cell responses to these compounds and identified upregulation of selenoproteins as the major effect of LA on preadipocytes. Upregulation of selenoproteins was associated with an improved GSH:GSSG ratio in cellular compartments, which was lowered by elevated Cu, and reversal of protein oxidation. Thus, LA diminishes toxic effects of elevated Cu by improving cellular redox environment. We also show that selenium levels are decreased in tissues of a Wilson disease animal model, especially in the liver, making LA an attractive candidate for supplemental treatment of this disease.
α-硫辛酸(LA)是线粒体脱氢酶的必需辅助因子,对于细胞生长、代谢燃料生成和抗氧化防御至关重要。在体外,LA 与铜(Cu)具有高亲和力结合,并且作为内源性膜通透代谢物,可能有利于减轻人类疾病中 Cu 过载的后果。我们在 Atp7a 失活的 3T3-L1 前脂肪细胞中测试了这一假说;这些细胞积累 Cu,并表现出形态变化和线粒体损伤。LA 处理纠正了细胞的形态,类似于 Cu 螯合剂二价铜(BCS),并改善了线粒体功能;然而,LA 和 BCS 的作用机制不同。与 BCS 不同,LA 没有降低细胞内的 Cu,而是增加了硒水平,而 细胞中的硒水平较低。蛋白质组分析证实了这些化合物对细胞的不同反应,并确定了硒蛋白的上调是 LA 对前脂肪细胞的主要作用。硒蛋白的上调与细胞区室中 GSH:GSSG 比值的提高有关,Cu 的升高降低了 GSH:GSSG 比值,并且逆转了蛋白质氧化。因此,LA 通过改善细胞氧化还原环境来减轻 Cu 升高的毒性作用。我们还表明,Wilson 病动物模型的组织中硒水平降低,尤其是肝脏,这使得 LA 成为该疾病补充治疗的有吸引力的候选药物。