Suppr超能文献

肝特异性 HDAC3 缺失通过抑制 Foxa1/2 促进雌性肝癌的发生。

Hepatocyte-specific HDAC3 ablation promotes hepatocellular carcinoma in females by suppressing Foxa1/2.

机构信息

Department of Pathology & Institute of Clinical Pathology, West China Hospital, Sichuan University, Chengdu, 610041, China.

Key Laboratory of Transplant Engineering and Immunology, West China Hospital, NHC, Sichuan University, Chengdu, 610041, China.

出版信息

BMC Cancer. 2023 Sep 26;23(1):906. doi: 10.1186/s12885-023-11393-1.

Abstract

BACKGROUND

Hepatocellular carcinoma (HCC), the most common primary liver cancer, prevails mainly in males and has long been attributed to androgens and higher circumstantial levels of interleukin-6 (IL-6) produced by resident hepatic macrophages.

METHODS

Constitutively hepatocyte-specific histone deacetylase 3 (HDAC3)-deficient (HDAC3) mice and constitutively hepatocyte-specific HDAC3 knockout and systemic IL-6 simultaneously ablated (HDAC3& IL-6) mice were used in our study to explore the causes of sex differences in HCC. Additionally, we performed human HCC tissues with an IHC score. Correlation analysis and linear regression plots were constructed to reveal the association between HDAC3 and its candidate genes. To further elucidate that HDAC3 controls the expression of Foxa1/2, we knocked down HDAC3 in HUH7 liver cancer cells.

RESULTS

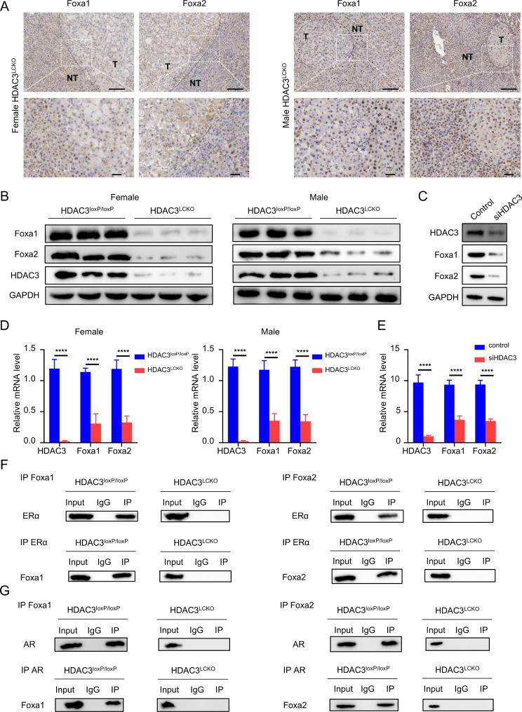
We observed a contrary sex disparity, with an earlier onset and higher incidence of HCC in female mice when HDAC3 was selectively ablated in the liver. Loss of HDAC3 led to constant liver injury and the spontaneous development of HCC. Unlike the significant elevation of IL-6 in male mice at a very early age, female mice exhibit stable IL-6 levels, and IL-6 ablation did not eliminate the sex disparity in hepatocarcinogenesis in HDAC3-deficient mice. Oestrogen often protects the liver when combined with oestrogen receptor alpha (ERα); however, ovariectomy in HDAC3-ablated female mice significantly delayed tumourigenesis. The oestrogen-ERα axis can also play a role in tumour promotion in the absence of Foxa1 and Foxa2 in the receptor complex. Loss of HDAC3 profoundly reduced the expression of both Foxa1 and Foxa2 and impaired the binding between Foxa1/2 and ERα. Furthermore, a more frequent HDAC3 decrease accompanied by the simultaneous Foxa1/2 decline was found in female HCC compared to that in male HCC.

CONCLUSION

In summary, we reported that loss of HDAC3 reduces Foxa1/2 and thus promotes HCC development in females in an oestrogen-dependent manner.

摘要

背景

肝细胞癌(HCC)是最常见的原发性肝癌,主要发生在男性中,长期以来一直归因于雄激素和驻留肝巨噬细胞产生的更高环境水平的白细胞介素 6(IL-6)。

方法

我们在研究中使用了组成型肝细胞特异性组蛋白去乙酰化酶 3(HDAC3)缺陷(HDAC3)小鼠和组成型肝细胞特异性 HDAC3 敲除和系统 IL-6 同时缺失(HDAC3&IL-6)小鼠,以探讨 HCC 中性别差异的原因。此外,我们对具有免疫组织化学评分的人类 HCC 组织进行了检测。构建了相关性分析和线性回归图,以揭示 HDAC3 与其候选基因之间的关联。为了进一步阐明 HDAC3 控制 Foxa1/2 的表达,我们在 HUH7 肝癌细胞中敲低了 HDAC3。

结果

我们观察到相反的性别差异,当 HDAC3 在肝脏中被选择性敲除时,雌性小鼠的 HCC 发病更早,发生率更高。HDAC3 的缺失导致持续的肝损伤和 HCC 的自发发展。与雄性小鼠在非常早期 IL-6 显著升高不同,雌性小鼠的 IL-6 水平稳定,IL-6 缺失并不能消除 HDAC3 缺陷小鼠肝癌发生中的性别差异。雌激素与雌激素受体 alpha(ERα)结合时通常可以保护肝脏;然而,HDAC3 敲除雌性小鼠的卵巢切除术显著延迟了肿瘤发生。在受体复合物中缺乏 Foxa1 和 Foxa2 的情况下,雌激素-ERα 轴也可以在肿瘤促进中发挥作用。HDAC3 的缺失会显著降低 Foxa1 和 Foxa2 的表达,并损害 Foxa1/2 与 ERα 之间的结合。此外,与男性 HCC 相比,女性 HCC 中更频繁地发现 HDAC3 减少伴随着同时的 Foxa1/2 下降。

结论

总之,我们报告说,HDAC3 的缺失会降低 Foxa1/2,并以雌激素依赖的方式促进女性 HCC 的发展。

https://cdn.ncbi.nlm.nih.gov/pmc/blobs/889d/10521566/af5a040da3d8/12885_2023_11393_Fig1_HTML.jpg

文献AI研究员

20分钟写一篇综述,助力文献阅读效率提升50倍。

立即体验

用中文搜PubMed

大模型驱动的PubMed中文搜索引擎

马上搜索

文档翻译

学术文献翻译模型,支持多种主流文档格式。

立即体验