Wang Hehui, Jin Jiale, Zhang Chi, Gong Fangyi, Hu Baiwen, Wu Xiaochuan, Guan Ming, Xia Dongdong
Department of Orthopedics, The First Affiliated Hospital of Ningbo University, Ningbo 315000, China.
Department of Orthopedics, The First Affiliated Hospital, Zhejiang University School of Medicine, Hangzhou 310000, China.
Gels. 2023 Sep 18;9(9):761. doi: 10.3390/gels9090761.
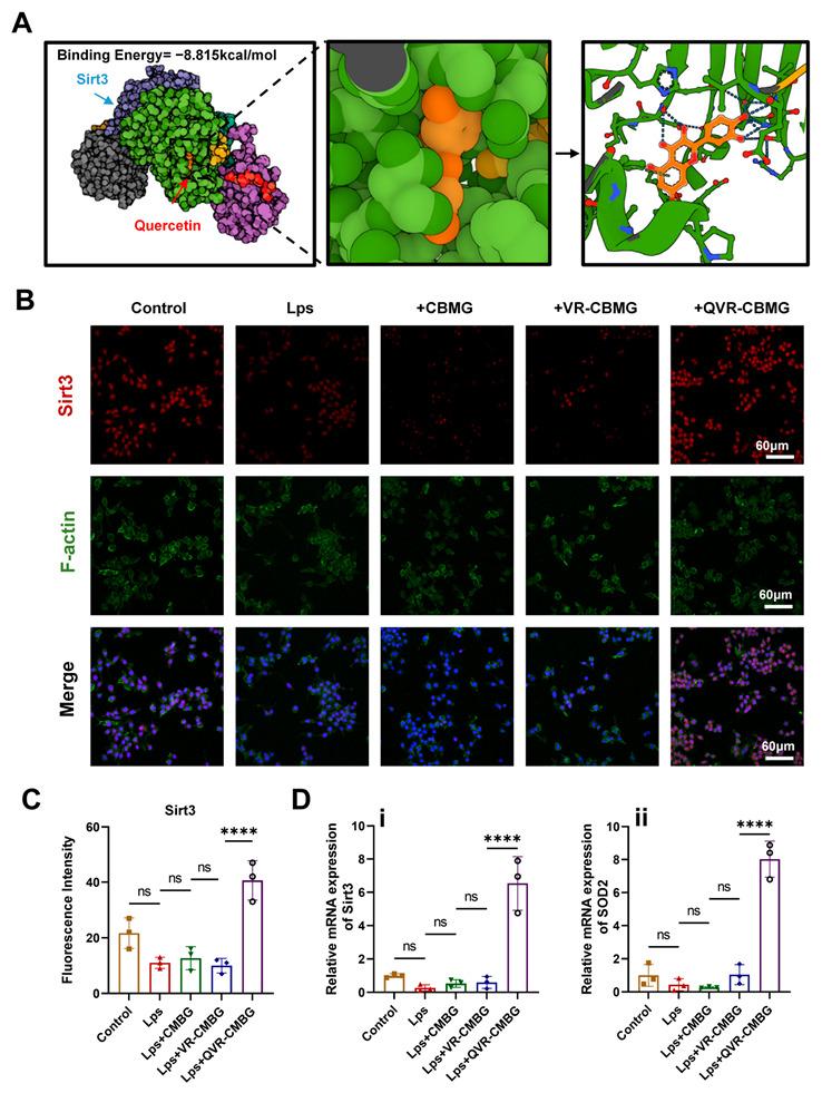
Diabetic wound healing poses a significant clinical dilemma. Bacterial infection and immune dysregulation are the predominant reasons. However, conventional wound dressings with a single treatment approach often limit therapeutic efficacy and continue working with difficulty. These limitations cause high treatment failure for diabetic wounds. In this study, we developed a multiple drug-loaded carbomer hydrogel containing Que/Van/Rif (QVR-CBMG) for the simultaneous treatment of infection and immune dysregulation. Honeycomb-like QVR-CBMG hydrogel exhibits excellent abilities to eliminate bacterial infection and biofilms in vitro. Moreover, QVR-CBMG hydrogel possesses an immunomodulatory capacity via affecting the Sirt3/SOD2 signaling pathway to promote M2 macrophages. Furthermore, QVR-CBMG hydrogel effectively promotes wound healing in diabetic rats through several mechanisms. The multidrug-loaded wound dressing not only eliminates bacterial infection and facilitated angiogenesis but also promotes collagen deposition and remodulates the local immune microenvironment in the areas of wounds. In summary, this synthetic strategy to eliminate infection and regulate immune disorders has potential translational value for the prevention and management of diabetic wounds.
糖尿病伤口愈合是一个重大的临床难题。细菌感染和免疫失调是主要原因。然而,采用单一治疗方法的传统伤口敷料往往会限制治疗效果,且治疗过程困难重重。这些局限性导致糖尿病伤口的治疗失败率很高。在本研究中,我们开发了一种含有槲皮素/万古霉素/利福平(QVR)的载多药卡波姆水凝胶(QVR-CBMG),用于同时治疗感染和免疫失调。蜂窝状的QVR-CBMG水凝胶在体外具有出色的消除细菌感染和生物膜的能力。此外,QVR-CBMG水凝胶通过影响Sirt3/SOD2信号通路来促进M2巨噬细胞,从而具有免疫调节能力。此外,QVR-CBMG水凝胶通过多种机制有效促进糖尿病大鼠的伤口愈合。这种载多药的伤口敷料不仅能消除细菌感染、促进血管生成,还能促进胶原蛋白沉积,并重塑伤口部位的局部免疫微环境。总之,这种消除感染和调节免疫紊乱的合成策略对于糖尿病伤口的预防和管理具有潜在的转化价值。