Zhang Min, Zou Xiaoying, Du Yixuan, Pan Zhuangguang, He Fangqing, Sun Yuanming, Li Meiying
Guangdong Provincial Key Lab of Food Safety and Quality, South China Agricultural University, Guangzhou 510642, China.
College of Food, South China Agricultural University, Guangzhou 510642, China.
Foods. 2023 Sep 13;12(18):3407. doi: 10.3390/foods12183407.
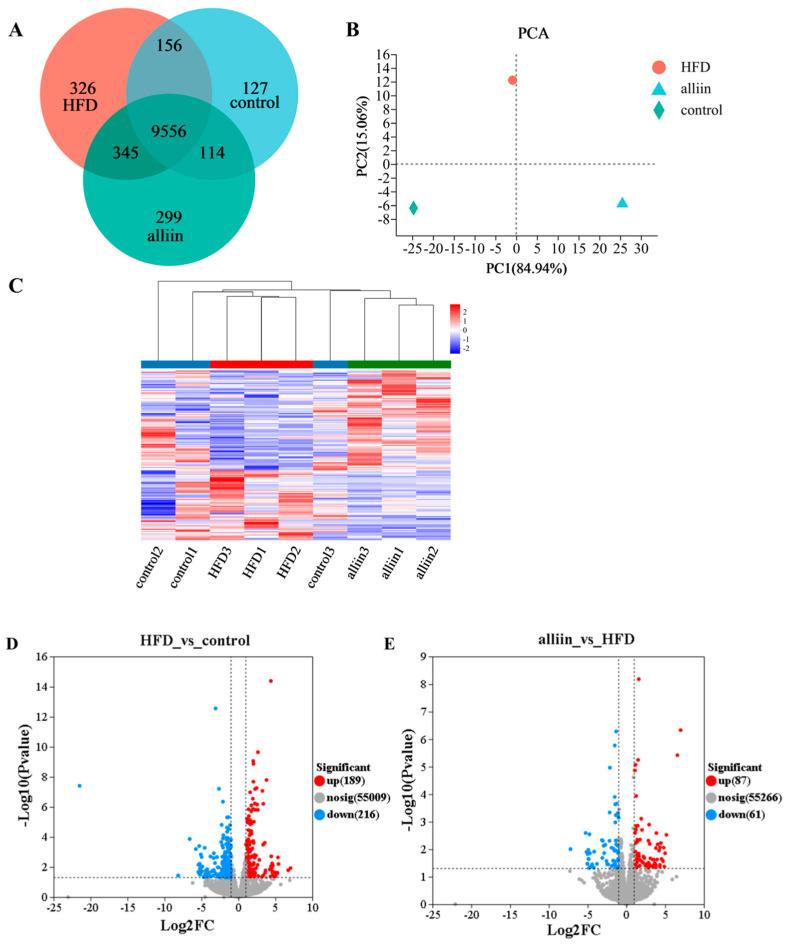
This research aims to assess the anti-hyperlipidemia effects of alliin in vivo and its potential mechanisms through transcriptomics and metabolomics analysis. A hyperlipidemia mode was established in C57BL/6 mice fed a high-fat diet, and the related physiological parameters of the animals were recorded. Serum TC and MDA in livers significantly decreased by 12.34% and 29.59%, respectively, and SOD and CAT in livers significantly increased by 40.64% and 39.05%, respectively, after high doses of alliin interventions. In total, 148 significantly different genes, particularly , , , and were revealed for their potential roles in HFD-induced alliin, mainly through steroid biosynthesis, triglyceride metabolism, drug metabolism-cytochrome P450, and the PI3K-Akt signaling pathway, according to transcriptomics analysis. Metabolomics results revealed 18 significantly different metabolites between the alliin group and HFD group, which were classified as carboxylic acids, such as N-undecanoylglycine, adipic acid, D-pantothenic acid, cyprodenate, and pivagabine. We found pantothenic acid played a vital role and was effective through pantothenic acid and CoA biosynthesis metabolism. The "steroid biosynthesis pathway" was identified as the most significant metabolic pathway by integrated transcriptomics and metabolomics analysis. This work offered a theoretical framework for the mechanism of alliin lipid lowering in the future. The development and utilization of alliin will be a viable strategy to improve the health status of people with hyperlipidemia, suggesting prospective market opportunities.
本研究旨在通过转录组学和代谢组学分析评估蒜氨酸在体内的抗高血脂作用及其潜在机制。在喂食高脂饮食的C57BL/6小鼠中建立高血脂模型,并记录动物的相关生理参数。高剂量蒜氨酸干预后,肝脏中的血清总胆固醇(TC)和丙二醛(MDA)分别显著降低了12.34%和29.59%,肝脏中的超氧化物歧化酶(SOD)和过氧化氢酶(CAT)分别显著增加了40.64%和39.05%。根据转录组学分析,总共发现了148个显著不同的基因,特别是 、 、 和 ,它们在高脂饮食诱导的蒜氨酸中具有潜在作用,主要通过类固醇生物合成、甘油三酯代谢、药物代谢 - 细胞色素P450和PI3K - Akt信号通路发挥作用。代谢组学结果显示,蒜氨酸组和高脂饮食组之间有18种显著不同的代谢物,它们被归类为羧酸,如N - 十一烷酰甘氨酸、己二酸、D - 泛酸、环丙酸盐和吡戊酸。我们发现泛酸起着至关重要的作用,并且通过泛酸和辅酶A生物合成代谢发挥作用。通过整合转录组学和代谢组学分析,“类固醇生物合成途径”被确定为最显著的代谢途径。这项工作为未来蒜氨酸降脂机制提供了理论框架。蒜氨酸的开发和利用将是改善高血脂人群健康状况的可行策略,显示出潜在的市场机会。