Beijing Key Laboratory of Crop Genetic Improvement, College of Agronomy and Biotechnology, China Agricultural University, Beijing 100193, China.
Biotechnology and Germplasm Resources Institute, Yunnan Academy of Agricultural Sciences/Agricultural Biotechnology Key Laboratory of Yunnan Province, Kunming 650205, China.
Genes (Basel). 2023 Aug 25;14(9):1684. doi: 10.3390/genes14091684.
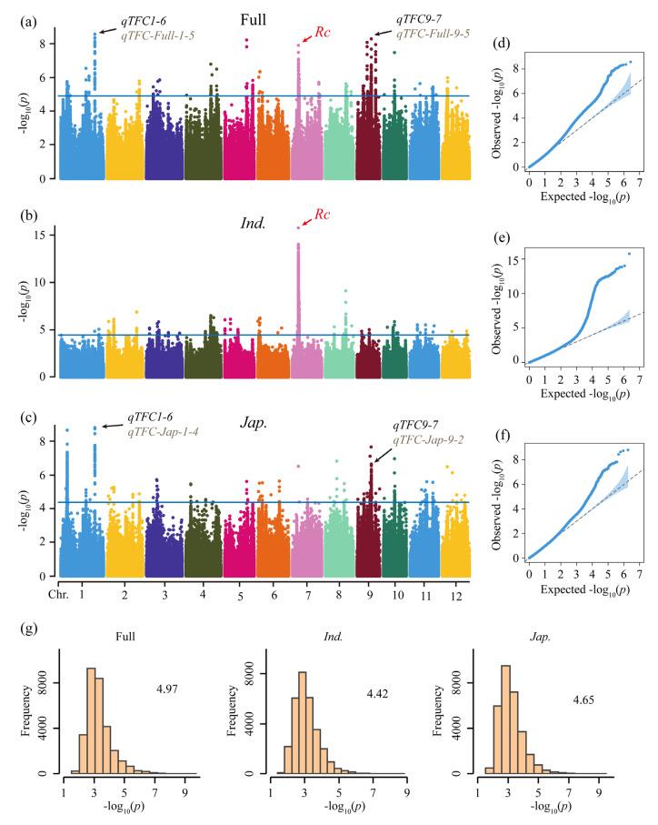
Flavonoids have anti-inflammatory, antioxidative, and anticarcinogenic effects. Breeding rice varieties rich in flavonoids can prevent chronic diseases such as cancer and cardio-cerebrovascular diseases. However, most of the genes reported are known to regulate flavonoid content in leaves or seedlings. To further elucidate the genetic basis of flavonoid content in rice grains and identify germplasm rich in flavonoids in grains, a set of rice core collections containing 633 accessions from 32 countries was used to determine total flavonoid content (TFC) in brown rice. We identified ten excellent germplasms with TFC exceeding 300 mg/100 g. Using a compressed mixed linear model, a total of 53 quantitative trait loci (QTLs) were detected through a genome-wide association study (GWAS). By combining linkage disequilibrium (LD) analysis, location of significant single nucleotide polymorphisms (SNPs), gene expression, and haplotype analysis, eight candidate genes were identified from two important QTLs ( and ), among which and are the most likely candidate genes. We also analyzed the geographic distribution and breeding utilization of favorable haplotypes of the two genes. Our findings provide insights into the genetic basis of TFC in brown rice and could facilitate the breeding of flavonoid-rich varieties, which may be a prevention and adjuvant treatment for cancer and cardio-cerebrovascular diseases.
类黄酮具有抗炎、抗氧化和抗癌作用。培育富含类黄酮的水稻品种可以预防癌症和心脑血管疾病等慢性病。然而,大多数已报道的基因被认为可以调节叶片或幼苗中的类黄酮含量。为了进一步阐明稻米籽粒类黄酮含量的遗传基础,并鉴定富含籽粒类黄酮的种质资源,利用来自 32 个国家的 633 份核心种质资源,测定了糙米中的总类黄酮含量(TFC)。我们鉴定出了 10 种 TFC 超过 300mg/100g 的优异种质。利用压缩混合线性模型,通过全基因组关联研究(GWAS)共检测到 53 个数量性状位点(QTL)。通过连锁不平衡(LD)分析、显著单核苷酸多态性(SNP)的位置、基因表达和单倍型分析,从两个重要的 QTL(和)中鉴定出了 8 个候选基因,其中和是最有可能的候选基因。我们还分析了两个基因有利单倍型的地理分布和育种利用情况。我们的研究结果为糙米 TFC 的遗传基础提供了新的见解,并有助于培育富含类黄酮的品种,这可能是癌症和心脑血管疾病的预防和辅助治疗方法。