Cong Xiao, Liu Huachen, Zheng Yingqiu, Chen Muyan
The Key Laboratory of Mariculture, Ministry of Education, Ocean University of China, Qingdao 266003, China.
Int J Mol Sci. 2023 Sep 20;24(18):14358. doi: 10.3390/ijms241814358.
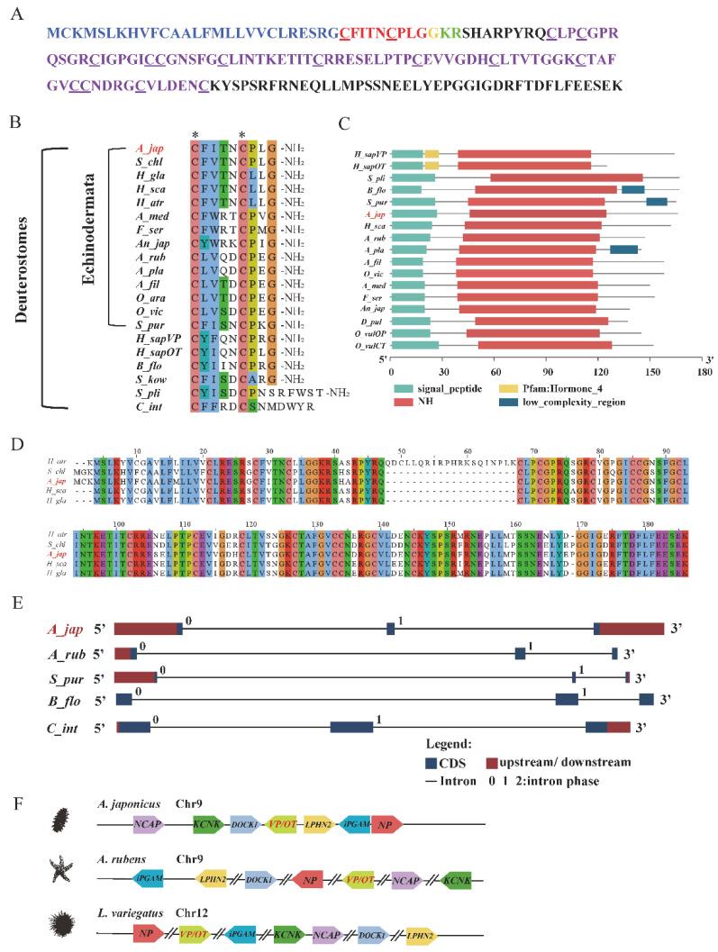
Vasopressin/oxytocin (VP/OT)-type neuropeptide is an ancient neurophysin-associated neuropeptide and has been intensively studied to be involved in multiple physiological processes in protostomian and deuterostome vertebrates. However, little is known about the functions of VP/OT-type neuropeptide in deuterostome invertebrates especially in echinoderms. Here, we firstly report VP/OT-type neuropeptide signaling in an important economic species, , which is widely cultured in Asia, with high nutritional and medicinal values. Molecular characterization analysis of holotocin and its precursor revealed the highly conserved features of VP/OT family. The candidate receptor for holotocin (AjHOR) was confirmed to be able to activate the signaling via cAMP-PKA and possible Ca-PKC pathway, and further activated the downstream ERK1/2 cascade. Holotocin precursor expression profile showed that they were mainly concentrated in circumoral nerve ring. Furthermore, in vitro pharmacological experiments demonstrated that holotocin caused contractile responses in preparations from . And in vivo functional studies indicated that short-term injection of holotocin resulted in body bloat and long-term injection resulted in reduced body mass, suggesting potential roles of holotocin in osmoregulation and feeding co-inhibition with holotocin-CCK. Our findings provided a comprehensive description of AjHOR-holotocin signaling, revealed ancient roles of holotocin in osmoregulation and feeding inhibition by controlling muscle contractions.
血管加压素/催产素(VP/OT)型神经肽是一种古老的与神经垂体激素运载蛋白相关的神经肽,在原口动物和后口动物脊椎动物中参与多种生理过程的研究已较为深入。然而,关于VP/OT型神经肽在后口动物无脊椎动物尤其是棘皮动物中的功能却知之甚少。在此,我们首次报道了VP/OT型神经肽信号传导在一种重要经济物种中的情况,该物种在亚洲广泛养殖,具有很高的营养和药用价值。全催产素及其前体的分子特征分析揭示了VP/OT家族的高度保守特征。全催产素的候选受体(AjHOR)被证实能够通过cAMP-PKA和可能的Ca-PKC途径激活信号传导,并进一步激活下游的ERK1/2级联反应。全催产素前体表达谱显示它们主要集中在口周神经环。此外,体外药理学实验表明全催产素会引起该物种制剂的收缩反应。体内功能研究表明,短期注射全催产素会导致身体肿胀,长期注射则会导致体重减轻,这表明全催产素在渗透调节以及与全催产素-胆囊收缩素共同抑制摄食方面可能发挥作用。我们的研究结果全面描述了AjHOR-全催产素信号传导,揭示了全催产素通过控制肌肉收缩在渗透调节和摄食抑制中的古老作用。