RIKEN Center for Integrative Medical Sciences, Yokohama, Japan.
Department of Dermatology, Keio University School of Medicine, Tokyo, Japan.
Nat Commun. 2023 Oct 2;14(1):6133. doi: 10.1038/s41467-023-41857-8.
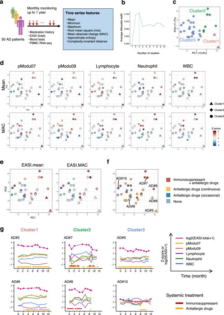
Atopic dermatitis (AD) is a skin disease that is heterogeneous both in terms of clinical manifestations and molecular profiles. It is increasingly recognized that AD is a systemic rather than a local disease and should be assessed in the context of whole-body pathophysiology. Here we show, via integrated RNA-sequencing of skin tissue and peripheral blood mononuclear cell (PBMC) samples along with clinical data from 115 AD patients and 14 matched healthy controls, that specific clinical presentations associate with matching differential molecular signatures. We establish a regression model based on transcriptome modules identified in weighted gene co-expression network analysis to extract molecular features associated with detailed clinical phenotypes of AD. The two main, qualitatively differential skin manifestations of AD, erythema and papulation are distinguished by differential immunological signatures. We further apply the regression model to a longitudinal dataset of 30 AD patients for personalized monitoring, highlighting patient heterogeneity in disease trajectories. The longitudinal features of blood tests and PBMC transcriptome modules identify three patient clusters which are aligned with clinical severity and reflect treatment history. Our approach thus serves as a framework for effective clinical investigation to gain a holistic view on the pathophysiology of complex human diseases.
特应性皮炎(AD)是一种皮肤疾病,其临床表现和分子特征均存在异质性。人们越来越认识到 AD 是一种全身性疾病,而不是局部疾病,应该从全身病理生理学的角度来评估。在这里,我们通过对 115 名 AD 患者和 14 名匹配的健康对照者的皮肤组织和外周血单核细胞(PBMC)样本进行整合 RNA 测序,并结合临床数据,表明特定的临床表现与匹配的差异分子特征相关。我们建立了一个基于加权基因共表达网络分析中确定的转录组模块的回归模型,以提取与 AD 详细临床表型相关的分子特征。AD 的两种主要的、定性不同的皮肤表现形式,红斑和丘疹,通过不同的免疫特征来区分。我们进一步将回归模型应用于 30 名 AD 患者的纵向数据集,进行个性化监测,突出了疾病轨迹中的患者异质性。血液检查和 PBMC 转录组模块的纵向特征可识别出三个患者群,这些患者群与临床严重程度一致,并反映了治疗史。因此,我们的方法为有效的临床研究提供了一个框架,以全面了解复杂人类疾病的病理生理学。