Zhou Jian Ping, Wang Yi, Li Shi Qi, Zhang Jia Qi, Lin Ying Ni, Sun Xian Wen, Zhou Li Na, Zhang Liu, Lu Fang Ying, Ding Yong Jie, Li Qing Yun
Department of Respiratory and Critical Care Medicine, Ruijin Hospital, Shanghai Jiao Tong University School of Medicine, Shanghai, 200025, China.
Institute of Respiratory Diseases, Shanghai Jiao Tong University School of Medicine, Shanghai, 200025, China.
Cell Death Discov. 2023 Oct 2;9(1):366. doi: 10.1038/s41420-023-01662-0.
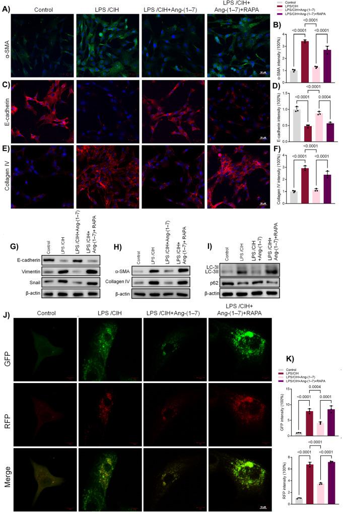
Obstructive sleep apnoea (OSA)-induced chronic intermittent hypoxia (CIH) has been considered a risk factor for severe asthma. Airway remodelling, which could be modulated by autophagy, plays a key role in severe asthma. However, the extent of autophagy's involvement in CIH-potentiated airway remodelling remains largely unexplored. Furthermore, we had found that angiotensin-(1-7) [Ang-(1-7)] has therapeutic effects on airway remodelling in asthma, but the underlying mechanism is either unclear. This study aimed to explore how CIH aggravates asthma and mechanism of protective effects of Ang-(1-7) on airway remodelling, with a focus on autophagy. We observed that CIH promoted epithelial-to-mesenchymal transition (EMT), indicated by elevated EMT and fibrotic markers such as Snail and Collagen IV, both in vitro and in vivo. CIH intensified cell autophagy, evident from increased LC3B expression and reduced p62 levels. Ang-(1-7) reversed the CIH-enhanced expression of Snail, Collagen IV, and LC3B. To explore how CIH enhanced autophagy in cellular and animal model of asthma, overexpression of hypoxia-inducible factor 1-alpha (HIF-1α) and Thrombospondin 1 (THBS1) were identified in CIH-exposure mice lung compared with normal mice lung tissues from the GEO database. Finally, through chromatin immunoprecipitation and immunoprecipitation assays, we verified that Ang-(1-7) inhibits CIH-induced binding of HIF-1α to the promoter of THBS1, and also disrupts the protein-protein interaction between THBS1 and the autophagy-associated protein Beclin 1 (BECN1), ultimately leading to autophagy inhibition. Our findings suggest that exogenous Ang-(1-7) can inhibit autophagy via HIF-1α/THBS1/BECN1 axis, thereby alleviating CIH-enhanced airway remodelling in asthma. These findings imply the potential therapeutic effect of Ang-(1-7) in asthma with OSA.
阻塞性性性性睡眠呼吸暂停(OSA)诱发的慢性间歇性缺氧(CIH)被认为是重度哮喘的一个危险因素。气道重塑可受自噬调节,在重度哮喘中起关键作用。然而,自噬在CIH加重的气道重塑中的参与程度在很大程度上仍未得到探索。此外,我们发现血管紧张素 -(1 - 7)[Ang -(1 - 7)]对哮喘气道重塑具有治疗作用,但其潜在机制尚不清楚。本研究旨在探讨CIH如何加重哮喘以及Ang -(1 - 7)对气道重塑的保护作用机制,重点关注自噬。我们观察到,无论是在体外还是体内,CIH均促进上皮 - 间充质转化(EMT),表现为EMT和纤维化标志物如Snail和IV型胶原水平升高。CIH增强细胞自噬,这从LC3B表达增加和p62水平降低可以明显看出。Ang -(1 - 7)逆转了CIH增强的Snail、IV型胶原和LC3B的表达。为了探究CIH如何在哮喘细胞和动物模型中增强自噬,与来自GEO数据库的正常小鼠肺组织相比,在CIH暴露小鼠肺中鉴定出缺氧诱导因子1 - α(HIF - 1α)和血小板反应蛋白1(THBS1)的过表达。最后,通过染色质免疫沉淀和免疫沉淀分析,我们证实Ang -(1 - 7)抑制CIH诱导的HIF - 1α与THBS1启动子的结合,并且还破坏THBS1与自噬相关蛋白Beclin 1(BECN1)之间的蛋白质 - 蛋白质相互作用,最终导致自噬抑制。我们的研究结果表明,外源性Ang -(1 - 7)可通过HIF - 1α/THBS1/BECN1轴抑制自噬,从而减轻CIH增强的哮喘气道重塑。这些发现暗示了Ang -(1 - 7)在伴有OSA的哮喘中的潜在治疗作用。