Department of Pediatrics, Children's Hospital of Pittsburgh, University of Pittsburgh Medical Center, Pittsburgh, PA 15224, USA.
Center for Regenerative Therapies TU Dresden (CRTD), Technische Universität (TU) Dresden, Dresden, 01307, Germany.
Nucleic Acids Res. 2023 Nov 10;51(20):11258-11276. doi: 10.1093/nar/gkad774.
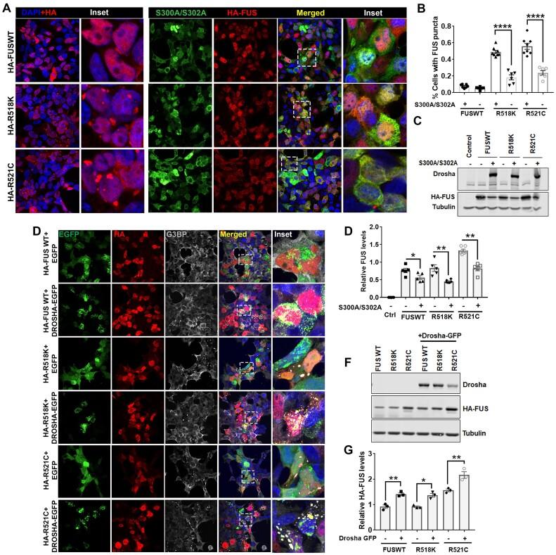
Mutations in the Fused in Sarcoma (FUS) gene cause the familial and progressive form of amyotrophic lateral sclerosis (ALS). FUS is a nuclear RNA-binding protein involved in RNA processing and the biogenesis of a specific set of microRNAs. Here we report that Drosha and two previously uncharacterized Drosha-dependent miRNAs are strong modulators of FUS expression and prevent the cytoplasmic segregation of insoluble mutant FUS in vivo. We demonstrate that depletion of Drosha mitigates FUS-mediated degeneration, survival and motor defects in Drosophila. Mutant FUS strongly interacts with Drosha and causes its cytoplasmic mis-localization into the insoluble FUS inclusions. Reduction in Drosha levels increases the solubility of mutant FUS. Interestingly, we found two Drosha dependent microRNAs, miR-378i and miR-6832-5p, which differentially regulate the expression, solubility and cytoplasmic aggregation of mutant FUS in iPSC neurons and mammalian cells. More importantly, we report different modes of action of these miRNAs against mutant FUS. Whereas miR-378i may regulate mutant FUS inclusions by preventing G3BP-mediated stress granule formation, miR-6832-5p may affect FUS expression via other proteins or pathways. Overall, our research reveals a possible association between ALS-linked FUS mutations and the Drosha-dependent miRNA regulatory circuit, as well as a useful perspective on potential ALS treatment via microRNAs.
融合肉瘤(FUS)基因突变导致家族性和进行性肌萎缩侧索硬化症(ALS)。FUS 是一种核 RNA 结合蛋白,参与 RNA 加工和一组特定 microRNA 的生物发生。在这里,我们报告说 Drosha 和两个以前未被描述的 Drosha 依赖性 microRNAs 是 FUS 表达的强调节剂,并防止体内不溶性突变 FUS 的细胞质分离。我们证明 Drosha 的耗竭减轻了果蝇中 FUS 介导的变性、存活和运动缺陷。突变型 FUS 与 Drosha 强烈相互作用,并导致其细胞质错误定位到不溶性 FUS 包含物中。Drosha 水平的降低增加了突变型 FUS 的溶解度。有趣的是,我们发现了两个 Drosha 依赖性 microRNAs,miR-378i 和 miR-6832-5p,它们差异调节 iPSC 神经元和哺乳动物细胞中突变型 FUS 的表达、溶解度和细胞质聚集。更重要的是,我们报告了这些 microRNAs 针对突变型 FUS 的不同作用模式。虽然 miR-378i 可能通过防止 G3BP 介导的应激颗粒形成来调节突变型 FUS 包含物,但 miR-6832-5p 可能通过其他蛋白质或途径影响 FUS 表达。总体而言,我们的研究揭示了 ALS 相关 FUS 突变与 Drosha 依赖性 microRNA 调节回路之间的可能关联,以及通过 microRNAs 治疗 ALS 的有用视角。