Suppr超能文献

自分泌酶-LPA 轴促进卵黄囊内脏内胚层细胞的膜运输和分泌。

The autotaxin-LPA axis promotes membrane trafficking and secretion in yolk sac visceral endoderm cells.

机构信息

Graduate School of Comprehensive Human Sciences, University of Tsukuba, 1-1-1 Tennodai, Tsukuba, Ibaraki 305-8575, Japan.

Department of Molecular Neurobiology, Institute of Medicine, University of Tsukuba, 1-1-1 Tennodai, Tsukuba, Ibaraki 305-8575, Japan.

出版信息

Biol Open. 2023 Nov 15;12(11). doi: 10.1242/bio.060081. Epub 2023 Oct 30.

Abstract

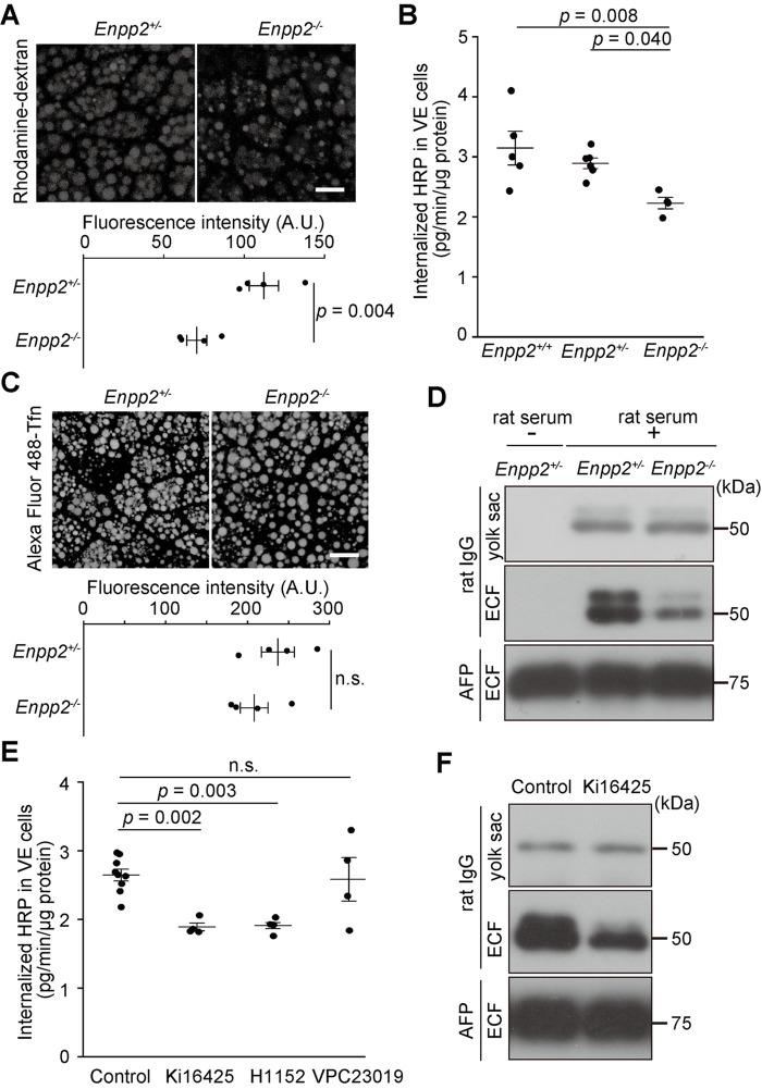
Autotaxin, encoded by the Enpp2 gene, is an exoenzyme that produces lysophosphatidic acid, thereby regulating many biologic functions. We previously reported that Enpp2 mRNA was abundantly expressed in yolk sac visceral endoderm (VE) cells and that Enpp2-/- mice were lethal at embryonic day 9.5 owing to angiogenic defects in the yolk sac. Enpp2-/- mice showed lysosome fragmentation in VE cells and embryonic abnormalities including allantois malformation, neural tube defects, no axial turning, and head cavity formation. However, whether the defects in endocytic vesicle formation affect membrane trafficking in VE cells remained to be directly examined. In this study, we found that pinocytosis, transcytosis, and secretion of angiogenic factors such as vascular endothelial growth factor and transforming growth factor β1 were impaired in Enpp2-/- VE cells. Moreover, pharmacologic inhibition of membrane trafficking phenocopied the defects of Enpp2-/- mice. These findings demonstrate that Enpp2 promotes endocytosis and secretion of angiogenic factors in VE cells, thereby regulating angiogenesis/vasculogenesis and embryonic development.

摘要

自分泌酶(Autotaxin),又称核苷酸二磷酸酯酶 2(E-NPP2),是一种外切酶,能够生成溶血磷脂酸(Lysophosphatidic acid,LPA),从而调节多种生物学功能。我们之前曾报道过,E-NPP2 基因在卵黄囊内脏内胚层(Visceral endoderm,VE)细胞中大量表达,E-NPP2-/- 小鼠由于卵黄囊血管生成缺陷,在胚胎第 9.5 天死亡。E-NPP2-/- 小鼠的 VE 细胞中溶酶体发生碎片化,胚胎出现多种异常,包括尿囊畸形、神经管缺陷、无轴向旋转和颅腔形成等。然而,内吞小泡形成缺陷是否会影响 VE 细胞的膜转运,仍有待直接检测。在本研究中,我们发现 E-NPP2-/- VE 细胞的胞饮作用、转胞吞作用和血管生成因子(如血管内皮生长因子和转化生长因子 β1)的分泌受损。此外,膜转运的药理学抑制可模拟 E-NPP2-/- 小鼠的缺陷。这些发现表明,E-NPP2 促进 VE 细胞内的血管生成因子的内吞作用和分泌,从而调节血管生成/血管发生和胚胎发育。

https://cdn.ncbi.nlm.nih.gov/pmc/blobs/9f75/10629499/61b7e259bece/biolopen-12-060081-g1.jpg

文献AI研究员

20分钟写一篇综述,助力文献阅读效率提升50倍。

立即体验

用中文搜PubMed

大模型驱动的PubMed中文搜索引擎

马上搜索

文档翻译

学术文献翻译模型,支持多种主流文档格式。

立即体验