• 文献检索
  • 文档翻译
  • 深度研究
  • 学术资讯
  • Suppr Zotero 插件Zotero 插件
  • 邀请有礼
  • 套餐&价格
  • 历史记录
应用&插件
Suppr Zotero 插件Zotero 插件浏览器插件Mac 客户端Windows 客户端微信小程序
定价
高级版会员购买积分包购买API积分包
服务
文献检索文档翻译深度研究API 文档MCP 服务
关于我们
关于 Suppr公司介绍联系我们用户协议隐私条款
关注我们

Suppr 超能文献

核心技术专利:CN118964589B侵权必究
粤ICP备2023148730 号-1Suppr @ 2026

文献检索

告别复杂PubMed语法,用中文像聊天一样搜索,搜遍4000万医学文献。AI智能推荐,让科研检索更轻松。

立即免费搜索

文件翻译

保留排版,准确专业,支持PDF/Word/PPT等文件格式,支持 12+语言互译。

免费翻译文档

深度研究

AI帮你快速写综述,25分钟生成高质量综述,智能提取关键信息,辅助科研写作。

立即免费体验

一项增强荷兰老年成年人社交网络的数字游戏干预措施:一项数字方式进行的随机对照试验的混合方法过程评估

A Digital Gaming Intervention to Strengthen the Social Networks of Older Dutch Adults: Mixed Methods Process Evaluation of a Digitally Conducted Randomized Controlled Trial.

作者信息

Janssen Jeroen, Châtel Bas, Den Heijer Nora, Tieben Rob, Deen Menno, Corten Rense, Peeters Geeske, Olde Rikkert Marcel

机构信息

Department of Geriatric Medicine, Radboud University Medical Center, Nijmegen, Netherlands.

Games for Health, Eindhoven, Netherlands.

出版信息

JMIR Form Res. 2023 Oct 20;7:e45173. doi: 10.2196/45173.

DOI:10.2196/45173
PMID:37862093
原文链接:https://pmc.ncbi.nlm.nih.gov/articles/PMC10625069/
Abstract

BACKGROUND

Digital loneliness interventions for older adults are promising, yet conclusive evidence is lacking due to a lack of randomized controlled trials (RCTs) and difficulties with recruitment. Process evaluation of performed RCTs is essential to inform future interventions. Still, it is rarely carried out, resulting in an overly optimistic view of the impact of eHealth interventions on loneliness in older adults and options to conduct such research entirely remotely.

OBJECTIVE

We describe a mixed methods process evaluation of a digitally conducted RCT assessing the effectiveness of a mobile social gaming app to facilitate meaningful social interactions in older adults.

METHODS

We analyzed the questionnaire and game data of the RCT participants to evaluate recruitment and onboarding, intervention adherence, and intervention acceptability. The RCT participants were allocated either to the main group of older adults (aged 65 years or older) or the side group (aged between 18 and 64 years). The side group used networking to play with the older adults. We also conducted 6 post-RCT evaluation interviews and 1 focus group with a total of 4 RCT participants and 5 welfare organization representatives that aided in RCT recruitment.

RESULTS

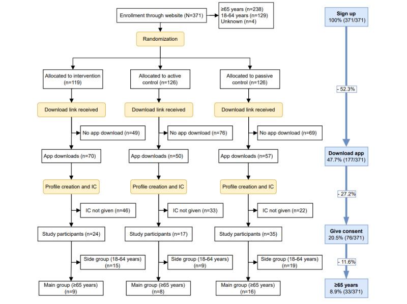
In total, 371 people aged 18 years or older signed up for the RCT, of which 64% (238/371) were aged 65 years or older. Of the total sample, 20% (76/371) installed the app and signed informed consent, showing a large dropout during onboarding. The high number of questions was a relevant barrier for participants. Both questionnaire and gameplay adherence were low. Participants indicated that the games elicited contact and a feeling of togetherness and proposed challenging and competitive games with increasing difficulty levels. They suggested focusing on enjoying the games rather than administering questionnaires.

CONCLUSIONS

Conducting a remote digital trial of a social gaming intervention for older adults is a great challenge. Remote recruitment and informed consent acquisition may often not result in sufficient participation. Personal engagement with fellow participants and researchers might be essential for adherence and enjoyment. Future digital gaming interventions should start with small-scale studies with in-person contact, repeated instructions, and fewer questionnaires.

摘要

背景

针对老年人的数字孤独干预措施前景广阔,但由于缺乏随机对照试验(RCT)以及招募困难,尚无确凿证据。对已开展的随机对照试验进行过程评估对于指导未来的干预措施至关重要。然而,此类评估很少进行,导致人们对电子健康干预措施对老年人孤独感的影响过于乐观,也缺乏完全远程开展此类研究的方法。

目的

我们描述了一项针对通过数字方式开展的随机对照试验的混合方法过程评估,该试验旨在评估一款移动社交游戏应用程序促进老年人进行有意义社交互动的有效性。

方法

我们分析了随机对照试验参与者的问卷和游戏数据,以评估招募和入组情况、干预依从性和干预可接受性。随机对照试验的参与者被分配到主要老年人群组(65岁及以上)或次要群组(18至64岁)。次要群组通过网络与老年人一起玩游戏。我们还在随机对照试验结束后进行了6次评估访谈和1次焦点小组讨论,共有4名随机对照试验参与者和5名福利组织代表参与,这些人曾协助随机对照试验的招募工作。

结果

共有371名18岁及以上的人报名参加了随机对照试验,其中64%(238/371)为65岁及以上。在总样本中,20%(76/371)安装了应用程序并签署了知情同意书,这表明在入组过程中有大量人员退出。问题数量过多是参与者面临的一个相关障碍。问卷和游戏玩法的依从性都很低。参与者表示,这些游戏引发了联系和团聚感,并建议设计难度逐渐增加的具有挑战性和竞争性的游戏。他们建议专注于享受游戏,而不是填写问卷。

结论

对老年人进行社交游戏干预的远程数字试验是一项巨大挑战。远程招募和获取知情同意往往可能无法带来足够的参与度。与其他参与者和研究人员的个人互动可能对依从性和游戏体验至关重要。未来的数字游戏干预应以小规模研究起步,采用面对面接触、反复指导并减少问卷数量。

https://cdn.ncbi.nlm.nih.gov/pmc/blobs/2e78/10625069/1b103aae8740/formative_v7i1e45173_fig3.jpg
https://cdn.ncbi.nlm.nih.gov/pmc/blobs/2e78/10625069/06aa197e29a5/formative_v7i1e45173_fig1.jpg
https://cdn.ncbi.nlm.nih.gov/pmc/blobs/2e78/10625069/5161d2171935/formative_v7i1e45173_fig2.jpg
https://cdn.ncbi.nlm.nih.gov/pmc/blobs/2e78/10625069/1b103aae8740/formative_v7i1e45173_fig3.jpg
https://cdn.ncbi.nlm.nih.gov/pmc/blobs/2e78/10625069/06aa197e29a5/formative_v7i1e45173_fig1.jpg
https://cdn.ncbi.nlm.nih.gov/pmc/blobs/2e78/10625069/5161d2171935/formative_v7i1e45173_fig2.jpg
https://cdn.ncbi.nlm.nih.gov/pmc/blobs/2e78/10625069/1b103aae8740/formative_v7i1e45173_fig3.jpg

相似文献

1
A Digital Gaming Intervention to Strengthen the Social Networks of Older Dutch Adults: Mixed Methods Process Evaluation of a Digitally Conducted Randomized Controlled Trial.一项增强荷兰老年成年人社交网络的数字游戏干预措施:一项数字方式进行的随机对照试验的混合方法过程评估
JMIR Form Res. 2023 Oct 20;7:e45173. doi: 10.2196/45173.
2
Social Gaming to Decrease Loneliness in Older Adults: Recruitment Challenges and Attrition Analysis in a Digital Mixed Methods Feasibility Study.社交游戏减少老年人孤独感:一项数字混合方法可行性研究中的招募挑战与损耗分析
JMIR Serious Games. 2024 Oct 16;12:e52640. doi: 10.2196/52640.
3
Folic acid supplementation and malaria susceptibility and severity among people taking antifolate antimalarial drugs in endemic areas.在流行地区,服用抗叶酸抗疟药物的人群中,叶酸补充剂与疟疾易感性和严重程度的关系。
Cochrane Database Syst Rev. 2022 Feb 1;2(2022):CD014217. doi: 10.1002/14651858.CD014217.
4
A Digital Human for Delivering a Remote Loneliness and Stress Intervention to At-Risk Younger and Older Adults During the COVID-19 Pandemic: Randomized Pilot Trial.在新冠疫情期间为高危青年和老年人提供远程孤独与压力干预的数字人:随机试点试验
JMIR Ment Health. 2021 Nov 8;8(11):e31586. doi: 10.2196/31586.
5
Older Adults' Views on Social Interactions and Online Socializing Games - A Qualitative Study.老年人对社交互动和在线社交游戏的看法——一项定性研究
J Gerontol Soc Work. 2023 Feb-Mar;66(2):274-290. doi: 10.1080/01634372.2022.2100548. Epub 2022 Jul 28.
6
Erratum.勘误
Mult Scler. 2016 Oct;22(12):NP9-NP11. doi: 10.1177/1352458515585718. Epub 2015 Jun 3.
7
The future of Cochrane Neonatal.考克兰新生儿协作网的未来。
Early Hum Dev. 2020 Nov;150:105191. doi: 10.1016/j.earlhumdev.2020.105191. Epub 2020 Sep 12.
8
Strengths, challenges, and strategies for implementing pragmatic multicenter randomized controlled trials (RCTs): example of the Personalized Citizen Assistance for Social Participation (APIC) trial.实施实用主义多中心随机对照试验(RCT)的优势、挑战和策略:以个性化公民援助促进社会参与(APIC)试验为例。
Trials. 2024 Jun 27;25(1):415. doi: 10.1186/s13063-024-08248-w.
9
Effectiveness of a Web-Based Intervention to Support Medication Adherence Among People Living With HIV: Web-Based Randomized Controlled Trial.基于网络的干预措施在提高 HIV 感染者药物依从性方面的效果:一项基于网络的随机对照试验。
JMIR Public Health Surveill. 2020 Apr 20;6(2):e17733. doi: 10.2196/17733.
10
Behavioural activation therapy for post-stroke depression: the BEADS feasibility RCT.行为激活疗法治疗脑卒中后抑郁:BEADS 可行性 RCT。
Health Technol Assess. 2019 Sep;23(47):1-176. doi: 10.3310/hta23470.

本文引用的文献

1
Digital Intervention in Loneliness in Older Adults: Qualitative Analysis of User Studies.老年人孤独感的数字干预:用户研究的定性分析
JMIR Form Res. 2023 Jan 27;7:e42172. doi: 10.2196/42172.
2
Effectiveness of Technology Interventions in Addressing Social Isolation, Connectedness, and Loneliness in Older Adults: Systematic Umbrella Review.技术干预对解决老年人社会隔离、社交联系和孤独感的有效性:系统综合综述
JMIR Aging. 2022 Oct 24;5(4):e40125. doi: 10.2196/40125.
3
Social Media Use for Research Participant Recruitment: Integrative Literature Review.
社交媒体在研究参与者招募中的应用:综合文献回顾。
J Med Internet Res. 2022 Aug 4;24(8):e38015. doi: 10.2196/38015.
4
Older Adults' Views on Social Interactions and Online Socializing Games - A Qualitative Study.老年人对社交互动和在线社交游戏的看法——一项定性研究
J Gerontol Soc Work. 2023 Feb-Mar;66(2):274-290. doi: 10.1080/01634372.2022.2100548. Epub 2022 Jul 28.
5
Gamification and older adults: opportunities for gamification to support health promotion initiatives for older adults in the context of COVID-19.游戏化与老年人:在新冠疫情背景下,游戏化助力老年人健康促进倡议的机遇。
Lancet Reg Health West Pac. 2023 Jun;35:100528. doi: 10.1016/j.lanwpc.2022.100528. Epub 2022 Jul 6.
6
Interventions to reduce loneliness among Chinese older adults: A network meta-analysis of randomized controlled trials and quasi-experimental studies.干预措施对减少中国老年人孤独感的效果:基于随机对照试验和准实验研究的网络荟萃分析。
Appl Psychol Health Well Being. 2023 Feb;15(1):238-258. doi: 10.1111/aphw.12375. Epub 2022 May 27.
7
Customized Information and Communication Technology for Reducing Social Isolation and Loneliness Among Older Adults: Scoping Review.用于减少老年人社会隔离和孤独感的定制信息通信技术:范围综述
JMIR Ment Health. 2022 Mar 7;9(3):e34221. doi: 10.2196/34221.
8
Cumulative effect of loneliness and social isolation on health outcomes among older adults.孤独和社会隔离对老年人健康结果的累积影响。
Aging Ment Health. 2022 Jul;26(7):1327-1334. doi: 10.1080/13607863.2021.1940096. Epub 2021 Jul 2.
9
Evaluation of the Effectiveness of Digital Technology Interventions to Reduce Loneliness in Older Adults: Systematic Review and Meta-analysis.评估数字技术干预措施对减少老年人孤独感的有效性:系统评价和荟萃分析。
J Med Internet Res. 2021 Jun 4;23(6):e24712. doi: 10.2196/24712.
10
Trends and Effectiveness of ICT Interventions for the Elderly to Reduce Loneliness: A Systematic Review.信息通信技术干预措施对老年人减少孤独感的趋势及效果:一项系统综述
Healthcare (Basel). 2021 Mar 7;9(3):293. doi: 10.3390/healthcare9030293.