Zhang Yukai, Tian Keyong, Wei Wei, Mi Wenjuan, Lu Fei, Liu Zhenzhen, Zhu Qingwen, Zhang Xinyu, Geng Panling, Qiu Jianhua, Song Yongli, Zha Dingjun
Department of Otolaryngology, Xijing Hospital, Fourth Military Medical University, Xi'an, Shaanxi Province, China.
Neural Regen Res. 2024 May;19(5):1119-1125. doi: 10.4103/1673-5374.382862.
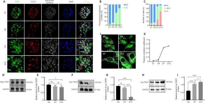
The spontaneous bursts of electrical activity in the developing auditory system are derived from the periodic release of adenosine triphosphate (ATP) by supporting cells in the Kölliker's organ. However, the mechanisms responsible for initiating spontaneous ATP release have not been determined. Our previous study revealed that telomerase reverse transcriptase (TERT) is expressed in the basilar membrane during the first postnatal week. Its role in cochlear development remains unclear. In this study, we investigated the expression and role of TERT in postnatal cochlea supporting cells. Our results revealed that in postnatal cochlear Kölliker's organ supporting cells, TERT shifts from the nucleus into the cytoplasm over time. We found that the TERT translocation tendency in postnatal cochlear supporting cells in vitro coincided with that observed in vivo. Further analysis showed that TERT in the cytoplasm was mainly located in mitochondria in the absence of oxidative stress or apoptosis, suggesting that TERT in mitochondria plays roles other than antioxidant or anti-apoptotic functions. We observed increased ATP synthesis, release and activation of purine signaling systems in supporting cells during the first 10 postnatal days. The phenomenon that TERT translocation coincided with changes in ATP synthesis, release and activation of the purine signaling system in postnatal cochlear supporting cells suggested that TERT may be involved in regulating ATP release and activation of the purine signaling system. Our study provides a new research direction for exploring the spontaneous electrical activity of the cochlea during the early postnatal period.
发育中的听觉系统中电活动的自发爆发源自柯蒂氏器中支持细胞对三磷酸腺苷(ATP)的周期性释放。然而,引发ATP自发释放的机制尚未确定。我们之前的研究表明,端粒酶逆转录酶(TERT)在出生后的第一周内在基底膜中表达。其在耳蜗发育中的作用仍不清楚。在本研究中,我们调查了TERT在出生后耳蜗支持细胞中的表达及作用。我们的结果显示,在出生后耳蜗柯蒂氏器支持细胞中,TERT会随着时间从细胞核转移到细胞质中。我们发现,体外培养的出生后耳蜗支持细胞中TERT的易位趋势与体内观察到的一致。进一步分析表明,在没有氧化应激或细胞凋亡的情况下,细胞质中的TERT主要位于线粒体中,这表明线粒体中的TERT发挥的作用并非抗氧化或抗凋亡功能。我们观察到出生后的前10天内,支持细胞中的ATP合成、释放及嘌呤信号系统的激活均增加。出生后耳蜗支持细胞中TERT易位与ATP合成、释放及嘌呤信号系统激活变化相一致的现象表明,TERT可能参与调节ATP释放及嘌呤信号系统的激活。我们的研究为探索出生后早期耳蜗的自发电活动提供了新的研究方向。