• 文献检索
  • 文档翻译
  • 深度研究
  • 学术资讯
  • Suppr Zotero 插件Zotero 插件
  • 邀请有礼
  • 套餐&价格
  • 历史记录
应用&插件
Suppr Zotero 插件Zotero 插件浏览器插件Mac 客户端Windows 客户端微信小程序
定价
高级版会员购买积分包购买API积分包
服务
文献检索文档翻译深度研究API 文档MCP 服务
关于我们
关于 Suppr公司介绍联系我们用户协议隐私条款
关注我们

Suppr 超能文献

核心技术专利:CN118964589B侵权必究
粤ICP备2023148730 号-1Suppr @ 2026

文献检索

告别复杂PubMed语法,用中文像聊天一样搜索,搜遍4000万医学文献。AI智能推荐,让科研检索更轻松。

立即免费搜索

文件翻译

保留排版,准确专业,支持PDF/Word/PPT等文件格式,支持 12+语言互译。

免费翻译文档

深度研究

AI帮你快速写综述,25分钟生成高质量综述,智能提取关键信息,辅助科研写作。

立即免费体验

在新鲜菠菜中分离出的 ST131 新兴、高毒力亚谱系菌株,表明 ST131 可能通过农产品传播。

Strain belonging to an emerging, virulent sublineage of ST131 isolated in fresh spinach, suggesting that ST131 may be transmissible through agricultural products.

机构信息

Posgrado en Microbiología, Centro de Investigaciones Microbiológicas, Instituto de Ciencias, Benemérita Universidad Autónoma de Puebla, Puebla, Mexico.

Departament of Microbiology and Environmental Toxicology, University of California at Santa Cruz, Santa Cruz, CA, United States.

出版信息

Front Cell Infect Microbiol. 2023 Oct 9;13:1237725. doi: 10.3389/fcimb.2023.1237725. eCollection 2023.

DOI:10.3389/fcimb.2023.1237725
PMID:37876872
原文链接:https://pmc.ncbi.nlm.nih.gov/articles/PMC10591226/
Abstract

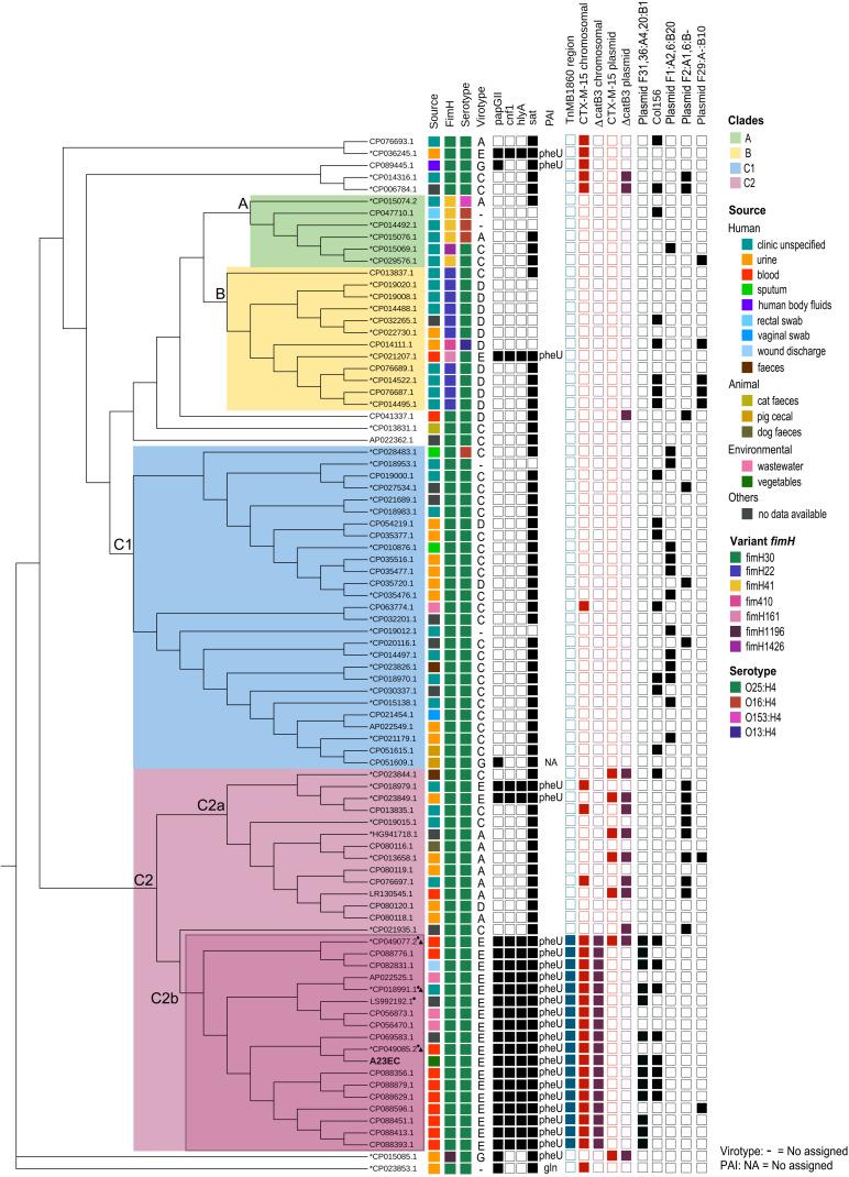
Food contamination with pathogenic can cause severe disease. Here, we report the isolation of a multidrug resistant strain (A23EC) from fresh spinach. A23EC belongs to subclade C2 of ST131, a virulent clone of Extraintestinal Pathogenic (ExPEC). Most A23EC virulence factors are concentrated in three pathogenicity islands. These include PapGII, a fimbrial tip adhesin linked to increased virulence, and and , two adhesins known to facilitate spinach leaf colonization. A23EC also bears Tn, a chromosomally-integrated transposon with the demonstrated potential to facilitate the evolution of carbapenem resistance among non-carbapenemase-producing enterobacterales. This transposon consists of two IS-bound modular translocatable units (TUs). The first TU carries , , , , and , and the second one harbors . A23EC also bears a self-transmissible plasmid that can mediate conjugation at 20°C and that has a mosaic IncF [F(31,36):A(4,20):B1] and Col156 origin of replication. Comparing A23EC to 86 additional complete ST131 sequences, A23EC forms a monophyletic cluster with 17 other strains that share the following four genomic traits: (1) virotype E (+); (2) presence of a PAI II-like pathogenicity island with an additional gene; (3) presence of chromosomal Tn; and (4) frequent presence of an F(31,36):A(4,20):B1 plasmid. Sequences belonging to this cluster (which we named "C2b sublineage") are highly enriched in septicemia samples and their associated genetic markers align with recent reports of an emerging, virulent sublineage of the C2 subclade, suggesting significant pathogenic potential. This is the first report of a ST131 strain belonging to subclade C2 contaminating green leafy vegetables. The detection of this uropathogenic clone in fresh food is alarming. This work suggests that ST131 continues to evolve, gaining selective advantages and new routes of transmission. This highlights the pressing need for rigorous epidemiological surveillance of ExPEC in vegetables with One Health perspective.

摘要

食源性致病菌污染可导致严重疾病。本研究从新鲜菠菜中分离出一株多药耐药菌株(A23EC)。A23EC 属于 ST131 亚组 C2,是肠外致病性大肠杆菌(ExPEC)的一种毒力克隆。大多数 A23EC 毒力因子集中在三个致病性岛中。这些包括与增加毒力相关的纤毛尖端黏附因子 PapGII,以及已知促进菠菜叶定植的黏附因子 和 。A23EC 还携带 Tn,这是一个整合在染色体上的转座子,具有促进非碳青霉烯类产酶肠杆菌科进化为碳青霉烯类耐药的潜力。该转座子由两个 IS 结合的模块化可移动单元(TU)组成。第一个 TU 携带 、 、 、 、 和 ,第二个 TU 则携带 。A23EC 还携带一个自我传播质粒,该质粒可以介导 20°C 下的接合,并且具有镶嵌 IncF [F(31,36):A(4,20):B1] 和 Col156 复制原点。将 A23EC 与 86 个额外的完整 ST131 序列进行比较,A23EC 与 17 株其他菌株形成单系聚类,这些菌株共享以下四个基因组特征:(1)病毒型 E(+);(2)存在具有额外 基因的 PAI II 样致病性岛;(3)存在染色体 Tn;(4)频繁存在 F(31,36):A(4,20):B1 质粒。属于该聚类的序列(我们称之为“C2b 亚系”)在败血症样本中高度富集,其相关遗传标记与最近关于 C2 亚组新兴毒力亚系的报道一致,表明其具有显著的致病潜力。这是首例污染绿叶蔬菜的 ST131 菌株属于 C2 亚组的报告。在新鲜食品中检测到这种尿路致病性克隆令人警惕。本研究表明,ST131 仍在不断进化,获得选择性优势和新的传播途径。这凸显了从“同一健康”角度对蔬菜中 ExPEC 进行严格的流行病学监测的迫切需要。

https://cdn.ncbi.nlm.nih.gov/pmc/blobs/7f75/10591226/927ec3d6e36a/fcimb-13-1237725-g004.jpg
https://cdn.ncbi.nlm.nih.gov/pmc/blobs/7f75/10591226/13b9ab850626/fcimb-13-1237725-g001.jpg
https://cdn.ncbi.nlm.nih.gov/pmc/blobs/7f75/10591226/25c3a0d17370/fcimb-13-1237725-g002.jpg
https://cdn.ncbi.nlm.nih.gov/pmc/blobs/7f75/10591226/9a9ddec7bb58/fcimb-13-1237725-g003.jpg
https://cdn.ncbi.nlm.nih.gov/pmc/blobs/7f75/10591226/927ec3d6e36a/fcimb-13-1237725-g004.jpg
https://cdn.ncbi.nlm.nih.gov/pmc/blobs/7f75/10591226/13b9ab850626/fcimb-13-1237725-g001.jpg
https://cdn.ncbi.nlm.nih.gov/pmc/blobs/7f75/10591226/25c3a0d17370/fcimb-13-1237725-g002.jpg
https://cdn.ncbi.nlm.nih.gov/pmc/blobs/7f75/10591226/9a9ddec7bb58/fcimb-13-1237725-g003.jpg
https://cdn.ncbi.nlm.nih.gov/pmc/blobs/7f75/10591226/927ec3d6e36a/fcimb-13-1237725-g004.jpg

相似文献

1
Strain belonging to an emerging, virulent sublineage of ST131 isolated in fresh spinach, suggesting that ST131 may be transmissible through agricultural products.在新鲜菠菜中分离出的 ST131 新兴、高毒力亚谱系菌株,表明 ST131 可能通过农产品传播。
Front Cell Infect Microbiol. 2023 Oct 9;13:1237725. doi: 10.3389/fcimb.2023.1237725. eCollection 2023.
2
Arrangements of Mobile Genetic Elements among Virotype E Subpopulation of Sequence Type 131 Strains with High Antimicrobial Resistance and Virulence Gene Content.高耐药性和毒力基因含量的 131 型序列型病毒 E 亚型中移动遗传元件的排列。
mSphere. 2021 Aug 25;6(4):e0055021. doi: 10.1128/mSphere.00550-21.
3
Comparative Genomic Analysis of Globally Dominant ST131 Clone with Other Epidemiologically Successful Extraintestinal Pathogenic (ExPEC) Lineages.全球优势 ST131 克隆与其他流行病学成功的肠外致病性(ExPEC)谱系的比较基因组分析。
mBio. 2017 Oct 24;8(5):e01596-17. doi: 10.1128/mBio.01596-17.
4
Virulence and resistance properties of E. coli isolated from urine samples of hospitalized patients in Rio de Janeiro, Brazil - The role of mobile genetic elements.巴西里约热内卢住院患者尿液样本中分离的大肠杆菌的毒力和耐药特性 - 移动遗传元件的作用。
Int J Med Microbiol. 2020 Dec;310(8):151453. doi: 10.1016/j.ijmm.2020.151453. Epub 2020 Sep 28.
5
Whole genome sequencing, molecular typing and in vivo virulence of OXA-48-producing Escherichia coli isolates including ST131 H30-Rx, H22 and H41 subclones.产 OXA-48 型大肠埃希菌包括 ST131 H30-Rx、H22 和 H41 亚克隆株的全基因组测序、分子分型和体内毒力。
Sci Rep. 2017 Sep 21;7(1):12103. doi: 10.1038/s41598-017-12015-0.
6
Emergence of Enteroaggregative Escherichia coli within the ST131 Lineage as a Cause of Extraintestinal Infections.肠聚集性大肠杆菌在 ST131 谱系内的出现是引起肠道外感染的原因。
mBio. 2020 May 19;11(3):e00353-20. doi: 10.1128/mBio.00353-20.
7
A Decade-Long Evaluation of Neonatal Septicaemic Escherichia coli: Clonal Lineages, Genomes, and New Delhi Metallo-Beta-Lactamase Variants.长达十年的新生儿败血症大肠杆菌评估:克隆谱系、基因组和新德里金属β-内酰胺酶变体。
Microbiol Spectr. 2023 Aug 17;11(4):e0521522. doi: 10.1128/spectrum.05215-22. Epub 2023 Jun 27.
8
The ST131 Escherichia coli H22 subclone from human intestinal microbiota: Comparison of genomic and phenotypic traits with those of the globally successful H30 subclone.来自人类肠道微生物群的ST131大肠杆菌H22亚克隆:与全球流行的H30亚克隆的基因组和表型特征比较。
BMC Microbiol. 2017 Mar 27;17(1):71. doi: 10.1186/s12866-017-0984-8.
9
The gene is associated with an expanding ST131 30Rx/C2 subclade and confers a competitive advantage for gut colonization.该基因与不断扩张的 ST131 30Rx/C2 亚群相关,为肠道定植提供了竞争优势。
Gut Microbes. 2022 Jan-Dec;14(1):2121577. doi: 10.1080/19490976.2022.2121577.
10
Comparative Genomics of Isolated from Skin and Soft Tissue and Other Extraintestinal Infections.从皮肤和软组织及其他肠外感染中分离出的[具体内容未给出]的比较基因组学 。
mBio. 2017 Aug 15;8(4):e01070-17. doi: 10.1128/mBio.01070-17.

引用本文的文献

1
A Novel Subsp. T1 Strain from Cow's Milk: Homeostatic and Antibacterial Activity against ESBL-Producing .一种来自牛奶的新型亚种T1菌株:对产超广谱β-内酰胺酶菌株的稳态和抗菌活性
Antibiotics (Basel). 2024 Sep 27;13(10):924. doi: 10.3390/antibiotics13100924.

本文引用的文献

1
Detection of Horizontal Gene Transfer Mediated by Natural Conjugative Plasmids in E. coli.大肠杆菌中自然接合质粒介导的水平基因转移的检测
J Vis Exp. 2023 Mar 24(193). doi: 10.3791/64523.
2
Extraintestinal pathogenic Escherichia coli (ExPEC) reservoirs, and antibiotics resistance trends: a one-health surveillance for risk analysis from "farm-to-fork".肠外致病性大肠杆菌(ExPEC)储存库和抗生素耐药趋势:从“从农场到餐桌”进行的一项健康一体化监测,用于风险分析。
Lett Appl Microbiol. 2023 Jan 23;76(1). doi: 10.1093/lambio/ovac016.
3
Research advances on the contamination of vegetables by Enterohemorrhagic : pathways, processes and interaction.
肠出血性大肠杆菌对蔬菜的污染研究进展:途径、过程及相互作用
Crit Rev Food Sci Nutr. 2024;64(14):4833-4847. doi: 10.1080/10408398.2022.2146045. Epub 2022 Nov 15.
4
The gene is associated with an expanding ST131 30Rx/C2 subclade and confers a competitive advantage for gut colonization.该基因与不断扩张的 ST131 30Rx/C2 亚群相关,为肠道定植提供了竞争优势。
Gut Microbes. 2022 Jan-Dec;14(1):2121577. doi: 10.1080/19490976.2022.2121577.
5
Genomic analysis of plasmid content in food isolates of E. coli strongly supports its role as a reservoir for the horizontal transfer of virulence and antibiotic resistance genes.对食品中大肠杆菌质粒内容的基因组分析强烈支持了它作为毒力和抗生素耐药基因水平转移的储存库的作用。
Plasmid. 2022 Sep-Nov;123-124:102650. doi: 10.1016/j.plasmid.2022.102650. Epub 2022 Sep 18.
6
Convergence of virulence and antimicrobial resistance in increasingly prevalent Escherichia coli ST131 papGII+ sublineages.日益流行的大肠杆菌 ST131 型 pAPGII+亚系中毒力和抗微生物药物耐药性的趋同。
Commun Biol. 2022 Jul 28;5(1):752. doi: 10.1038/s42003-022-03660-x.
7
Genomic characterization of antimicrobial resistance in -carrying ESBL-producing from pigs and humans.携带 ESBL 基因的猪源和人源 的抗菌药物耐药性的基因组特征分析。
Microbiology (Reading). 2022 Jun;168(6). doi: 10.1099/mic.0.001204.
8
VRprofile2: detection of antibiotic resistance-associated mobilome in bacterial pathogens.VRprofile2:检测细菌病原体中的抗生素耐药相关移动元件。
Nucleic Acids Res. 2022 Jul 5;50(W1):W768-W773. doi: 10.1093/nar/gkac321.
9
Structural and molecular rationale for the diversification of resistance mediated by the Antibiotic_NAT family.抗生素_NAT 家族介导的耐药性多样化的结构和分子基础。
Commun Biol. 2022 Mar 25;5(1):263. doi: 10.1038/s42003-022-03219-w.
10
Estimating plasmid conjugation rates: A new computational tool and a critical comparison of methods.估算质粒接合率:一种新的计算工具及方法的关键比较
Plasmid. 2022 May;121:102627. doi: 10.1016/j.plasmid.2022.102627. Epub 2022 Mar 7.