Suppr超能文献

骨髓间充质干细胞凋亡小体通过介导Wnt/β-连环蛋白信号通路抑制子宫内膜基质细胞纤维化。

Apoptotic bodies of bone marrow mesenchymal stem cells inhibit endometrial stromal cell fibrosis by mediating the Wnt/β-catenin signaling pathway.

作者信息

Xiong Zhenghua, Ma Yaru, He Jia, Li Qin, Liu Liu, Yang Chunli, Chen Jia, Shen Yi, Han Xuesong

机构信息

Department of Gynecology, First Affiliated Hospital of Kunming Medical University, Kunming, Yunnan, China.

Department of Gynecology, Yan'an Hospital Affiliated to Kunming Medical University, Kunming, Yunnan, China.

出版信息

Heliyon. 2023 Oct 13;9(11):e20716. doi: 10.1016/j.heliyon.2023.e20716. eCollection 2023 Nov.

Abstract

BACKGROUND

Intrauterine adhesions (IUAs) are a common illness of the uterine cavity. Endometrial fibrosis is the main pathological feature. In addition to a high recurrence rate, patients with severe IUAs have a low pregnancy rate. However, there are few effective treatments for IUAs. This study aims to confirm the influence of apoptotic bodies of bone marrow mesenchymal stem cells (BMSCs) on endometrial stromal cell fibrosis by mediating the Wnt/β-catenin signaling pathway and to provide new insight for the clinical treatment of IUAs.

METHODS

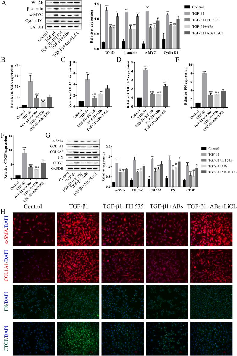
Human endometrial stromal cells (HESCs) were used to establish an IUA cell model by treatment with TGF-β1, and a rat IUA model was established by the double injury method. Apoptosis of BMSCs was detected by TUNEL assays, and cell morphology was observed by the CM-DiI tracer. The morphology of apoptotic vacuoles and apoptotic bodies (ABs) was detected by TEM. We used Western blotting to detect the expression of histone H3.3, histone H2B, C3b, cyclin D1, C1QC, α-SMA, COL1A1, COL5A2, FN, CTGF, Wnt2b, c-MYC, CK-18 and VIM. The expression levels of α-SMA, COL1A1, COL5A2, FN and CTGF were detected by RT‒qPCR. The expression levels of α-SMA, COL1A1, FN and CTGF were detected by immunofluorescence. Immunohistochemistry was used to detect the expression of TGF-β, CK-18 and VIM. Flow cytometry, cell scratch assays, CCK-8 assays, and H & E and Masson staining were used to detect the cell cycle, cell migration, cell proliferation, and endometrial pathology, respectively.

RESULTS

We found that ultraviolet light (UV) irradiation induced apoptosis of BMSCs and increased the production of ABs. TGF-β1 treatment can induce HESCs to form extracellular matrix (ECM), and aggravate cell fibrosis, and adding ABs or FH535, an inhibitor of the Wnt/β-catenin signaling pathway, can inhibit TGF-β1-induced HESC fibrosis. However, the inhibitory effect of ABs on TGF-β1-induced fibrosis of HESCs was attenuated by the addition of LiCl. In the Wnt/β-catenin signaling pathway, LiCl is an activator after coculture with TGF-β1. In vivo, IUA-induced narrowing of the uterine cavity was accompanied by intrauterine adhesions, increased deposition of collagen fibers, upregulation of TGF-β1, VIM, α-SMA, COL1A1 and COL5A2, and downregulation of CK-18. These changes in expression were reversed after treatment with ABs or FH535. When ABs and LiCl were added at the same time, the inhibitory effect of ABs on IUA fibrosis was weakened.

CONCLUSION

BMSC-derived ABs inhibit the fibrosis of HESCs by inhibiting the Wnt/β-catenin signaling pathway. These results provide a new direction for the clinical treatment of IUAs.

摘要

背景

宫腔粘连(IUAs)是子宫腔的一种常见疾病。子宫内膜纤维化是其主要病理特征。除复发率高外,重度宫腔粘连患者的妊娠率也很低。然而,针对宫腔粘连几乎没有有效的治疗方法。本研究旨在通过介导Wnt/β-连环蛋白信号通路,证实骨髓间充质干细胞(BMSCs)凋亡小体对子宫内膜基质细胞纤维化的影响,为宫腔粘连的临床治疗提供新的思路。

方法

用人子宫内膜基质细胞(HESCs)通过转化生长因子-β1(TGF-β1)处理建立宫腔粘连细胞模型,并用双损伤法建立大鼠宫腔粘连模型。通过TUNEL检测法检测骨髓间充质干细胞的凋亡情况,并用CM-DiI示踪剂观察细胞形态。通过透射电子显微镜(TEM)检测凋亡空泡和凋亡小体(ABs)的形态。我们用蛋白质免疫印迹法检测组蛋白H3.3、组蛋白H2B、C3b、细胞周期蛋白D1、C1QC、α-平滑肌肌动蛋白(α-SMA)、I型胶原α1(COL1A1)、V型胶原α2(COL5A2)、纤连蛋白(FN)、结缔组织生长因子(CTGF)、Wnt2b、c-MYC、细胞角蛋白18(CK-18)和波形蛋白(VIM)的表达。通过逆转录定量聚合酶链反应(RT-qPCR)检测α-SMA、COL1A1、COL5A2、FN和CTGF的表达水平。通过免疫荧光检测α-SMA、COL1A1、FN和CTGF的表达水平。用免疫组织化学法检测TGF-β、CK-18和VIM的表达。分别用流式细胞术、细胞划痕试验、CCK-8试验以及苏木精-伊红(H&E)染色和Masson染色检测细胞周期、细胞迁移、细胞增殖以及子宫内膜病理情况。

结果

我们发现紫外线(UV)照射可诱导骨髓间充质干细胞凋亡并增加凋亡小体的产生。TGF-β 1处理可诱导人子宫内膜基质细胞形成细胞外基质(ECM),并加重细胞纤维化,添加凋亡小体或Wnt/β-连环蛋白信号通路抑制剂FH535可抑制TGF-β1诱导的人子宫内膜基质细胞纤维化。然而,添加氯化锂(LiCl)后,凋亡小体对TGF-β1诱导的人子宫内膜基质细胞纤维化的抑制作用减弱。在Wnt/β-连环蛋白信号通路中,LiCl与TGF-β1共培养后是一种激活剂。在体内,宫腔粘连诱导的子宫腔狭窄伴有宫腔粘连、胶原纤维沉积增加、TGF-β1、VIM、α-SMA 、COL1A1和COL5A2上调以及CK-18下调。用凋亡小体或FH535处理后,这些表达变化得以逆转。当同时添加凋亡小体和LiCl时,凋亡小体对宫腔粘连纤维化的抑制作用减弱。

结论

骨髓间充质干细胞来源的凋亡小体通过抑制Wnt/β-连环蛋白信号通路抑制人子宫内膜基质细胞纤维化。这些结果为宫腔粘连的临床治疗提供了新的方向。

https://cdn.ncbi.nlm.nih.gov/pmc/blobs/f187/10598495/ca9b02e1dbb2/gr1.jpg

文献AI研究员

20分钟写一篇综述,助力文献阅读效率提升50倍。

立即体验

用中文搜PubMed

大模型驱动的PubMed中文搜索引擎

马上搜索

文档翻译

学术文献翻译模型,支持多种主流文档格式。

立即体验