• 文献检索
  • 文档翻译
  • 深度研究
  • 学术资讯
  • Suppr Zotero 插件Zotero 插件
  • 邀请有礼
  • 套餐&价格
  • 历史记录
应用&插件
Suppr Zotero 插件Zotero 插件浏览器插件Mac 客户端Windows 客户端微信小程序
定价
高级版会员购买积分包购买API积分包
服务
文献检索文档翻译深度研究API 文档MCP 服务
关于我们
关于 Suppr公司介绍联系我们用户协议隐私条款
关注我们

Suppr 超能文献

核心技术专利:CN118964589B侵权必究
粤ICP备2023148730 号-1Suppr @ 2026

文献检索

告别复杂PubMed语法,用中文像聊天一样搜索,搜遍4000万医学文献。AI智能推荐,让科研检索更轻松。

立即免费搜索

文件翻译

保留排版,准确专业,支持PDF/Word/PPT等文件格式,支持 12+语言互译。

免费翻译文档

深度研究

AI帮你快速写综述,25分钟生成高质量综述,智能提取关键信息,辅助科研写作。

立即免费体验

基于脊髓灰质炎病毒受体的嵌合抗原受体 T 细胞与 NK-92 细胞联合应用对胶质母细胞瘤具有强大的活性。

Poliovirus receptor-based chimeric antigen receptor T cells combined with NK-92 cells exert potent activity against glioblastoma.

机构信息

Department of Neurosurgery, Beijing Tiantan Hospital, Capital Medical University, Beijing, PR China.

Department of Molecular Neuropathology, Beijing Neurosurgical Institute, Capital Medical University, Beijing, PR China.

出版信息

J Natl Cancer Inst. 2024 Mar 7;116(3):389-400. doi: 10.1093/jnci/djad226.

DOI:10.1093/jnci/djad226
PMID:37944044
原文链接:https://pmc.ncbi.nlm.nih.gov/articles/PMC10919341/
Abstract

BACKGROUND

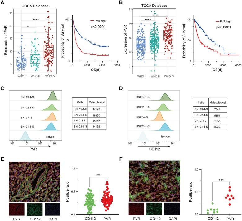
Poliovirus receptor interacts with 3 receptors: T-cell immunoglobulin immunoreceptor tyrosine-based inhibitory motif, CD96, and DNAX accessory molecule 1, which are predominantly expressed on T cells and natural killer (NK) cells. Many solid tumors, including IDH wild-type glioblastoma, have been reported to overexpress poliovirus receptor, and this overexpression is associated with poor prognosis. However, there are no preclinical or clinical trials investigating the use of cell-based immunotherapies targeting poliovirus receptor in IDH wild-type glioblastoma.

METHODS

We analyzed poliovirus receptor expression in transcriptome sequencing databases and specimens from IDH wild-type glioblastoma patients. We developed poliovirus receptor targeting chimeric antigen receptor T cells using lentivirus. The antitumor activity of chimeric antigen receptor T cells was demonstrated in patient-derived glioma stem cells, intracranial and subcutaneous mouse xenograft models.

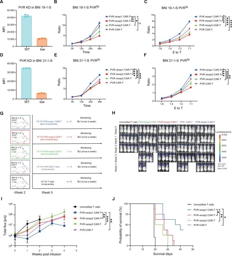
RESULTS

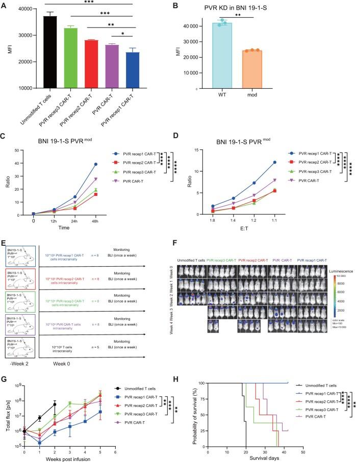
We verified poliovirus receptor expression in primary glioma stem cells, surgical specimens from IDH wild-type glioblastoma patients, and organoids. Accordingly, we developed poliovirus receptor-based second-generation chimeric antigen receptor T cells. The antitumor activity of chimeric antigen receptor T cells was demonstrated in glioma stem cells and xenograft models. Tumor recurrence occurred in intracranial xenograft models because of antigen loss. The combinational therapy of tyrosine-based inhibitory motif extracellular domain-based chimeric antigen receptor T cells and NK-92 cells markedly suppressed tumor recurrence and prolonged survival.

CONCLUSIONS

Poliovirus receptor-based chimeric antigen receptor T cells were capable of killing glioma stem cells and suppressing tumor recurrence when combined with NK-92 cells.

摘要

背景

脊髓灰质炎病毒受体与 3 种受体相互作用:T 细胞免疫球蛋白免疫受体酪氨酸基抑制基序、CD96 和 DNAX 辅助分子 1,这些受体主要表达于 T 细胞和自然杀伤(NK)细胞上。许多实体瘤,包括 IDH 野生型脑胶质瘤,已被报道过过度表达脊髓灰质炎病毒受体,这种过表达与预后不良有关。然而,目前尚无临床试验研究针对 IDH 野生型脑胶质瘤中使用靶向脊髓灰质炎病毒受体的细胞免疫疗法。

方法

我们分析了 IDH 野生型脑胶质瘤患者的转录组测序数据库和标本中的脊髓灰质炎病毒受体表达情况。我们使用慢病毒开发了靶向脊髓灰质炎病毒受体的嵌合抗原受体 T 细胞。嵌合抗原受体 T 细胞在患者来源的脑胶质瘤干细胞、颅内和皮下小鼠异种移植模型中的抗肿瘤活性。

结果

我们验证了原发性脑胶质瘤干细胞、IDH 野生型脑胶质瘤患者的手术标本和类器官中脊髓灰质炎病毒受体的表达。因此,我们开发了基于脊髓灰质炎病毒受体的第二代嵌合抗原受体 T 细胞。嵌合抗原受体 T 细胞在脑胶质瘤干细胞和异种移植模型中的抗肿瘤活性得到了证实。由于抗原丢失,颅内异种移植模型中发生了肿瘤复发。基于酪氨酸基抑制基序的嵌合抗原受体 T 细胞和 NK-92 细胞的联合治疗显著抑制了肿瘤复发并延长了生存期。

结论

基于脊髓灰质炎病毒受体的嵌合抗原受体 T 细胞在与 NK-92 细胞联合使用时能够杀伤脑胶质瘤干细胞并抑制肿瘤复发。

https://cdn.ncbi.nlm.nih.gov/pmc/blobs/b99e/10919341/f7d36d1a6d85/djad226f6.jpg
https://cdn.ncbi.nlm.nih.gov/pmc/blobs/b99e/10919341/56e938464e54/djad226f1.jpg
https://cdn.ncbi.nlm.nih.gov/pmc/blobs/b99e/10919341/8cc009cffa1e/djad226f2.jpg
https://cdn.ncbi.nlm.nih.gov/pmc/blobs/b99e/10919341/58a4b088f6ec/djad226f3.jpg
https://cdn.ncbi.nlm.nih.gov/pmc/blobs/b99e/10919341/d02f9151d566/djad226f4.jpg
https://cdn.ncbi.nlm.nih.gov/pmc/blobs/b99e/10919341/9141cb85f9cf/djad226f5.jpg
https://cdn.ncbi.nlm.nih.gov/pmc/blobs/b99e/10919341/f7d36d1a6d85/djad226f6.jpg
https://cdn.ncbi.nlm.nih.gov/pmc/blobs/b99e/10919341/56e938464e54/djad226f1.jpg
https://cdn.ncbi.nlm.nih.gov/pmc/blobs/b99e/10919341/8cc009cffa1e/djad226f2.jpg
https://cdn.ncbi.nlm.nih.gov/pmc/blobs/b99e/10919341/58a4b088f6ec/djad226f3.jpg
https://cdn.ncbi.nlm.nih.gov/pmc/blobs/b99e/10919341/d02f9151d566/djad226f4.jpg
https://cdn.ncbi.nlm.nih.gov/pmc/blobs/b99e/10919341/9141cb85f9cf/djad226f5.jpg
https://cdn.ncbi.nlm.nih.gov/pmc/blobs/b99e/10919341/f7d36d1a6d85/djad226f6.jpg

相似文献

1
Poliovirus receptor-based chimeric antigen receptor T cells combined with NK-92 cells exert potent activity against glioblastoma.基于脊髓灰质炎病毒受体的嵌合抗原受体 T 细胞与 NK-92 细胞联合应用对胶质母细胞瘤具有强大的活性。
J Natl Cancer Inst. 2024 Mar 7;116(3):389-400. doi: 10.1093/jnci/djad226.
2
Chimeric Antigen Receptor T Cells With Modified Interleukin-13 Preferentially Recognize IL13Rα2 and Suppress Malignant Glioma: A Preclinical Study.嵌合抗原受体 T 细胞修饰的白细胞介素 13 优先识别白细胞介素 13Rα2 并抑制恶性脑胶质瘤:一项临床前研究。
Front Immunol. 2021 Nov 8;12:715000. doi: 10.3389/fimmu.2021.715000. eCollection 2021.
3
Engineering NK Cells Modified With an EGFRvIII-specific Chimeric Antigen Receptor to Overexpress CXCR4 Improves Immunotherapy of CXCL12/SDF-1α-secreting Glioblastoma.用表皮生长因子受体III型变异体(EGFRvIII)特异性嵌合抗原受体修饰自然杀伤(NK)细胞以过表达CXC趋化因子受体4(CXCR4)可改善对分泌CXC趋化因子配体12/基质细胞衍生因子-1α(CXCL12/SDF-1α)的胶质母细胞瘤的免疫治疗。
J Immunother. 2015 Jun;38(5):197-210. doi: 10.1097/CJI.0000000000000082.
4
Bispecific antibody-mediated redirection of NKG2D-CAR natural killer cells facilitates dual targeting and enhances antitumor activity.双特异性抗体介导的 NKG2D-CAR 自然杀伤细胞重定向促进双重靶向并增强抗肿瘤活性。
J Immunother Cancer. 2021 Oct;9(10). doi: 10.1136/jitc-2021-002980.
5
CD155 immunoregulation as a target for natural killer cell immunotherapy in glioblastoma.CD155 的免疫调节作用可作为胶质母细胞瘤中自然杀伤细胞免疫治疗的靶点。
J Hematol Oncol. 2020 Jun 12;13(1):76. doi: 10.1186/s13045-020-00913-2.
6
NK Cells Expressing a Chimeric Activating Receptor Eliminate MDSCs and Rescue Impaired CAR-T Cell Activity against Solid Tumors.嵌合激活受体表达的自然杀伤细胞消除髓系抑制细胞并挽救针对实体瘤的嵌合抗原受体 T 细胞活性受损。
Cancer Immunol Res. 2019 Mar;7(3):363-375. doi: 10.1158/2326-6066.CIR-18-0572. Epub 2019 Jan 16.
7
CAR-Engineered NK Cells Targeting Wild-Type EGFR and EGFRvIII Enhance Killing of Glioblastoma and Patient-Derived Glioblastoma Stem Cells.靶向野生型表皮生长因子受体(EGFR)和EGFRvIII的嵌合抗原受体(CAR)工程化自然杀伤细胞增强对胶质母细胞瘤和患者来源的胶质母细胞瘤干细胞的杀伤作用。
Sci Rep. 2015 Jul 9;5:11483. doi: 10.1038/srep11483.
8
T cells expressing NKG2D chimeric antigen receptors efficiently eliminate glioblastoma and cancer stem cells.表达 NKG2D 嵌合抗原受体的 T 细胞能有效消除神经胶质瘤和肿瘤干细胞。
J Immunother Cancer. 2019 Jul 9;7(1):171. doi: 10.1186/s40425-019-0642-9.
9
Development of Antigen-specific Chimeric Antigen Receptor KHYG-1 Cells for Glioblastoma.用于胶质母细胞瘤的抗原特异性嵌合抗原受体KHYG-1细胞的开发。
Anticancer Res. 2021 Apr;41(4):1811-1819. doi: 10.21873/anticanres.14947.
10
Selective Targeting of Glioblastoma with EGFRvIII/EGFR Bitargeted Chimeric Antigen Receptor T Cell.表皮生长因子受体 vIII/表皮生长因子受体双靶点嵌合抗原受体 T 细胞对胶质母细胞瘤的选择性靶向作用。
Cancer Immunol Res. 2018 Nov;6(11):1314-1326. doi: 10.1158/2326-6066.CIR-18-0044. Epub 2018 Sep 10.

引用本文的文献

1
Co-expression of IL-15 and CCL21 strengthens CAR-NK cells to eliminate tumors in concert with T cells and equips them with PI3K/AKT/mTOR signal signature.IL-15与CCL21的共表达增强了嵌合抗原受体自然杀伤细胞(CAR-NK细胞)与T细胞协同消除肿瘤的能力,并赋予它们PI3K/AKT/mTOR信号特征。
J Immunother Cancer. 2025 Jun 15;13(6):e010822. doi: 10.1136/jitc-2024-010822.
2
Pan-cancer analysis identifies CD155 as a promising target for CAR-T cell therapy.泛癌分析确定CD155是嵌合抗原受体T细胞(CAR-T)疗法的一个有前景的靶点。
Genome Med. 2025 Jun 2;17(1):64. doi: 10.1186/s13073-025-01490-0.
3
SMAD4 Regulates the Expression of LCK Affecting Chimeric Antigen Receptor-T Cells Proliferation Through PI3K/Akt Signaling Pathway.

本文引用的文献

1
Intracranial injection of natural killer cells engineered with a HER2-targeted chimeric antigen receptor in patients with recurrent glioblastoma.在复发性胶质母细胞瘤患者中,经 HER2 靶向嵌合抗原受体工程化的自然杀伤细胞颅内注射。
Neuro Oncol. 2023 Nov 2;25(11):2058-2071. doi: 10.1093/neuonc/noad087.
2
DNAM-1-chimeric receptor-engineered NK cells, combined with Nutlin-3a, more effectively fight neuroblastoma cells : a proof-of-concept study.嵌合型 DNA 甲基转移酶 1 受体工程化自然杀伤细胞联合 Nutlin-3a 更有效地杀伤神经母细胞瘤细胞:概念验证研究。
Front Immunol. 2022 Jul 28;13:886319. doi: 10.3389/fimmu.2022.886319. eCollection 2022.
3
SMAD4通过PI3K/Akt信号通路调节LCK的表达,影响嵌合抗原受体T细胞的增殖。
J Cell Physiol. 2025 Jan;240(1):e31520. doi: 10.1002/jcp.31520.
4
Pan-cancer analysis of immune checkpoint receptors and ligands in various cells in the tumor immune microenvironment.泛癌症分析肿瘤免疫微环境中各种细胞中的免疫检查点受体和配体。
Aging (Albany NY). 2024 Aug 7;16(15):11683-11728. doi: 10.18632/aging.206053.
Natural killer cells in antitumour adoptive cell immunotherapy.
肿瘤过继细胞免疫治疗中的自然杀伤细胞
Nat Rev Cancer. 2022 Oct;22(10):557-575. doi: 10.1038/s41568-022-00491-0. Epub 2022 Jul 25.
4
CD155 in tumor progression and targeted therapy.CD155 在肿瘤进展和靶向治疗中的作用。
Cancer Lett. 2022 Oct 1;545:215830. doi: 10.1016/j.canlet.2022.215830. Epub 2022 Jul 20.
5
Sequential Single-Cell Transcriptional and Protein Marker Profiling Reveals TIGIT as a Marker of CD19 CAR-T Cell Dysfunction in Patients with Non-Hodgkin Lymphoma.序贯单细胞转录组和蛋白质标志物分析显示 TIGIT 是非霍奇金淋巴瘤患者 CD19 CAR-T 细胞功能障碍的标志物。
Cancer Discov. 2022 Aug 5;12(8):1886-1903. doi: 10.1158/2159-8290.CD-21-1586.
6
HLA-independent T cell receptors for targeting tumors with low antigen density.针对低抗原密度肿瘤的 HLA 非依赖 T 细胞受体。
Nat Med. 2022 Feb;28(2):345-352. doi: 10.1038/s41591-021-01621-1. Epub 2022 Jan 13.
7
A BAFF ligand-based CAR-T cell targeting three receptors and multiple B cell cancers.基于 BAFF 配体的 CAR-T 细胞靶向三种受体和多种 B 细胞癌症。
Nat Commun. 2022 Jan 11;13(1):217. doi: 10.1038/s41467-021-27853-w.
8
GPC2-CAR T cells tuned for low antigen density mediate potent activity against neuroblastoma without toxicity.针对低抗原密度进行调整的 GPC2-CAR T 细胞在没有毒性的情况下对神经母细胞瘤具有强大的活性。
Cancer Cell. 2022 Jan 10;40(1):53-69.e9. doi: 10.1016/j.ccell.2021.12.005. Epub 2021 Dec 30.
9
NK Cell-Based Immunotherapy and Therapeutic Perspective in Gliomas.基于自然杀伤细胞的免疫疗法及在胶质瘤中的治疗前景
Front Oncol. 2021 Oct 26;11:751183. doi: 10.3389/fonc.2021.751183. eCollection 2021.
10
Multispecific targeting of glioblastoma with tumor microenvironment-responsive multifunctional engineered NK cells.胶质母细胞瘤的多特异性靶向治疗:肿瘤微环境响应型多功能工程化自然杀伤细胞
Proc Natl Acad Sci U S A. 2021 Nov 9;118(45). doi: 10.1073/pnas.2107507118.