Suppr超能文献

细胞周期蛋白 D-CDK4 二硫键减弱肺血管细胞增殖。

Cyclin D-CDK4 Disulfide Bond Attenuates Pulmonary Vascular Cell Proliferation.

机构信息

School of Cardiovascular and Metabolic Medicine and Sciences, British Heart Foundation Centre of Research Excellence (H.K., M.K., H.L.H.G., J.C., O.R.), King's College London, United Kingdom.

Division of Biosciences, Institute of Structural and Molecular Biology, University College London, United Kingdom (G.A.).

出版信息

Circ Res. 2023 Dec 8;133(12):966-988. doi: 10.1161/CIRCRESAHA.122.321836. Epub 2023 Nov 13.

Abstract

BACKGROUND

Pulmonary hypertension (PH) is a chronic vascular disease characterized, among other abnormalities, by hyperproliferative smooth muscle cells and a perturbed cellular redox and metabolic balance. Oxidants induce cell cycle arrest to halt proliferation; however, little is known about the redox-regulated effector proteins that mediate these processes. Here, we report a novel kinase-inhibitory disulfide bond in cyclin D-CDK4 (cyclin-dependent kinase 4) and investigate its role in cell proliferation and PH.

METHODS

Oxidative modifications of cyclin D-CDK4 were detected in human pulmonary arterial smooth muscle cells and human pulmonary arterial endothelial cells. Site-directed mutagenesis, tandem mass-spectrometry, cell-based experiments, in vitro kinase activity assays, in silico structural modeling, and a novel redox-dead constitutive knock-in mouse were utilized to investigate the nature and definitively establish the importance of CDK4 cysteine modification in pulmonary vascular cell proliferation. Furthermore, the cyclin D-CDK4 oxidation was assessed in vivo in the pulmonary arteries and isolated human pulmonary arterial smooth muscle cells of patients with pulmonary arterial hypertension and in 3 preclinical models of PH.

RESULTS

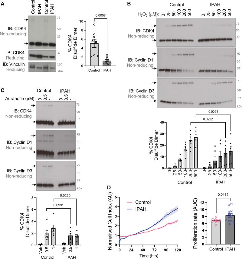
Cyclin D-CDK4 forms a reversible oxidant-induced heterodimeric disulfide dimer between C7/8 and C135, respectively, in cells in vitro and in pulmonary arteries in vivo to inhibit cyclin D-CDK4 kinase activity, decrease Rb (retinoblastoma) protein phosphorylation, and induce cell cycle arrest. Mutation of CDK4 C135 causes a kinase-impaired phenotype, which decreases cell proliferation rate and alleviates disease phenotype in an experimental mouse PH model, suggesting this cysteine is indispensable for cyclin D-CDK4 kinase activity. Pulmonary arteries and human pulmonary arterial smooth muscle cells from patients with pulmonary arterial hypertension display a decreased level of CDK4 disulfide, consistent with CDK4 being hyperactive in human pulmonary arterial hypertension. Furthermore, auranofin treatment, which induces the cyclin D-CDK4 disulfide, attenuates disease severity in experimental PH models by mitigating pulmonary vascular remodeling.

CONCLUSIONS

A novel disulfide bond in cyclin D-CDK4 acts as a rapid switch to inhibit kinase activity and halt cell proliferation. This oxidative modification forms at a critical cysteine residue, which is unique to CDK4, offering the potential for the design of a selective covalent inhibitor predicted to be beneficial in PH.

摘要

背景

肺动脉高压(PH)是一种慢性血管疾病,其特征除其他异常外,还包括平滑肌细胞的过度增殖和细胞氧化还原和代谢平衡的紊乱。氧化剂诱导细胞周期停滞以停止增殖;然而,对于介导这些过程的氧化还原调节效应蛋白知之甚少。在这里,我们报告了细胞周期蛋白 D-CDK4(细胞周期依赖性激酶 4)中一种新的激酶抑制二硫键,并研究了其在细胞增殖和 PH 中的作用。

方法

检测了人肺动脉平滑肌细胞和人肺动脉内皮细胞中细胞周期蛋白 D-CDK4 的氧化修饰。利用定点突变、串联质谱、细胞实验、体外激酶活性测定、计算机结构建模和新型氧化还原失活组成型敲入小鼠,研究了 CDK4 半胱氨酸修饰的性质,并明确确立了其在肺血管细胞增殖中的重要性。此外,还在肺动脉高压患者的肺血管和分离的人肺动脉平滑肌细胞以及 3 种 PH 的临床前模型中体内评估了细胞周期蛋白 D-CDK4 的氧化。

结果

细胞周期蛋白 D-CDK4 在体外细胞中和体内肺血管中形成一个可逆的氧化剂诱导的异二聚体二硫键二聚体,分别位于 C7/8 和 C135 之间,以抑制细胞周期蛋白 D-CDK4 激酶活性,降低 Rb(视网膜母细胞瘤)蛋白磷酸化,并诱导细胞周期停滞。CDK4 C135 的突变导致激酶失活表型,降低细胞增殖率,并减轻实验性 PH 模型中的疾病表型,表明该半胱氨酸对于细胞周期蛋白 D-CDK4 激酶活性是必不可少的。肺动脉高压患者的肺血管和人肺动脉平滑肌细胞显示出 CDK4 二硫键水平降低,这与人类肺动脉高压中 CDK4 过度活跃一致。此外,金诺芬治疗可诱导细胞周期蛋白 D-CDK4 二硫键形成,通过减轻肺血管重塑,减轻实验性 PH 模型中的疾病严重程度。

结论

细胞周期蛋白 D-CDK4 中的一种新的二硫键作为一种快速开关,抑制激酶活性并阻止细胞增殖。这种氧化修饰发生在一个关键的半胱氨酸残基上,该残基是 CDK4 所特有的,为设计一种选择性的共价抑制剂提供了潜力,预计该抑制剂在 PH 中有益。

https://cdn.ncbi.nlm.nih.gov/pmc/blobs/7fa7/10699508/e5a30d42f819/res-133-0966-g001.jpg

文献AI研究员

20分钟写一篇综述,助力文献阅读效率提升50倍。

立即体验

用中文搜PubMed

大模型驱动的PubMed中文搜索引擎

马上搜索

文档翻译

学术文献翻译模型,支持多种主流文档格式。

立即体验