Suppr超能文献

用于区分绵羊宫内生长受限的四种标志物

Four Markers Useful for the Distinction of Intrauterine Growth Restriction in Sheep.

作者信息

Wang Wannian, Chen Sijia, Qiao Liying, Zhang Siying, Liu Qiaoxia, Yang Kaijie, Pan Yangyang, Liu Jianhua, Liu Wenzhong

机构信息

Department of Animal Genetics, Breeding and Reproduction, College of Animal Science, Shanxi Agricultural University, Taigu, Jinzhong 030801, China.

Shanxi Animal Husbandry Technology Extension Service Center, Taiyuan 030001, China.

出版信息

Animals (Basel). 2023 Oct 24;13(21):3305. doi: 10.3390/ani13213305.

Abstract

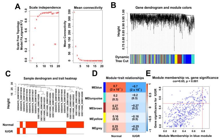
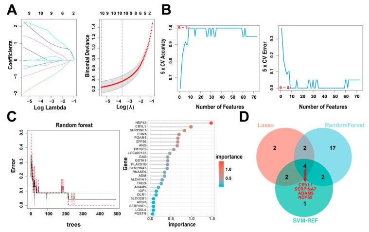
Intrauterine growth restriction (IUGR) is a common perinatal complication in animal reproduction, with long-lasting negative effects on neonates and postnatal animals, which seriously negatively affects livestock production. In this study, we aimed to identify potential genes associated with the diagnosis of IUGR through bioinformatics analysis. Based on the 73 differentially expressed related genes obtained by differential analysis and weighted gene co-expression network analysis, we used three machine learning algorithms to identify 4 IUGR-related hub genes (IUGR-HGs), namely, , , , and , whose ROC curves showed that they are a good diagnostic target for IUGR. Next, we identified two molecular subtypes of IUGR through consensus clustering analysis and constructed a gene scoring system based on the IUGR-HGs. The results showed that the IUGR score was positively correlated with the risk of IUGR. The AUC value of IUGR scoring accuracy was 0.970. Finally, we constructed a new artificial neural network model based on the four IUGR-HGs to diagnose sheep IUGR, and its accuracy reached 0.956. In conclusion, the IUGR-HGs we identified provide new potential molecular markers and models for the diagnosis of IUGR in sheep; they can better diagnose whether sheep have IUGR. The present findings provide new perspectives on the diagnosis of IUGR.

摘要

宫内生长受限(IUGR)是动物繁殖中常见的围产期并发症,对新生儿和产后动物具有长期负面影响,严重影响畜牧业生产。在本研究中,我们旨在通过生物信息学分析确定与IUGR诊断相关的潜在基因。基于差异分析和加权基因共表达网络分析获得的73个差异表达相关基因,我们使用三种机器学习算法鉴定出4个与IUGR相关的枢纽基因(IUGR-HGs),即 、 、 和 ,其ROC曲线表明它们是IUGR的良好诊断靶点。接下来,我们通过一致性聚类分析鉴定出IUGR的两种分子亚型,并基于IUGR-HGs构建了基因评分系统。结果表明,IUGR评分与IUGR风险呈正相关。IUGR评分准确性的AUC值为0.970。最后,我们基于四个IUGR-HGs构建了一个新的人工神经网络模型来诊断绵羊IUGR,其准确性达到0.956。总之,我们鉴定出的IUGR-HGs为绵羊IUGR的诊断提供了新的潜在分子标记和模型;它们能够更好地诊断绵羊是否患有IUGR。本研究结果为IUGR的诊断提供了新的视角。

https://cdn.ncbi.nlm.nih.gov/pmc/blobs/2be1/10648371/928fd64bd685/animals-13-03305-g001.jpg

文献AI研究员

20分钟写一篇综述,助力文献阅读效率提升50倍。

立即体验

用中文搜PubMed

大模型驱动的PubMed中文搜索引擎

马上搜索

文档翻译

学术文献翻译模型,支持多种主流文档格式。

立即体验