• 文献检索
  • 文档翻译
  • 深度研究
  • 学术资讯
  • Suppr Zotero 插件Zotero 插件
  • 邀请有礼
  • 套餐&价格
  • 历史记录
应用&插件
Suppr Zotero 插件Zotero 插件浏览器插件Mac 客户端Windows 客户端微信小程序
定价
高级版会员购买积分包购买API积分包
服务
文献检索文档翻译深度研究API 文档MCP 服务
关于我们
关于 Suppr公司介绍联系我们用户协议隐私条款
关注我们

Suppr 超能文献

核心技术专利:CN118964589B侵权必究
粤ICP备2023148730 号-1Suppr @ 2026

文献检索

告别复杂PubMed语法,用中文像聊天一样搜索,搜遍4000万医学文献。AI智能推荐,让科研检索更轻松。

立即免费搜索

文件翻译

保留排版,准确专业,支持PDF/Word/PPT等文件格式,支持 12+语言互译。

免费翻译文档

深度研究

AI帮你快速写综述,25分钟生成高质量综述,智能提取关键信息,辅助科研写作。

立即免费体验

通过内部磺酰基磷酰胺修饰合成肽-siRNA 缀合物及其体外活性评价。

Synthesis of peptide-siRNA conjugates via internal sulfonylphosphoramidate modifications and evaluation of their in vitro activity.

机构信息

Interdisciplinary Nanoscience Center (iNANO) and Department of Chemistry, Aarhus University, 8000 Aarhus, Denmark.

Research Chemistry, Novo Nordisk A/S, Novo Nordisk Park, 2760 Måløv, Denmark.

出版信息

Nucleic Acids Res. 2024 Jan 11;52(1):49-58. doi: 10.1093/nar/gkad1015.

DOI:10.1093/nar/gkad1015
PMID:37971296
原文链接:https://pmc.ncbi.nlm.nih.gov/articles/PMC10783514/
Abstract

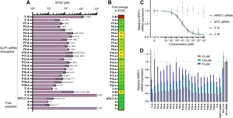
Conjugates of therapeutic oligonucleotides (ONs) including peptide conjugates, provide a potential solution to the major challenge of specific tissue delivery faced by this class of drugs. Conjugations are often positioned terminal at the ONs, although internal placement of other chemical modifications are known to be of critical importance. The introduction of internal conjugation handles in chemically modified ONs require highly specialized and expensive nucleoside phosphoramidites. Here, we present a method for synthesizing a library of peptide-siRNA conjugates by conjugation at internal phosphorous positions via sulfonylphosphoramidate modifications incorporated into the sense strand. The sulfonylphosphoramidate modification offers benefits as it can be directly incorporated into chemically modified ONs by simply changing the oxidation step during synthesis, and furthermore holds the potential to create multifunctionalized therapeutic ONs. We have developed a workflow using a novel pH-controlled amine-to-amine linker that yields peptide-siRNA conjugates linked via amide bonds, and we have synthesized conjugates between GLP1 peptides and a HPRT1 siRNA as a model system. The in vitro activity of the conjugates was tested by GLP1R activity and knockdown of the HPRT1 gene. We found that conjugation near the 3'-end is more favorable than certain central internal positions and different internal conjugation strategies were compared.

摘要

治疗性寡核苷酸 (ONs) 的缀合物,包括肽缀合物,为这类药物面临的特定组织递药的主要挑战提供了潜在的解决方案。缀合物通常位于 ONs 的末端,尽管已知内部其他化学修饰的位置对于至关重要。在化学修饰的 ONs 中引入内部缀合位置需要高度专业化和昂贵的核苷亚磷酰胺。在这里,我们通过在有义链中掺入的磺酰基磷酰胺修饰物在内部磷原子位置进行缀合,提出了一种合成肽-siRNA 缀合物文库的方法。磺酰基磷酰胺修饰物具有直接通过在合成过程中改变氧化步骤就能被掺入化学修饰的 ONs 的优点,并且具有潜在的可能性来构建多功能治疗性 ONs。我们开发了一种使用新型 pH 控制的胺-胺连接子的工作流程,该连接子通过酰胺键连接肽-siRNA 缀合物,并且我们已将 GLP1 肽和 HPRT1 siRNA 作为模型系统合成了缀合物。通过 GLP1R 活性和 HPRT1 基因的敲低测试了缀合物的体外活性。我们发现 3'-末端附近的缀合比某些中央内部位置更有利,并且比较了不同的内部缀合策略。

https://cdn.ncbi.nlm.nih.gov/pmc/blobs/1267/10783514/a0e035b53461/gkad1015fig5.jpg
https://cdn.ncbi.nlm.nih.gov/pmc/blobs/1267/10783514/9d5311602e8f/gkad1015figgra1.jpg
https://cdn.ncbi.nlm.nih.gov/pmc/blobs/1267/10783514/dfe9d53fa5b4/gkad1015fig1.jpg
https://cdn.ncbi.nlm.nih.gov/pmc/blobs/1267/10783514/e29568add491/gkad1015fig2.jpg
https://cdn.ncbi.nlm.nih.gov/pmc/blobs/1267/10783514/82f257325784/gkad1015fig3.jpg
https://cdn.ncbi.nlm.nih.gov/pmc/blobs/1267/10783514/33cf1eb17ff9/gkad1015fig4.jpg
https://cdn.ncbi.nlm.nih.gov/pmc/blobs/1267/10783514/a0e035b53461/gkad1015fig5.jpg
https://cdn.ncbi.nlm.nih.gov/pmc/blobs/1267/10783514/9d5311602e8f/gkad1015figgra1.jpg
https://cdn.ncbi.nlm.nih.gov/pmc/blobs/1267/10783514/dfe9d53fa5b4/gkad1015fig1.jpg
https://cdn.ncbi.nlm.nih.gov/pmc/blobs/1267/10783514/e29568add491/gkad1015fig2.jpg
https://cdn.ncbi.nlm.nih.gov/pmc/blobs/1267/10783514/82f257325784/gkad1015fig3.jpg
https://cdn.ncbi.nlm.nih.gov/pmc/blobs/1267/10783514/33cf1eb17ff9/gkad1015fig4.jpg
https://cdn.ncbi.nlm.nih.gov/pmc/blobs/1267/10783514/a0e035b53461/gkad1015fig5.jpg

相似文献

1
Synthesis of peptide-siRNA conjugates via internal sulfonylphosphoramidate modifications and evaluation of their in vitro activity.通过内部磺酰基磷酰胺修饰合成肽-siRNA 缀合物及其体外活性评价。
Nucleic Acids Res. 2024 Jan 11;52(1):49-58. doi: 10.1093/nar/gkad1015.
2
Structure Tuning of Cationic Oligospermine-siRNA Conjugates for Carrier-Free Gene Silencing.用于无载体基因沉默的阳离子低聚精胺-siRNA 缀合物的结构优化
Mol Pharm. 2016 Aug 1;13(8):2718-28. doi: 10.1021/acs.molpharmaceut.6b00309. Epub 2016 Jul 20.
3
New Alkyne and Amine Linkers for Versatile Multiple Conjugation of Oligonucleotides.用于寡核苷酸多功能多重共轭的新型炔烃和胺连接子
ACS Omega. 2020 Dec 18;6(1):579-593. doi: 10.1021/acsomega.0c05075. eCollection 2021 Jan 12.
4
Oligonucleotide conjugates - Candidates for gene silencing therapeutics.寡核苷酸缀合物——基因沉默疗法的候选物。
Eur J Pharm Biopharm. 2016 Oct;107:321-40. doi: 10.1016/j.ejpb.2016.07.024. Epub 2016 Aug 10.
5
Recent developments in oligonucleotide conjugation.寡核苷酸缀合的最新进展。
Chem Soc Rev. 2010 Jun;39(6):2054-70. doi: 10.1039/b911431a. Epub 2010 Apr 14.
6
Structure-Activity Relationship of Antibody-Oligonucleotide Conjugates: Evaluating Bioconjugation Strategies for Antibody-siRNA Conjugates for Drug Development.抗体-寡核苷酸缀合物的结构-活性关系:评估用于药物开发的抗体-siRNA 缀合物的生物缀合策略。
J Med Chem. 2024 Sep 12;67(17):14852-14867. doi: 10.1021/acs.jmedchem.4c00802. Epub 2024 Aug 28.
7
Versatile phosphoramidation reactions for nucleic acid conjugations with peptides, proteins, chromophores, and biotin derivatives.用于与肽、蛋白质、生色团和生物素衍生物进行核酸缀合的多功能磷酰胺反应。
Bioconjug Chem. 2010 Sep 15;21(9):1642-55. doi: 10.1021/bc1001505.
8
Native chemical ligation in the synthesis of internally modified oligonucleotide-peptide conjugates.在内部修饰的寡核苷酸-肽缀合物的合成中应用天然化学连接。
Biopolymers. 2010;94(4):397-404. doi: 10.1002/bip.21440.
9
Fast and efficient synthesis of Zorro-LNA type 3'-5'-5'-3' oligonucleotide conjugates via parallel in situ stepwise conjugation.通过平行原位逐步共轭快速高效合成佐罗锁核酸(Zorro-LNA)型3'-5'-5'-3'寡核苷酸共轭物。
Org Biomol Chem. 2016 Apr 14;14(14):3584-90. doi: 10.1039/c6ob00211k. Epub 2016 Mar 15.
10
Re-Engineering RNA Molecules into Therapeutic Agents.将 RNA 分子重建成治疗剂。
Acc Chem Res. 2019 Apr 16;52(4):1036-1047. doi: 10.1021/acs.accounts.8b00650. Epub 2019 Mar 26.

引用本文的文献

1
Current progress and remaining challenges of peptide-drug conjugates (PDCs): next generation of antibody-drug conjugates (ADCs)?肽-药物偶联物(PDC)的当前进展与尚存挑战:下一代抗体-药物偶联物(ADC)?
J Nanobiotechnology. 2025 Apr 22;23(1):305. doi: 10.1186/s12951-025-03277-2.
2
Peptide-Oligonucleotide Conjugation: Chemistry and Therapeutic Applications.肽-寡核苷酸偶联:化学与治疗应用
Curr Issues Mol Biol. 2024 Sep 30;46(10):11031-11047. doi: 10.3390/cimb46100655.
3
LDLR-Mediated Targeting and Productive Uptake of siRNA-Peptide Ligand Conjugates In Vitro and In Vivo.

本文引用的文献

1
Simultaneous inhibition of endocytic recycling and lysosomal fusion sensitizes cells and tissues to oligonucleotide therapeutics.同时抑制内吞循环和溶酶体融合可增强细胞和组织对寡核苷酸治疗药物的敏感性。
Nucleic Acids Res. 2023 Feb 28;51(4):1583-1599. doi: 10.1093/nar/gkad023.
2
Conjugation of chemical handles and functional moieties to DNA during solid phase synthesis with sulfonyl azides.在固相合成中通过磺酰叠氮化物将化学接头和功能部分连接到 DNA 上。
Nucleic Acids Res. 2022 Jul 22;50(13):7235-7246. doi: 10.1093/nar/gkac566.
3
Expanding RNAi therapeutics to extrahepatic tissues with lipophilic conjugates.
低密度脂蛋白受体介导的小干扰RNA-肽配体缀合物在体外和体内的靶向及有效摄取
Pharmaceutics. 2024 Apr 17;16(4):548. doi: 10.3390/pharmaceutics16040548.
4
Cholesterol Conjugates of Small Interfering RNA: Linkers and Patterns of Modification.小干扰 RNA 的胆固醇缀合物:连接子和修饰模式。
Molecules. 2024 Feb 8;29(4):786. doi: 10.3390/molecules29040786.
5
A Convenient Oligonucleotide Conjugation via Tandem Staudinger Reaction and Amide Bond Formation at the Internucleotidic Phosphate Position.通过在核苷酸间磷酸位置的串联 Staudinger 反应和酰胺键形成进行方便的寡核苷酸偶联。
Int J Mol Sci. 2024 Feb 7;25(4):2007. doi: 10.3390/ijms25042007.
利用亲脂性共轭物将RNA干扰疗法扩展到肝外组织。
Nat Biotechnol. 2022 Oct;40(10):1500-1508. doi: 10.1038/s41587-022-01334-x. Epub 2022 Jun 2.
4
Selective N-Terminal Acylation of Peptides and Proteins with Tunable Phenol Esters.具有可调苯酚酯的肽和蛋白质的选择性 N-端酰化。
Bioconjug Chem. 2022 Apr 20;33(4):625-633. doi: 10.1021/acs.bioconjchem.2c00045. Epub 2022 Mar 23.
5
Enhancement of Gene Knockdown on CD22-Expressing Cells by Chemically Modified Glycan Ligand-siRNA Conjugates.化学修饰聚糖配体-siRNA 缀合物增强 CD22 表达细胞的基因敲低。
ACS Chem Biol. 2022 Feb 18;17(2):292-298. doi: 10.1021/acschembio.1c00652. Epub 2022 Jan 12.
6
New Phenol Esters for Efficient pH-Controlled Amine Acylation of Peptides, Proteins, and Sepharose Beads in Aqueous Media.新型酚酯在水相介质中高效 pH 控制的肽、蛋白质和 Sepharose 珠酰化反应中的应用。
Bioconjug Chem. 2022 Jan 19;33(1):172-179. doi: 10.1021/acs.bioconjchem.1c00528. Epub 2021 Dec 28.
7
Chemistry of Peptide-Oligonucleotide Conjugates: A Review.肽核酸缀合物的化学:综述。
Molecules. 2021 Sep 6;26(17):5420. doi: 10.3390/molecules26175420.
8
Towards next generation antisense oligonucleotides: mesylphosphoramidate modification improves therapeutic index and duration of effect of gapmer antisense oligonucleotides.迈向新一代反义寡核苷酸:甲磺酸酯磷酰胺修饰提高了 Gapmer 反义寡核苷酸的治疗指数和作用持续时间。
Nucleic Acids Res. 2021 Sep 20;49(16):9026-9041. doi: 10.1093/nar/gkab718.
9
Chirality matters: stereo-defined phosphorothioate linkages at the termini of small interfering RNAs improve pharmacology in vivo.手性很重要:小干扰 RNA 末端的立体定义的硫代磷酸酯键可改善体内的药理学性质。
Nucleic Acids Res. 2022 Feb 22;50(3):1221-1240. doi: 10.1093/nar/gkab544.
10
Overcoming the challenges of tissue delivery for oligonucleotide therapeutics.克服寡核苷酸治疗药物的组织递药挑战。
Trends Pharmacol Sci. 2021 Jul;42(7):588-604. doi: 10.1016/j.tips.2021.04.010. Epub 2021 May 18.