Suppr超能文献

癌症细胞外基质特征中衰老相关基因的泛癌分析。

Pan-cancer analyses of senescence-related genes in extracellular matrix characterization in cancer.

作者信息

Yan Bo, Liao Pan, Shi Liqiu, Lei Ping

机构信息

Haihe Laboratory of Cell Ecosystem, Department of Geriatrics, Tianjin Medical University General Hospital, 154 Anshan Road, Heping District, Tianjin, 300052, China.

Tianjin Geriatrics Institute, Tianjin Medical University General Hospital, 154 Anshan Road, Heping District, Tianjin, 300052, China.

出版信息

Discov Oncol. 2023 Nov 20;14(1):208. doi: 10.1007/s12672-023-00828-7.

Abstract

PURPOSE

The aged microenvironment plays a crucial role in tumor onset and progression. However, it remains unclear whether and how the aging of the extracellular matrix (ECM) influences cancer onset and progression. Furthermore, the mechanisms and implications of extracellular matrix senescence-related genes (ECM-SRGs) in pan-cancer have not been investigated.

METHODS

We collected profiling data from over 10,000 individuals, covering 33 cancer types, 750 small molecule drugs, and 24 immune cell types, for a thorough and systematic analysis of ECM-SRGs in cancer.

RESULTS

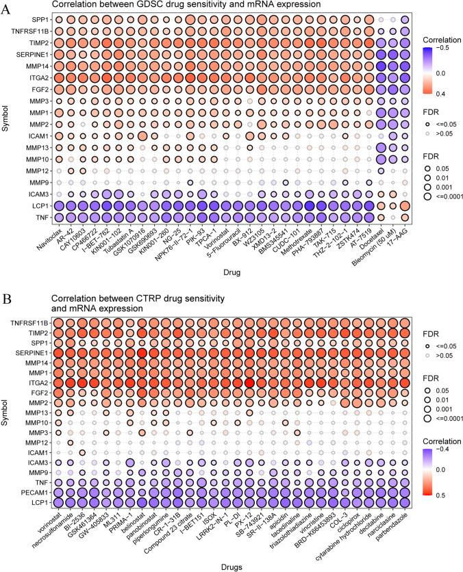
We observed a significant correlation between immune cell infiltrates and Gene Set Variation Analysis enrichment scores of ECM-SRGs in 33 cancer types. Moreover, our results revealed significant differences in immune cell infiltration among patients with copy number variations (CNV) and single nucleotide variations (SNV) in ECM-SRGs across various malignancies. Aberrant hypomethylation led to increased ECM-SRGs expression, and in specific malignancies, a connection between ECM-SRGs hypomethylation and adverse patient survival was established. The frequency of CNV and SNV in ECM-SRGs was elevated. We observed a positive correlation between CNV, SNV, and ECM-SRGs expression. Furthermore, a correlation was found between the high frequency of CNV and SNV in ECM-SRGs and poor patient survival in several cancer types. Additionally, the results demonstrated that ECM-SRGs expression could serve as a predictor of patient survival in diverse cancers. Pathway analysis unveiled the role of ECM-SRGs in activating EMT, apoptosis, and the RAS/MAPK signaling pathway while suppressing the cell cycle, hormone AR, and the response to DNA damage signaling pathway. Finally, we conducted searches in the "Genomics of Drug Sensitivity in Cancer" and "Genomics of Therapeutics Response Portal" databases, identifying several drugs that target ECM-SRGs.

CONCLUSIONS

We conducted a comprehensive evaluation of the genomes and immunogenomics of ECM-SRGs, along with their clinical features in 33 solid tumors. This may provide insights into the relationship between ECM-SRGs and tumorigenesis. Consequently, targeting these ECM-SRGs holds promise as a clinical approach for cancer treatment.

摘要

目的

衰老的微环境在肿瘤的发生和发展中起着关键作用。然而,细胞外基质(ECM)的老化是否以及如何影响癌症的发生和发展仍不清楚。此外,泛癌中细胞外基质衰老相关基因(ECM-SRGs)的机制和意义尚未得到研究。

方法

我们收集了来自10000多名个体的分析数据,涵盖33种癌症类型、750种小分子药物和24种免疫细胞类型,以便对癌症中的ECM-SRGs进行全面系统的分析。

结果

我们观察到33种癌症类型中免疫细胞浸润与ECM-SRGs的基因集变异分析富集分数之间存在显著相关性。此外,我们的结果显示,在各种恶性肿瘤中,ECM-SRGs存在拷贝数变异(CNV)和单核苷酸变异(SNV)的患者之间免疫细胞浸润存在显著差异。异常的低甲基化导致ECM-SRGs表达增加,并且在特定的恶性肿瘤中,建立了ECM-SRGs低甲基化与患者不良生存之间的联系。ECM-SRGs中CNV和SNV的频率升高。我们观察到CNV、SNV与ECM-SRGs表达之间呈正相关。此外,在几种癌症类型中,发现ECM-SRGs中CNV和SNV的高频率与患者不良生存之间存在相关性。此外,结果表明ECM-SRGs表达可作为多种癌症患者生存的预测指标。通路分析揭示了ECM-SRGs在激活上皮-间质转化(EMT)、细胞凋亡和RAS/丝裂原活化蛋白激酶(MAPK)信号通路的同时,抑制细胞周期、激素AR以及对DNA损伤信号通路的反应中的作用。最后,我们在“癌症药物敏感性基因组学”和“治疗反应基因组学门户”数据库中进行搜索,确定了几种靶向ECM-SRGs的药物。

结论

我们对ECM-SRGs的基因组学和免疫基因组学及其在33种实体瘤中的临床特征进行了全面评估。这可能为深入了解ECM-SRGs与肿瘤发生之间的关系提供见解。因此,靶向这些ECM-SRGs有望成为一种癌症治疗的临床方法。

https://cdn.ncbi.nlm.nih.gov/pmc/blobs/5439/10660488/fc1a6324dcc7/12672_2023_828_Fig1_HTML.jpg

相似文献

1
Pan-cancer analyses of senescence-related genes in extracellular matrix characterization in cancer.
Discov Oncol. 2023 Nov 20;14(1):208. doi: 10.1007/s12672-023-00828-7.
3
Survival-related genes are diversified across cancers but generally enriched in cancer hallmark pathways.
BMC Genomics. 2022 May 4;22(Suppl 5):918. doi: 10.1186/s12864-022-08581-x.
5
Comprehensive Pan-Cancer Analysis of Senescence With Cancer Prognosis and Immunotherapy.
Front Mol Biosci. 2022 Jul 15;9:919274. doi: 10.3389/fmolb.2022.919274. eCollection 2022.
9
Integrative pan-cancer analysis of cuproplasia-associated genes for the genomic and clinical characterization of 33 tumors.
Chin Med J (Engl). 2023 Nov 5;136(21):2621-2631. doi: 10.1097/CM9.0000000000002343.

本文引用的文献

2
A new gene set identifies senescent cells and predicts senescence-associated pathways across tissues.
Nat Commun. 2022 Aug 16;13(1):4827. doi: 10.1038/s41467-022-32552-1.
3
The ERK-p38MAPK-STAT3 Signalling Axis Regulates iNOS Expression and Infection in Senescent Cells.
Front Cell Infect Microbiol. 2021 Oct 22;11:744013. doi: 10.3389/fcimb.2021.744013. eCollection 2021.
4
Aged Breast Extracellular Matrix Drives Mammary Epithelial Cells to an Invasive and Cancer-Like Phenotype.
Adv Sci (Weinh). 2021 Nov;8(22):e2100128. doi: 10.1002/advs.202100128. Epub 2021 Oct 7.
7
Aging-Associated Alterations in Mammary Epithelia and Stroma Revealed by Single-Cell RNA Sequencing.
Cell Rep. 2020 Dec 29;33(13):108566. doi: 10.1016/j.celrep.2020.108566.
8
Concepts of extracellular matrix remodelling in tumour progression and metastasis.
Nat Commun. 2020 Oct 9;11(1):5120. doi: 10.1038/s41467-020-18794-x.
9
Collagen Density Modulates the Immunosuppressive Functions of Macrophages.
J Immunol. 2020 Sep 1;205(5):1461-1472. doi: 10.4049/jimmunol.1900789. Epub 2020 Jul 27.
10
A Feed-Forward Mechanosignaling Loop Confers Resistance to Therapies Targeting the MAPK Pathway in BRAF-Mutant Melanoma.
Cancer Res. 2020 May 15;80(10):1927-1941. doi: 10.1158/0008-5472.CAN-19-2914. Epub 2020 Mar 16.

文献AI研究员

20分钟写一篇综述,助力文献阅读效率提升50倍。

立即体验

用中文搜PubMed

大模型驱动的PubMed中文搜索引擎

马上搜索

文档翻译

学术文献翻译模型,支持多种主流文档格式。

立即体验