Department of Ophthalmology, School of Medicine, The University of North Carolina at Chapel Hill, Chapel Hill, NC 27599, USA.
Department of Psychology and Neuroscience, School of Medicine, The University of North Carolina at Chapel Hill, Chapel Hill, NC 27599, USA.
Biomolecules. 2023 Oct 24;13(11):1570. doi: 10.3390/biom13111570.
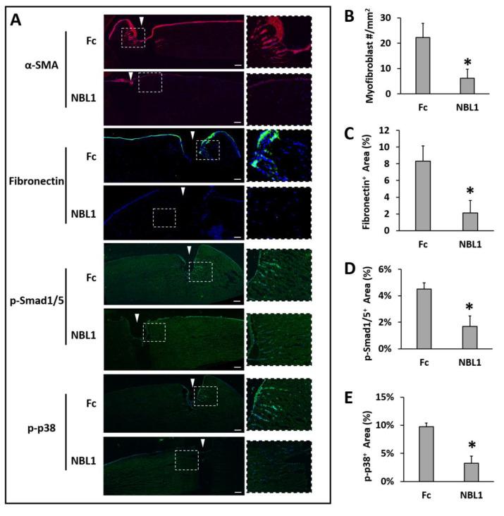
Corneal scarring is a leading cause of blindness. Currently, there is no treatment to prevent and/or reduce corneal scar formation under pathological conditions. Our previous data showed that the NBL1 protein, also termed the DAN Family BMP (Bone morphogenetic protein) Antagonist, was highly expressed in corneal stromal cells upon wounding. Here, we examined the function of NBL1 in corneal wound healing. Mouse corneas were mechanically wounded, followed by a 2-week treatment using NBL1. Wounded corneas treated with vehicle or an Fc tag served as controls. Compared with the controls, NBL1 treatment facilitated wound re-epithelialization, partially restored the stromal thickness, and significantly reduced corneal scar formation. NBL1 treatment did not decrease immune cell infiltration, indicating that the anti-scarring effect was not dependent on immune suppression. We further examined the anti-fibrotic effect of NBL1 on human corneas. Pairs of human corneas were induced to form myofibroblasts (a key player in fibrosis and scarring) upon wounding and incubation in a medium containing TGF-β1. The OS corneas were treated with Fc as a control, and the OD corneas were treated with NBL1. Compared with the control, human corneas treated with NBL1 had significantly fewer myofibroblasts, which was consistent with these mouse data. A further study revealed that NBL1 treatment inhibited BMP canonical (phospho-Smad1/5) and no-canonical (phospho-p38) pathways in human corneas. Data show that NBL1 reduced corneal fibrosis and scar formation in mice and cultured human corneas. The underlying molecular mechanism is not certain because both anti-fibrotic Smad1/5 and pro-fibrotic p38 pathways were inhibited upon NBL1 treatment. Whether the p38 pathway dominates the Smad1/5 pathway during corneal fibrosis, leading to the anti-fibrotic effect of NBL1, needs further investigation.
角膜瘢痕是导致失明的主要原因。目前,在病理性条件下,还没有治疗方法可以预防和/或减少角膜瘢痕形成。我们之前的数据表明,NBL1 蛋白(也称为 DAN 家族 BMP(骨形态发生蛋白)拮抗剂)在角膜基质细胞受到创伤时高度表达。在这里,我们研究了 NBL1 在角膜伤口愈合中的功能。用机械方法损伤小鼠角膜,然后用 NBL1 治疗 2 周。用载体或 Fc 标签处理的受伤角膜作为对照。与对照组相比,NBL1 处理促进了伤口再上皮化,部分恢复了基质厚度,并显著减少了角膜瘢痕形成。NBL1 处理并未减少免疫细胞浸润,表明其抗瘢痕形成作用不依赖于免疫抑制。我们进一步研究了 NBL1 对人角膜的抗纤维化作用。将配对的人角膜在含有 TGF-β1 的培养基中诱导形成肌成纤维细胞(纤维化和瘢痕形成的关键参与者),然后对其进行创伤。用 Fc 处理 OS 角膜作为对照,用 NBL1 处理 OD 角膜。与对照组相比,用 NBL1 处理的人角膜中的肌成纤维细胞明显减少,这与这些小鼠数据一致。进一步的研究表明,NBL1 处理抑制了人角膜中的 BMP 经典(磷酸化 Smad1/5)和非经典(磷酸化 p38)途径。数据表明,NBL1 减少了小鼠和培养的人角膜中的角膜纤维化和瘢痕形成。其潜在的分子机制尚不清楚,因为在 NBL1 处理后,抗纤维化 Smad1/5 和促纤维化 p38 途径都受到抑制。在角膜纤维化过程中,p38 途径是否主导 Smad1/5 途径,导致 NBL1 的抗纤维化作用,需要进一步研究。