Suppr超能文献

赤霉素通过调控细胞壁代谢基因的表达抑制共生。

Gibberellic Acid Inhibits - Symbiosis by Regulating the Expression of Cell Wall Metabolism Genes.

机构信息

Guangdong Provincial Key Laboratory of Applied Botany, South China Botanical Garden, Chinese Academy of Sciences, Guangzhou 510650, China.

Department of Botany, Guangzhou Institute of Forestry and Landscape Architecture, Huangzhuang South Road 6, Baiyun District, Guangzhou 510540, China.

出版信息

Biomolecules. 2023 Nov 14;13(11):1649. doi: 10.3390/biom13111649.

Abstract

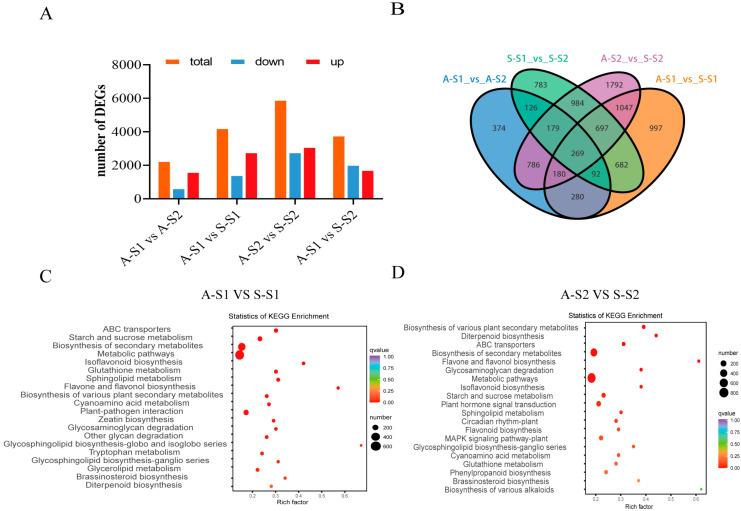
Orchid seeds lack endosperms and depend on mycorrhizal fungi for germination and nutrition acquisition under natural conditions. is a mycorrhizal fungus that promotes seed germination and seedling development in epiphytic orchids, such as . To understand the impact of on seed germination, we examined endogenous hormone levels by using liquid chromatography-mass spectrometry. We performed transcriptomic analysis of protocorm at two developmental stages under asymbiotic germination (AG) and symbiotic germination (SG) conditions. The result showed that the level of endogenous IAA in the SG protocorm treatments was significantly higher than that in the AG protocorm treatments. Meanwhile, GA was only detected in the SG protocorm stages. IAA and GA synthesis and signaling genes were upregulated in the SG protocorm stages. Exogenous GA application inhibited fungal colonization inside the protocorm, and a GA biosynthesis inhibitor (PAC) promoted fungal colonization. Furthermore, we found that PAC prevented fungal hyphae collapse and degeneration in the protocorm, and differentially expressed genes related to cell wall metabolism were identified between the SG and AG protocorm stages. Exogenous GA upregulated and expression, leading to decreased fungal colonization. Meanwhile, GA inhibitors upregulated , , and expression, leading to increased fungal colonization. Our findings suggest that GA regulates the expression of cell wall metabolism genes in , thereby inhibiting the establishment of mycorrhizal symbiosis.

摘要

兰花种子缺乏胚乳,在自然条件下依赖菌根真菌来萌发和获取营养。 是一种促进附生兰花(如 )种子萌发和幼苗发育的菌根真菌。为了了解 对 种子萌发的影响,我们使用液相色谱-质谱法检测了内源激素水平。我们在非共生萌发 (AG) 和共生萌发 (SG) 条件下对两个发育阶段的原球茎进行了转录组分析。结果表明,SG 原球茎处理中的内源 IAA 水平明显高于 AG 原球茎处理。同时,仅在 SG 原球茎阶段检测到 GA。在 SG 原球茎阶段,IAA 和 GA 的合成和信号转导基因上调。外源 GA 处理抑制了原球茎内真菌的定殖,而 GA 生物合成抑制剂 (PAC) 促进了真菌的定殖。此外,我们发现 PAC 可防止原球茎内真菌菌丝的崩溃和退化,并且在 SG 和 AG 原球茎阶段之间鉴定到与细胞壁代谢相关的差异表达基因。外源 GA 上调 和 的表达,导致真菌定殖减少。同时,GA 抑制剂上调 、 和 的表达,导致真菌定殖增加。我们的研究结果表明,GA 调节 中细胞壁代谢基因的表达,从而抑制菌根共生的建立。

https://cdn.ncbi.nlm.nih.gov/pmc/blobs/bd75/10669577/8ef2acb2b839/biomolecules-13-01649-g001.jpg

文献AI研究员

20分钟写一篇综述,助力文献阅读效率提升50倍。

立即体验

用中文搜PubMed

大模型驱动的PubMed中文搜索引擎

马上搜索

文档翻译

学术文献翻译模型,支持多种主流文档格式。

立即体验