Suppr超能文献

天然产物奥洛酮合成类似物的重新利用揭示了一种抑制MET受体酪氨酸激酶折叠P环构象的先导抗肿瘤药物。

Repurposing Synthetic Congeners of a Natural Product Aurone Unveils a Lead Antitumor Agent Inhibiting Folded P-Loop Conformation of MET Receptor Tyrosine Kinase.

作者信息

Hassan Ahmed H E, Wang Cai Yi, Lee Cheol Jung, Jeon Hye Rim, Choi Yeonwoo, Moon Suyeon, Lee Chae Hyeon, Kim Yeon Ju, Cho Soo Bin, Mahmoud Kazem, El-Sayed Selwan M, Lee Sang Kook, Lee Yong Sup

机构信息

Department of Medicinal Chemistry, Faculty of Pharmacy, Mansoura University, Mansoura 35516, Egypt.

Medicinal Chemistry Laboratory, Department of Pharmacy, College of Pharmacy, Kyung Hee University, 26 Kyungheedae-ro, Seoul 02447, Republic of Korea.

出版信息

Pharmaceuticals (Basel). 2023 Nov 13;16(11):1597. doi: 10.3390/ph16111597.

Abstract

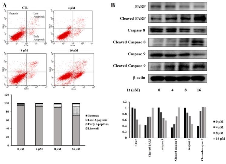
A library of 24 congeners of the natural product sulfuretin were evaluated against nine panels representing nine cancer diseases. While sulfuretin elicited very weak activities at 10 µM concentration, congener was identified as a potential compound triggering growth inhibition of diverse cell lines. Mechanistic studies in HCT116 colon cancer cells revealed that congener dose-dependently increased levels of cleaved-caspases 8 and 9 and cleaved-PARP, while it concentration-dependently decreased levels of CDK4, CDK6, Cdc25A, and Cyclin D and E resulting in induction of cell cycle arrest and apoptosis in colon cancer HCT116 cells. Mechanistic study also presented MET receptor tyrosine kinase as the molecular target mediating the anticancer activity of compound in HCT116 cells. In silico study predicted folded p-loop conformation as the form of MET receptor tyrosine kinase responsible for binding of compound . Together, the current study presents compound as an interesting anticancer lead for further development.

摘要

对天然产物硫磺素的24种同系物组成的文库进行了评估,针对代表九种癌症疾病的九个细胞系面板进行测试。虽然硫磺素在10μM浓度下活性非常微弱,但同系物被确定为一种潜在的化合物,可触发多种细胞系的生长抑制。在HCT116结肠癌细胞中的机制研究表明,同系物剂量依赖性地增加了裂解的半胱天冬酶8和9以及裂解的聚(ADP-核糖)聚合酶(PARP)的水平,而其浓度依赖性地降低了细胞周期蛋白依赖性激酶4(CDK4)、细胞周期蛋白依赖性激酶6(CDK6)、细胞分裂周期蛋白25A(Cdc25A)以及细胞周期蛋白D和E的水平,从而导致结肠癌HCT116细胞的细胞周期停滞和凋亡。机制研究还表明,MET受体酪氨酸激酶是介导化合物在HCT116细胞中抗癌活性的分子靶点。计算机模拟研究预测,折叠的p环构象是MET受体酪氨酸激酶负责结合化合物的形式。总之,本研究表明化合物是一种值得进一步开发的有趣抗癌先导物。

https://cdn.ncbi.nlm.nih.gov/pmc/blobs/3934/10675456/9dee54af9e76/pharmaceuticals-16-01597-g001.jpg

文献AI研究员

20分钟写一篇综述,助力文献阅读效率提升50倍。

立即体验

用中文搜PubMed

大模型驱动的PubMed中文搜索引擎

马上搜索

文档翻译

学术文献翻译模型,支持多种主流文档格式。

立即体验